本信号发生器由于采用了CMOS集成电路,电源用9伏积层电池,整机总电流小于5mA,耗电极省。信号发生器不加天线,在5米范围内,电视机能收到稳定的棋盘格信号,加上半米长的天线后,作用半径不小于10米。信号发生器的外形尺寸为69×54×34mm\(^{3}\),包括电池在内总重量只有110克,可谓小巧。
工作原理
棋盘格信号发生器由竖条发生器、横条发生器、行同步振荡器、脉冲组合电路及高频振荡器等五部分组成,见图1所示。

竖条发生器产生一矩形脉冲,脉冲频率为行频的8倍(125KHz),以便在电视屏幕上形成8根竖条;横条发生器产生的矩形脉冲频率为场频的6倍(300Hz),它将竖条发生器所产生的竖条均匀地切成6段,以便在电视机屏幕上形成黑白小方块;行同步振荡器主要是用来产生行同步脉冲的,其振荡频率为行频(15625Hz),经整形电路变为5~7μs的窄脉冲,去同步电视机的行频振荡器,使电视机屏幕上的图像稳定。因场频频率较低,所以没有设置场同步信号;由竖、横条形成的黑白小方块还不是棋盘格信号,只不过是一条条被切断了的竖条,竖条之间的“白条”还是连续的,必须将竖条切去的部分“填补”到相邻的“白条”上去,这样才能构成完整的棋盘格信号,这部分功能是由脉冲组合电路实现的;由于棋盘格信号频率很低,不能直接辐射到空间被电视机接收,所以需要有一高频振荡器,产生载频信号,被棋盘格调制的载频信号发射到空间。

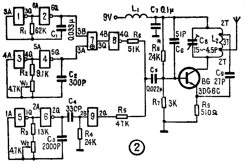
棋盘相信号发生器电路见图2。为了叙述方便,图中的门电路都编了号。由非门1、2及R\(_{1}\)、C1构成自激振荡器,产生横条脉冲;竖条脉冲发生器由非门3、4及R\(_{2}\)、W1、C\(_{2}\)组成,用W1微调频率;非门5、6及R\(_{3}\)、W2、C\(_{3}\)产生行同步脉冲,此脉冲经C4、R\(_{4}\)微分电路微分,再经隔离门9以后,得到宽度为5~7μs的正向窄脉冲,作为行同步脉冲。非门2输出的横条信号与非门4输出的竖条信号加在异或门7的输入端。
非门8和隔离门9输出的信号分别经R\(_{5}\)、R6隔离电阻和隔直电容C\(_{5}\)后加到高频振荡管BG的基极,以便对高频信号进行调制,并由此将组合脉冲信号辐射到周围空间去。
高频振荡器由晶体管BG、L\(_{2}\)、C8等组成,振荡频率可用C\(_{8}\)微调。由于反馈电容C9只接在振荡槽路电感线圈的1/3处,对槽路的Q值影响很小,所以振荡器的幅度稳定、波形好。
元器件选择
本仪器的非门1、2、3、4、5、6共用一块六非门CMOS集成电路C033A;异或门7、非门8和隔离门9合用一块四异或门CMOS集成电路C660,其中的一个门作异或门用,另一个异或门的输入端接电源作非门用,将剩下的两个异或门并联起来,并把其中的一个输入端接地作隔离门用。C033A和C660的外形结构见图3(a)、(b)。两种器件采用14线扁平封装,器件正面向上(如图示),左下角第一引线为第1脚,逆时针方向数,左上角第一引线为第14脚。7脚接地(电源负极),14脚接电源正极。图中标注的A、B表示输入端,Q为输出端。

检查C033A时,可将它的1A~6A6个输入端连在一起,然后接地,14脚接9伏电源正极。用万用表直流10伏档分别测量1Q~6Q端的电压,正常时,1Q~6Q端电压应接近9伏;然后将1A~6A从“地”端取下,通过一个10K电阻与9伏电源正端连接,重复测1Q~6Q端电压,正常时,各端电压应接近0伏。若测量中不符合上述情况,不是管脚接错就是相应的门已经损坏。
检查C660,将各A端,各B端分别连在一起,各通过一个10K电阻与9伏电源正极相接,此时,测各Q端的输出应接近0伏;若将其中的一组A(或B)端直接接地,把另一组B(或A)端仍接电源正极,测各Q端的输出电压应接近9伏;若将上述的A、B端交换位置后再测Q端电压仍接近9伏,说明C660正常,若有那一个输出端不符合上述规律,则说明该门已损坏。
电阻均用1/8W的炭膜电阻或1/4W金属膜电阻,其它类型电阻也可以。电容最好选用体积较小的玻璃釉电容,C\(_{8}\)用15~45PF的半可调电容。W1、W\(_{2}\)用直径为9mm的超小型电位器,以便减小信号发生器的体积。L1是去耦电感,可在1/4W、2.2MΩ金属膜电阻上用φ0.07的漆包线平绕200圈,线头直接绕焊在电阻腿上。L\(_{2}\)为振荡槽路电感,可用φ0.6~0.1的镀银线绕7圈,线圈外径为10mm、长约为20mm,若没有镀银线用同样粗细的漆包线绕也可以,但绕时应刮去漆皮,用瓦数大一些的电烙铁在刮去漆皮的铜丝表面上光滑地镀上一层锡,以便在线圈上焊接抽头,线圈绕好后,各匝之间不能有短路现象。高濒振荡管BG可以用fT>250MHz、β>6O的小功率硅管,我们用的是3DG6。
安装与调试
由于采用了集成电路,所以安装、调试都很方便。
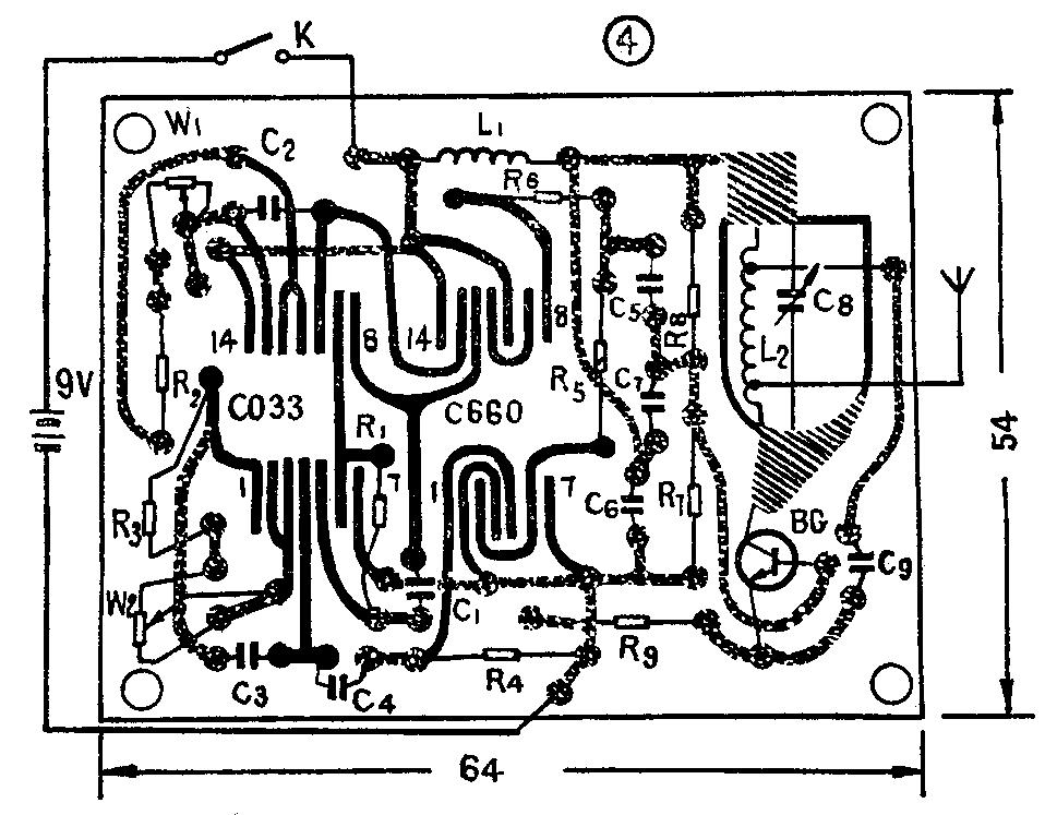
电路印制板见图4(1∶1)。最好采用双面敷铜板,图4中黑线和网线分别表示敷铜板的正、反两面。若用单面敷铜板时,应将其中没铜箔的一面用镀银铜线连接。图4中,元器件焊在正面。黑色线和网线重叠处表示该部分两面的铜箔都要保留,在该处焊接元件时,可用元件的脚将两面的铜箔连接起来,不焊元件的可用剪下的元件腿来把两面铜箔连上。

图上安装半可调电容C\(_{8}\)时,应按图4上标出的C8位置,将此处的敷铜板挖空后,把C\(_{8}\)嵌在印制板上,有微调螺丝的一面放在反面。L2直接焊在C\(_{8}\)的引线上。C9接在L\(_{2}\)上距电源端2圈处,天线接在L2上距BG集电极2圈处。可在外壳对应的位置上装一个小接线柱,从L\(_{2}\)接天线的地方引出一根短线到接线柱上,需要天线时,可将半米长的导线拧到接线柱上。安放晶体管处的圆孔也要挖空,将管子嵌在板上后再焊管脚。电位器W1、W\(_{2}\)的引线脚在焊接前应用镀锡铜线加长到25mm左右,并将加上的脚适当扳弯,使W1、W\(_{2}\)焊在印制板上后尽可能靠边,以便留出空间安放电池。电池直接装在外壳盖子的背面,电池到线路板的引线稍长些,以便取下盖子时,电池仍然接上。电源开关采用超小型微动开关,直接固定在外壳的侧面上。整个安装参见图5,外形见报头。


元器件焊接好以后,检查无误就可以通电初调。接通电源,合上开关K,用万用表测量C033A的第4、8、10脚均应有4伏左右的指示,说明三个基本振荡器工作都正常,否则不是焊接有错就是C033A有的门已坏。可再度检查或更换组件。三个基本振荡器都正常后,可测量C660第6、8、11脚,6脚应有0.6伏左右的电压,8、11脚应有4伏左右的电压。否则,说明有焊错之处或C660有损坏的门。以上电压都正常后可调整高频振荡器,用万用表测量BG的发射极时,应有1伏左右的电压;用手摸L\(_{2}\)时,此电压应下降到0.5伏以下,说明振荡器工作正常,电压下降越多,说明振荡越强。若电压下降很少,可适当减小R8阻值;若BG发射极电压大于1.2伏,且摸L\(_{2}\)时,电压下降很多,则应适当增大R8阻值,以减小电源损耗;若BG发射极上有电压,但摸L\(_{2}\)时,电压无变化,说明高频管振荡器有问题,可更换fT高的管子。
初调好以后,将电路板装入用三合板或塑料板粘成的外壳内。电路板的四角各有一小孔,用以把电路板固定在外壳底上,并在外壳底上对准C\(_{8}\)微调螺丝的部位钻一个φ6的孔,以便微调载波频率。在外壳的盖上对准W1、W\(_{2}\)的位置各钻一个φ5的通孔,以便微调竖条和行同步频率。如果需调视放级的信号,可在天线接线柱旁边再安装一个小接线往,将一个51KΩ电阻与一个0.022μF的电容串联后,一头接在C660的8脚上,另一头接在接线柱上,再用一根导线,将接线柱与预视放的基极连接起来,电视屏幕上就有棋盘格信号了。
到此,装配基本完成,可用一台完好的电视机来校准信号发生器的频率。校准时先打开电视机,将频道开关选择在3、4、5频道中的任一个频道上。将信号发生器放在电视机的天线旁边,并打开电源,这时电视屏幕上将会出现杂乱的花纹。调节电视机的频道和频率微调,使花纹的对比度最强;然后减弱电视机的对比度,并用无感螺丝刀调节信号发生器的微调电容C\(_{8}\),使对比度最强。这时可调节电视机的行、场同步旋钮,使电视机上出现棋盘格信号。同时调节W1、W\(_{2}\),使棋盘格图像稳定,清晰。
频率对好后会发现,由于信号较强和电视机的频带较宽,不用调C\(_{8}\),就能在2~6频道的范围内收到棋盘格图像。将信号发生器逐渐远离电视机,则收到的图像频道数越来越少,最后只能在一个频道收到信号。在信号发生器远离电视机的过程中,会出现不同步现象,这时,可随时微调W1、W\(_{2}\)和C8,使图像清晰、稳定。频率校准后,C\(_{8}\)、W1、W\(_{2}\)就不要再动,以免频率漂移。调好以后就可以投入使用了。(杨生华)