从梳状滤波器分离出来的U、V信号是被色差信号(R-Y)、(B-Y)调制的载波信号。把色差信号从载波中解调出来的任务,是由同步解调器完成的。下面以北京牌834型彩色电视机的同步解调器为例,来说明同步解调器的工作原理。
电路组成
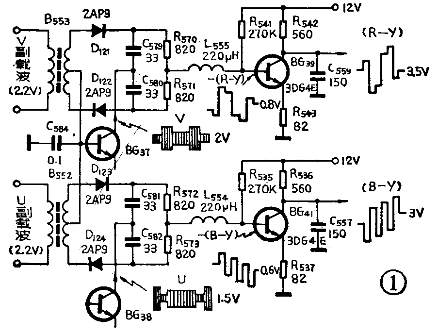
834型彩色电视机的同步解调器电路如图1所示。图中,B\(_{553}\)、D121、D\(_{122}\)、C579、C\(_{58}\)0、R570、R\(_{571}\)组成V信号的同步解调器;B552、D\(_{123}\)、D124、C\(_{581}\)、C582、R\(_{572}\)、R573组成U信号的同步解调器。L\(_{555}\)、L554是色差信号的滤波元件,BG\(_{39}\)、BG41是色差信号放大器,R\(_{541}\)~R543、R\(_{535}\)~R537分别为这两级放大器的偏置电阻,C\(_{559}\)、C557是滤波电容器,C\(_{584}\)容量比较大,将两个变压器B552\(_{553}\)的中心头交流接地。

工作原理
由图1可见,V信号和U信号的同步解调电路完全一样,它们都是把色度信号和副载波信号同时加到同步解调器,解调出来的色度信号经箝位,再经滤波去掉载波分量,得到色差信号,最后经过色差放大器放大,输出被放大的色差信号。
由于两个同步解调器的电路结构和原理完全相同,因此这里只分析其中的一个。如U信号同步解调器。为了方便,现将其部分电路重画于图2(a),其等效电路如图2(b)。

U\(_{副}\)载波信号从变压器R552的初级输入,次级耦合出两个幅度大小相等、极性相反的信号(如图2(b)中的U\(_{副}\)),它们分别加到箝位二极管D123的正端和D\(_{124}\)的负端;U信号从电容器C581C\(_{582}\)的中点输入。
当副载波的正半周(极性如图2(b)所标)时,加在两个二极管上的均为正向偏压,只要峰值超过二极管的饱和压降,二极管就导通。由于回路的放电时间常数很小(远小于副载波周期),所以电容器上的充放电是很快的,在二极管上建立的偏压很小,这就保证了副载波在每个周期的峰值顶点导通一次。在导通时刻,二极管D\(_{123}\)、D124的两端电位相等(忽略饱和压降),即A点电位和B、C点的电位相等,A点电位是零电位,B、C点也是零电位,B、C点中间的D点当然也是零电位,此时经C\(_{581}\)R572和C\(_{582}\)R573耦合到D点的U信号载波峰值的顶点也被箝到零电位,在副载波周期内的其他时间里,两个二极管均截止(断开),输出端D点的电位也就随着U信号的规律变化,如图3的(a)(b)(c)波形。

在这里应当说明的是,由于834机的显象管需要负极性信号激励,所以把这个同步解调器设计成解调输出为负的色差信号。
L\(_{554}\)是220μH的色码电感,它与自身的分布电容,构成2MHz左右的低通滤波器,将箝位信号中的载波成分滤掉,取其平均值,就得到色差信号—(B—Y),其幅度为0.6伏左右,如图3(d)波形。
从以上的解调过程可以看出:这种解调器,只有被解调的色度信号载波的峰点和解调副载波的峰点在相位上同步对齐时,才能箝位解调,因此叫做“同步解调器”。
如果相位上对不齐,解调输出将随着相位偏差的增大而减小。相位偏差为90°时,解调输出为零。
BG\(_{41}\)将色差信号—(B—Y)放大反相为(B—Y),C557将其信号进一步滤波,输出幅度为3V\(_{PP}\)左右,如图3(e)。
V信号是逐行倒相的信号,但是只要识别电路识别正确,用来解调的V副载波也同时逐行倒相,所以其解调过程,与U信号的解调过程完全相同,解调波形如图4(a)(b)(c)。同样,箝位的V信号的波形,经过L\(_{555}\)滤波,得到色差信号—(R—Y),再经BG39放大反相和C\(_{559}\)滤波,输出(R—Y)信号,其幅度为2.8VPP左右,如图(4e)。

大家知道,U、V信号的载波相位差90°,所以只要解调时解调相位正确,即便梳状滤波器分离不彻底 (有互串现象),通过同步解调也能准确地分开,因此常把同步解调称为第二次分离。
在梳状滤波器分离不好的情况下,随着同步解调相位偏差的增加,解调出来的色差信号幅度减小,而互串增加,电视屏幕上的“爬行”现象也越严重。
北京牌834机的同步解调器,如出现解调相位偏差,可按如下步骤调整:首先微调L\(_{5}\)07或B502,使U信号解调正确,然后微调B\(_{553}\),使V信号解调也正确。(赵顺活 王锡城)