在本刊第10期,我们介绍了《梳状滤波器》,它的作用是将PAL制彩色电视信号分离为+2U和±2jV信号,但这个信号并不是我们最终所需要的,因为它仍然是已被调制的载波信号,我们需要的是通过同步解调器解出它的包络即色差信号B-Y、R-Y。
同步解调器进行解调时,需要用与+2U和±2jV同相位的副载波。也就是说,解+2U信号需要用相位为0°的副载波,这个副载波称为“U副载波”(图1a),解+2jV信号需要用相位为+90°的副载波,解-2jV信号需要用相位为-90°的副载波,如图1b所示,这两个副载波统称为“V副载波”。因此,需要把本机副载恢复电路所产生的副载波进行必要的处理,以便形成我们所需要的U、V副载波。

U副载波的形成
要形成具有0°相位的U副载波,必须设法使副载波恢复电路(也称锁相环路)中的晶体压控振荡器输出的副载波相位与被解调的U信号同相位。PAL制彩色电视信号在色度信号C\(_{F}\)=U+jV的那一行有135°的色同步信号(假定这一行为奇数行,其U信号相位为0°),在CF=U-jV那一行有225°的色同步信号(假定这一行为偶数行),其相位关系如图2a所示,色同步信号的平均相位是180°,或者说色同步信号在其平均相位180°轴的±45°上变化,如图2b所示。我们就用这个色同步信号通过鉴相器去控制晶体压控振荡器(简称晶振),使其输出一个与U信号同相位的U'2副载波。

由《彩色电视机中的副载波恢复电路》一文可知,副载波恢复电路是一个锁相环路,环路中的鉴相器锁定相位为90°,即加到鉴相器的色同步信号的平均相位和被鉴相的副载波相位之间差90°(即正交)时,环路才处于稳定状态(也称锁定)。这里加到鉴相器的色同步信号平均相位是180°,因此只要把晶振输出的副载波(U\(_{2}\)')移相90°(U2)加到鉴相器上,并锁定在色同步信号平均相位的-90°上,如图2c,就能保证晶振输出的副载波U'\(_{2}\)相位为0°。由此可见,U'2在加入到鉴相器之前,须先将它移相+90°,此时U\(_{1}\)、U2'和U\(_{2}\)之间的相位关系如图3所示。

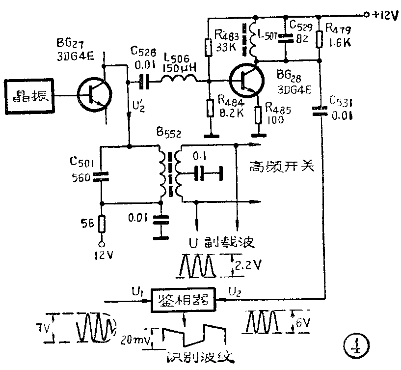
北京牌834型彩色电视机移相电路如图4所示,图中BG\(_{27}\)是晶振放大输出级,B552的初级电感和C\(_{5}\)01是BG27的交流负载;调谐于副载频4.43MHz上。C\(_{528}\)为耦合电容,L506和BG\(_{28}\)的输入等效电容组成LC移相延迟网络,R483、R\(_{484}\)为偏置电阻,R485为发射极电阻,起稳定工作点的作用。L\(_{5}\)07、C529、R\(_{479}\)为BG28的集电极交流负载,它一般调谐在5.5MHz左右,使副载波失谐产生相移,加上本级输入端产生的相移共移相90°。

经过这个移相器得到的U\(_{2}\)加到鉴相器与色同步信号进行相位比较,如果它们之间的相位差偏离90°,环路就会自动进行调整,使U2'相位为0°。这样,作为U信号同步检波用的副载波U\(_{2}\)'从变压器B552次级耦合输出,其幅度约为2.2伏。
V副载波形成
V副载波是在U副载波的基础上,再经一个逐行倒相的高频开关和一个90°移相放大器形成的,其电路方框图如图5。下面分别加以说明。

高频开关
为了形成逐行倒相的V副载波,需要两个受控的高频开关,如其示意图图6中的K\(_{1}\)、K2,K\(_{1}\)在奇数行接通,通过0°的副载波;K2在偶数行接通,使180°相位的副载波通过。结果在输出端就形成了0°和180°的逐行倒相的副载波。

834型电视机高频开关电路如图7所示。

图中,BG\(_{119}\)、BG120相当于高频开关K\(_{1}\)、K2、变压器B\(_{552}\)输出的U副载波就是高频开关的输入副载波。B552上端输出0°副载波,下端输出180°副载波,B\(_{562}\)、R563、C\(_{572}\)、C573是高频开关的输入端的耦合元件。其中C\(_{572}\)、C573是隔直流电容;R\(_{562}\)、R563是隔离电阻,用来隔离开关对U副载波的影响。R\(_{564}\)是开关二极管的偏置电阻,C574是高频开关的输出耦合电容。
高频开关是由一个双稳态电路控制的。在奇数行,双稳态在BG\(_{119}\)的正端加入一个高电平脉冲(即识别方波信号)使其导通,输出0°的副载波;在偶数行,双稳态在BG120的正端加入一个高电平脉冲(即识别方波信号),使其导通,输出180°的副载波。这样,就形成了0°和180°逐行倒相的副载波,其输出幅度为0.1伏左右。
移相放大器
如上所述,高频开关输出的副载波,在奇数行为0°,在偶数行为180°,用矢量表示如图8a所示,为了得到与±2jV信号(图8c)同相位的V副载波(奇数行为+90°的副载波,偶数行为-90°的副载波如图8b),还必须将高频开关输出的副载波(图8a)移相90°。而且由于要求送到同步解调器的副载波幅度要远大于被解调的±2jV信号幅度,所以还要加一级放大器。图9为834型电视机的移相放大电路。


图中,L\(_{556}\)、C575为移相网络,C\(_{576}\)为耦合电容,BG35为放大管,R\(_{566}\)、R567为偏置电阻,R\(_{569}\)为发射极直流负反馈电阻,可以稳定直流工作点,C585为发射极交流接地电容,可以提高放大量,R\(_{565}\)、C577为电源退耦网络,以避免与其它级耦合。B\(_{553}\)的初级电感和C578、R\(_{568}\)组成BG35的集电极谐振回路,由B\(_{553}\)次级耦合输出V副载波。
由本级晶体管参数可知,其输入电阻R\(_{入}\)=15K,输入电容C入=28pf。对交流信号而言,由图可知:R\(_{入}\)R566和R\(_{567}\)应看作并联,其总电阻为:
R\(_{总}\)=1/\(\frac{1}{R}\)入+1;R\(_{566}\)+\(\frac{1}{R}\)567
=1/\(\frac{1}{1.5K}\)+1;18K+\(\frac{1}{3.3K}\)≈1K
因C\(_{576}\)容量较大,可视为交流短路,因此,晶体管的输入电容C入可看作与C\(_{575}\)是并联的,其总电容为:C总=C\(_{入}\)+C575=28+270≈300pf。
这样,放大器输入端的等效电路可简化为L\(_{556}\)、C总和R\(_{总}\)并联电路,如图10a,其谐振频率为
f=1/2π\(\sqrt{C}\)\(_{556}\)C总=1/2×3.1410×10\(^{-}\)6×300×10-12≈2.9MHz。

可见,回路对4.43MHz副载频来说是失谐的,它可以产生约为-80°的相移,如图10b所示。
调节本级集电极回路B553磁心,使其对副载波稍微失谐,产生-10°的相移,再加本级反相180°,总相移为ф\(_{总}\)=-80°-10°+180°=+90°。这样,奇数行的0°副载波就变为+90°的V副载波,偶数行的180°副载波就变成-90°的V副载波(如图8c),形成了逐行倒相的V副载波经B553次级输出的V副载波幅度为2.2伏左右。(赵顺活 王锡城)