台湾产的神笛牌SCR—3266S立体声收录两用机,其特点是具有两个带仓,可以进行自录。美中不足之处是自录出的带子高音损失较多,声音发闷。为了克服这个缺点,我对线路进行了小小改动,效果还算满意。
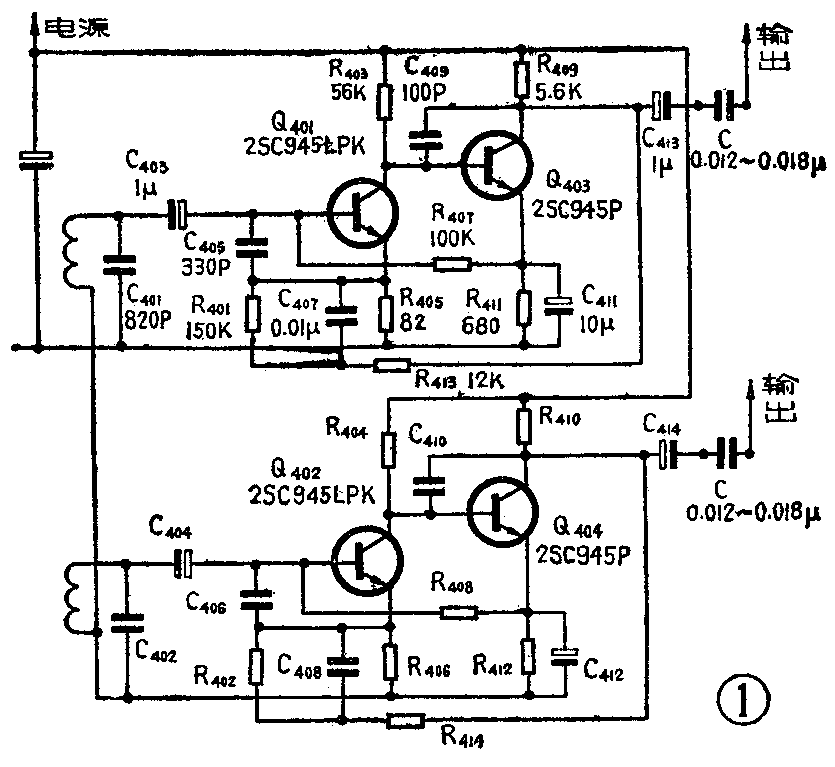
该机自录时是第二带仓(TAPE2)的带子放音,第一带仓(TAPE1)的带子录音。图1是该机第二带仓的放音线路图。打开机器后盖,可以看到C\(_{413}\)、C414就在眼前。将C\(_{413}\)、C414电容的负端引线断开,分别串如一个0.015μF的电容(经试验,对不同牌号的磁带要求串入的电容量不一样,可以在0.012μF~0.018μF范围之内选择),改动即告完成。其他部分均不用动,电路板也不用卸下,十分简单。如果想恢复原电路,可以在新串入的电容两端并上一个双刀单掷开关,如图2所示。这样,想恢复原电路时,只要搬动一下开关就行了。开关可以安装在机器侧面。


经改动之后,自录时放音部分输出的信号低音被衰减,相对地高音得到提升。因此自录出的音乐节目高音显得比未改前明亮得多,没有发闷的感觉了。(徐润魁)