23厘米(9英寸)电视机改装31厘米(12英寸)显象管的方法,本刊在1978年第10期上,已经就采用“非自举升压”电路(如:昆仑、牡丹等等)的电视机作了介绍。本文再以飞跃9D3型电视机为例,介绍采用“自举升压”电路的电视机改装31厘米显象管的方法。
31厘米显象管的各极电压
要将23厘米电视机改用31厘米显象管,主要问题是如何在23厘米电视机电路上,获得31厘米显象管所要求的各极工作电压。因此,需要了解31厘米显象管的各极工作电压值以及它与23厘米显象管,除了外部几何尺寸以外,在电气参数方面有哪些不同。

表1中列出了一些常用的23厘米和31厘米显象管的实际使用数据。从中可以看出,31厘米显象管的管颈及偏转角度和23厘米的相同,因此偏转线圈可以通用。所不同的是加速极电压,聚焦极电压和第二阳极电压。31厘米显象管的加速极电压比23厘米显象管的低,所以只要在原23厘米电视机电路的400V加速电压处,采用加接分压电阻的简单方法,即可获得31厘米显象管所需的加速极电压,见图1(a)所示。其中分压电阻R\(_{1}\)、R2串联后的总阻值应大于2MΩ,阻值太小会使400V电源消耗增加,使行输出级负载加重。加速电压要求120V时,R\(_{1}\)约为500k。

对于加速极工作电压为110~120V的31厘米显象管,也可以不用分压的方法,直接用原来23厘米电视机的视放级100V供电电压作为加速极电压。
聚焦极电压。由于31厘米显象管内部电子枪的结构与23厘米显象管的不同,其特点是聚焦极电压在较宽的范围内变化时,聚焦性能均比较良好。故聚焦极可以直接与加速极连接,如图1(b)所示。
第二阳极高压和偏转功率
31厘米显象管的第二阳极电压,要求11000V左右。而9D3机的第二阳极电压约9500V,因此,需要将原机的高压提高。但是,如果仅仅是提高压值(例如增加高压包的匝数),就会使行幅减小,影响正常收看。所以需要将高压和偏转功率同时加大,这里介绍三种实用的方法。
1.提高直流电源电压
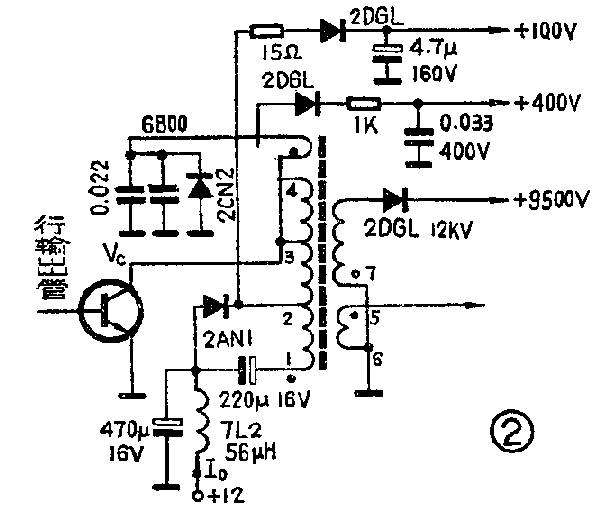
这种方法是不必改动电源变压器,而只需要重新调节直流稳压电路的取样电位器,使整机直流工作电压由12V上升到13V或13.5V即可。对整机其他部分来说,电源电压仅升高1~1.5V,不影响正常工作。对行输出级来说,由于是升压电路,故行输出管实际工作电压比原来提高了2~3V,第二阳极电压可相应提高800~1200V,已能保证31厘米显象管正常工作。若再适当减小逆程电容,则可使高压再提高400V左右。表2列出了几种不同电源电压时的有关实测数据。图2是原9D3电视机的行输出级电路,供分析时时照用。图中I\(_{0}\)是行输出级直流电流,VC是加到行输出管的实际工作电压。


提高电源电压后是否会使稳压电源降压特性变差而妨碍正常收看呢?事实上,对于实际收看的影响是不明显的。因为原9D3机的低电压稳压特性比较好,当市电电压跌至170V时,仍能正常工作。现将输出直流电压提高了1~1.5V,调整管的管压降仍有5V以上,当市电电压在190V时,整机仍能正常工作。
2.改绕行输出变压器低压线圈
不变动12V电源电压,只改绕原9D3机行输出变压器低压线圈,改绕前后低压线圈数据分别见图3(a)、(b)。图3(c)是行输出变压器绕组引出脚位置图。改绕低压线圈时,不必将线圈从变压器磁心上拆下,甚至也无需将行输出变压器从印制板上拆下来。只要将原接在引出脚①上的引线头(见图3(c)焊下来,加接一段线径为0.6毫米左右的硬塑料皮线,然后就在低压线圈最外层按原绕制方向增绕5匝,再将引线头焊到第①引出脚上即可。

低压线圈改绕后,使得实际加到行输出管上的电压V\(_{C}\)增大,它的效果与前一种的差不多。如果改绕后,加到行输出管上的电压VC反而下降,则表明绕线方向反了。表3是改绕后的实测数据,高压可达10500V,已能使31厘米显象管正常工作。

上述两种提高高压和行偏转功率的方法,无论采用哪一种,一般均可奏效。当然,如果将二者结合起来,即在改绕低压线圈的同时又略加提高电源电压0.5~1V,效果就更好。
3.重新绕制行输出变压器
业余爱好者在制作中,也可以直接按照图4所示的数据重新绕制行输出变压器,这样得到的高压值和行偏转功率就更理想。当电源电压为12V时,升压电压为27.5V左右,高压值可达11000V。这里说明一点:按图4绕制的行输出变压器,绕组的绕线方向和引出脚位置仍应和原9D3机行输出变压器一样。

这种方法的缺点是手续较繁,同时绕制和封装技术要求都比较高。
注意事项
(1)改装后,由于高压提高,对高压整流硅堆的反压要求也相应要高一些。但因目前生产中使用的高压堆击穿电压富裕量比较大(一般为50%),所以一般情况下,也还可以使用。如果换用31厘米机的高压硅堆更好。
(2)按上述方法进行改装时,对原9D3机所用的其它元器件的规格、性能都没有新的要求。
(3)采用提高电源电压的方法提高高压时,应在显象管灯丝供电电路中串接一个小阻值电阻,以保证显象管灯丝供电电压维持不变。该电阻值可根据R=ΔV/I\(_{K}\)进行计算。式中ΔV是供电电压与灯丝额定电压的差值;IK是灯丝电流。对电阻功率要求不高,0.125W以上即可。
(4)改装后,有可能遇到关机时屏幕上出现亮点的情况。这是因为关机后,31厘米显象管阴极的残余热发射时间,比目前国产23厘米显象管的长,原9D3机的亮点消除电路显得不适应的缘故。这时,可以把原来的亮点消除电路(图5(a))改成图5(b)的形式。(费钥)
