二、伴音中频
伴音中频的改频,习惯上称为“改伴音”。在进口电视机中,最常见的伴音中频频率有4.5MHz(如日本)和5.5MHz(如西德)两种。一部进口电视机的伴音中频,究竟是多少,须查阅原电视机的说明书,原理图等有关资料,若无资料可查,则需用仪器进行测试确定。下面就以这两种伴音中频为例介绍改频的方法。
1.5.5MHz伴音中频的改动
5.5MHz伴音中频和我国的伴音中频(6.5MHz)比较接近。可以用简单的方法进行改频。首先根据原理图和印刷电路板图,找出伴音中放的调谐回路和鉴频器调谐回路。去掉蜡封,根据磁心的结构,用合适的改锥进行调整。可在电视机接收到电视台的正常图象并最好是在作语言广播时进行。这样,容易辨别失真的大小,并在语言的间歇期间辨别杂音的大小。调整时,把音量电位器开大,一边听声音,一边把线圈的磁心慢慢地向外调。应先调伴音中放的调谐线圈,使声音最大,再调鉴频器线圈,使声音最大、不失真、杂音最小。调整要反复进行,并配合调整高频微调旋钮,使伴音和图象都比较好。
有的进口电视机,伴音中放和鉴频器的调谐线圈的频率可调范围较小,只靠调整线圈的磁心不能把调谐频率从5.5MHz移到6.5MHz。这时,就需要改变调谐回路的电容量或减少线圈的匝数。一般以更换电容比较方便,把原来的电容取下,换用一只比原来的电容量小三分之一的电容器,再调整线圈的磁心就可以了。
①实际电路举例之一
日本按照西欧制式生产的松下TR—286E型黑白电视机,其伴音中频为5.5MHz,伴音部分有关电路如图(13)。图中C\(_{213}\)、C215和L\(_{2}\)05是伴音中频调谐电路,L202、L\(_{2}\)03、C204和C\(_{2}\)08为鉴频器调谐电路。调整L205、L\(_{2}\)02和L203就可以把回路谐振频率调到6.5MHz的频率上。图中C\(_{224}\)(330P)和L210(2.8μH)在5.5MHz频率上形成串联谐振,使晶体管TR\(_{2}\)0在5.5MHz上负反馈最小,增益最大。由于电感线圈L210是不可调的,所以把电容C\(_{224}\)改用238p的电容,又因该电路并联有1KΩ电阻,Q值不太高,只要电容量误差不大,可不必调整,就可把串联谐振频率提高到6.5MHz附近。如果希望调得准确一些,可以在调谐电容上再并联一只半可变电容,进行微调。

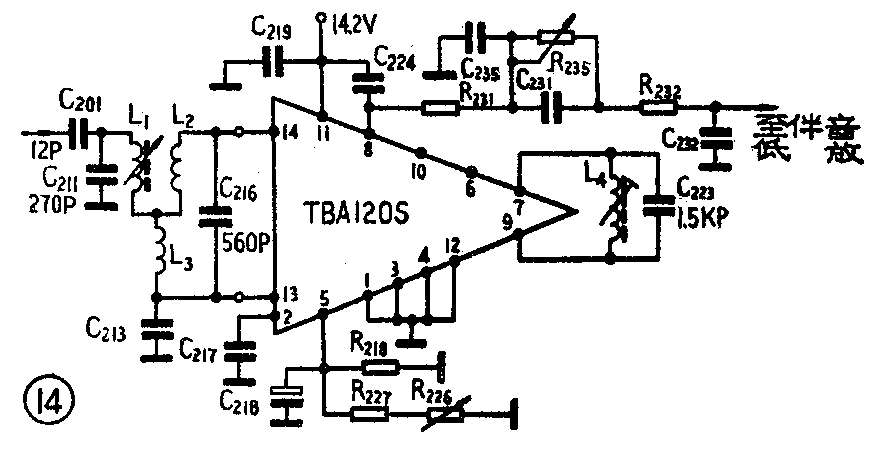
②实际电路举例之二
西德根德5010型彩色电视机的伴音中频为5.5MHz,图(14)是该机伴音中频部分的有关电路,它由一块集成元件(TBA120S)和电容、电感线圈等组成。图中L\(_{1}\)、L2、L\(_{3}\)、C211、C\(_{216}\)组成伴音中频输入调谐回路,L4、C\(_{223}\)组成鉴频器调谐回路。改伴音就是改动这两个回路,使它们调谐于我国的伴音中频频率上。由于该机伴音中频调谐线圈采用的是印刷电路式线圈,调整范围小,所以用改变电容的方法改频。把C211由270P改用180P、C\(_{216}\)由560P改用380P、C223由1500P改用1000P代替,再稍加调整即可。

2.4.5MHz伴音中频的改动
使用4.5MHz伴音中频的电视机,在一般情况下,只靠调整线圈的磁心是不能把频率移到6.5MHz上的,都需要改变调谐电路的线圈或电容。究竟是拆改线圈,还是更换电容,要视具体情况确定。更换电容的方法比较方便,即换用一只容量大约为原电容量二分之一的电容,再适当调整电感线圈即可。但是,有些电视机,则需要用拆绕电感线圈的方法解决。把线圈的匝数拆下大约三分之一,重新绕好装上,再稍加调整。线圈的拆绕方法,应该是原拆原绕。即只减少线圈的匝数,其它一律不动。若原来的线圈是分层绕制的,应使各层匝数按比例减少。若是对称绕制的线圈,拆绕后还要保持它的对称性。有的鉴频线圈采用的是双线并绕的,拆绕时要注意两个线圈的同名端及其联接方法,千万不能接错了。
要做到上述要求,拆绕时,最好做书面记录。图(15)是某电视机鉴频器线圈的拆绕记录,供参考。

实际电路举例:
日本松下TR—123C型黑白电视机,伴音中频部分的有关电路如图(16)。图中L\(_{2}\)01、C201组成伴音中频调谐电路,L\(_{2}\)02、C205组成鉴频器调谐电路。把线圈L\(_{2}\)01、L202从电路板上拆下,按上述方法改绕,圈数减少三分之一,重新绕好装上,稍加调整即可。

3.有陶瓷滤波器的伴音电路的改频
在进口电视机中,经常会遇到具有陶瓷滤波器的伴音中频输入选频电路。如果原来的陶瓷滤波器不是6.5MHz的,就需要更换。若没有6.5MHz的陶瓷滤波器,也可用我国电视机常用的伴音中频线圈和电容器代替,如图(17)。图(a)为原电路用的陶瓷滤波器连接头;图(b)为代替电路及连接头。其中C\(_{2}\)、C3是隔直流电容,一般用0.01μ的电容。C\(_{1}\)L1组成调谐回路,其中C\(_{1}\)用62P的电容,L1用6.6—12μH可调电感。为使这个调谐回路通频带具有一定宽度,有时还要并联一只10—50KΩ的电阻。

实际电路举例:
日本按西欧制式生产的日立CNP—865型彩色电视机,其伴音中频的输入选频电路,使用的是5.5MHz的陶瓷滤波器(CF401)。该机伴音中频部分有关电路如图(18)。图中鉴频器调谐电路由L\(_{4}\)01、C405(56P)组成。改伴音时,需要把陶瓷滤波器改换成6.5MHz的陶瓷滤波器,再调整L\(_{4}\)01,使频率由5.5MHz移到6.5MHz。

4.使用仪器的方法
上述改伴音时的调整方法,是根据电视广播信号进行的。有条件的,使用仪器比较准确:
①使用扫频仪
把扫频仪(如BT—5)输出(信号大小要适当),经隔离电容接到电视机视频检波器之后的测示点上,见图(19)。把扫频仪的输入经检波头接到鉴频器的输入端,调整伴音中频调谐回路线圈,使它在6.5MHz输出最大。再把扫频仪检波头取下,改用开路电缆接到鉴频器的输出端上。调整鉴频器的初、次级线圈(或电容),使鉴频特性曲线(S曲线)中心处于6.5MHz频率上,并上下对称,幅度最大(注意把好频仪的箝位开关断开)。

②使用高频信号发生器和示波器
高频信号发生器、示波器与电视机的联接如图(20)所示。当高频信号发生器输出1KHz调制的6.5MHz调频信号时,调整伴音中放线圈,使示波器显示的正弦波最大。再使高频信号发生器输出1KHz调制的6.5MHz调幅信号,调整鉴频器线圈,使示波器显示的纹波最小。用上述两种信号反复调整就能得到较好的效果。这里须注意:在调整中,要使高频信号发生器输出的信号大小和示波器的衰减大小要适当。

有少数电视机,改伴音中频以后,可能音量小或杂音大。用仪器检查伴音中频的频率特性和鉴频器S曲线,又没有发现明显的问题,就可能是这类电视机图象中频带宽,比我国的图象中频带宽窄的原因。遇到这种情况,可以调整图象中频电路的伴音吸收回路线圈的磁心,增加电感量,展宽频带,降低吸收频率,可使伴音质量得到一定程度的改善。
三、图象中频
有少数进口电视机,它的图象中频频率较高,和我国较低的电视频道频率过于接近,甚至重叠,如果需要接收的电视节目,正是在这样的较低电视频道上,就需要更改这个电视机的图象中频频率,否则就不能正常接收。下面通过一个实例说明改频的方法。
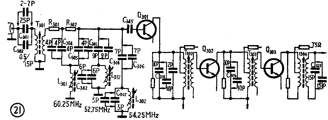
例如日本索尼TV—14G型电视机,该机图象中频部分的有关电路如图(21)。其图象中频为58.75MHz,恰好在我国的第二电视频道(56.5—64.5MHz)频率范围之内。如果要求它能够接收我国第二电视频道的节目,就需要把它的图象中频频率改低。改后的图象中源频率,并不要求和我国规定的图象中频频率完全一样,可以改到任何一个比较合适的频率上。但是,要求至少要低于欲接收的电视信号图象载频频率的8—10MHz以上,这样才能保证不致产生较大的干扰。

我们知道,一个由LC组成的谐振电路,在电感一定的情况下,它的电容数值和谐振频率的平方成反比。因此,我们把有关调谐回路的电容量,都加大一倍,将会使谐振频率降低30%左右,即由原来的58.75MHz降到41MHz左右。图(21)中标明了需要改动的电容和数值。并接电容以后,再用扫频仪测试其中频特性,连接扫频仪的方法如图(22)。图(23)是中频特性曲线。调整有关调谐回路的电感线圈磁心,使中频特性更接近技术标准,使增益最大即可。


中频频率改低以后,其它原来接收正常的电视频道的本机振荡频率,也必须相应调低。这一点应予以注意。
采用改绕中频各有关调谐回路的电感线圈的方法,也可以达到改中频特性的目的。但是比较麻烦,一般不予采用。
四、注意的问题
1.进行改频以前,一定要掌握改频的方法,熟悉有关电路。准备工作不充分不要轻易动手。
2.注意安全:①不少进口电视机,采用无电源变压器电路,底盘有时会带有220伏交流电压,容易发生触电事故。因此,对这类电视机进行改频(或检修)时,最好外接隔离电源变压器,以保证安全;②有的进口电视机,使用110伏交流电源。如果接到我国常用的220伏交流电源上,就会烧坏。因此,在给电视机接电前要认真了解情况;③有的进口电视机,电感线圈磁心调整孔,有不少是四棱形的,而且直径也各不相同。因此,要用形状和直径合适、上下均匀的专用棒调整,否则容易损坏磁心。
3.有些进口电视机的AGC电路比较灵敏,测试这种机器的高频或中频频率特性时,应把AGC电路与高、中频电路断开。另外接入与原机额定电压相同的直流电压,再进行测试、调整。(中央广播事业局电视服务部)