在家庭和小礼堂等容积不大的场所,用于欣赏音乐的扩音机所需的音量不必是很大的,但是声音的品质要高,即要求低音丰富、高音清脆悦耳,中音强度适当。这样就要有频率响应范围宽阔的宽频带放大器,多数还利用几只扬声器来放送不同的频带,这除了能够充分发挥扬声器的特性,取得较好的放音效果之外,还能够扩展和改善声音的辐射方向,特别在组成仿立体声系统时更有这种必要。
宽频带放大器要求比较高,在一般条件下制作和调试也比较困难,而且也有一些问题:例如,在这么宽的频带工作时,如果低音频较强,高音会被调制而出现一些新的频率,成为低音调制失真,破坏了音质。其次,输出变压器要在宽频带工作,要求它具有足够大的电感量来保证较低音频的输出;又要求它有尽量小的漏感,以免较高音频被削弱,这样才能保证高、低音频得到均匀的输出,否则就会出现显著的频率失真。这两个要求是矛盾的,因为要得到大的电感量,线圈绕组的圈数势必增加,变压器铁心的尺寸也得加大,这样就会增大漏感和分布电容,使较高音频被衰减。通常解决的办法是:将初、次级线圈分成许多个段落,彼此夹叠绕制和采用优质硅钢片来减小体积,于是制作工艺就繁杂起来。此外,在输出变压器次级的输出电路上匹配几个扬声器时,要使用分频网络来供给各个扬声器以不同频段的信号。这些网络一般是用感容元件构成的滤波器,常会招致扬声器的阻抗匹配和阻尼变坏,增加无功消耗,影响了扩音机的效率,并且频谱也不能显著地分隔清楚。不过,这些问题通过精心的设计和良好的工艺,还是可以解决的。
在业余条件下要制作用料省、装配和调试比较容易的优质扩音机,采用高、低音分别放大的双频带扩音机是比较合适的。这种放大器实际上是把高、低音分成两段的两路放大器的组合。由于高、低音频分开,就可以将低音调制失真减到最小,它们各有自己的输出级,就能够充分利用适应自己频率特性的输出变压器而使绕制工艺简化,又能使扬声器得到较佳的阻抗匹配。每一路频带放大器还可以利用各自的频率负反馈来改善放大器的特性。所以装配和调试等工作都不太复杂,业余爱好者可以较有成效地进行制作。
一、电 路

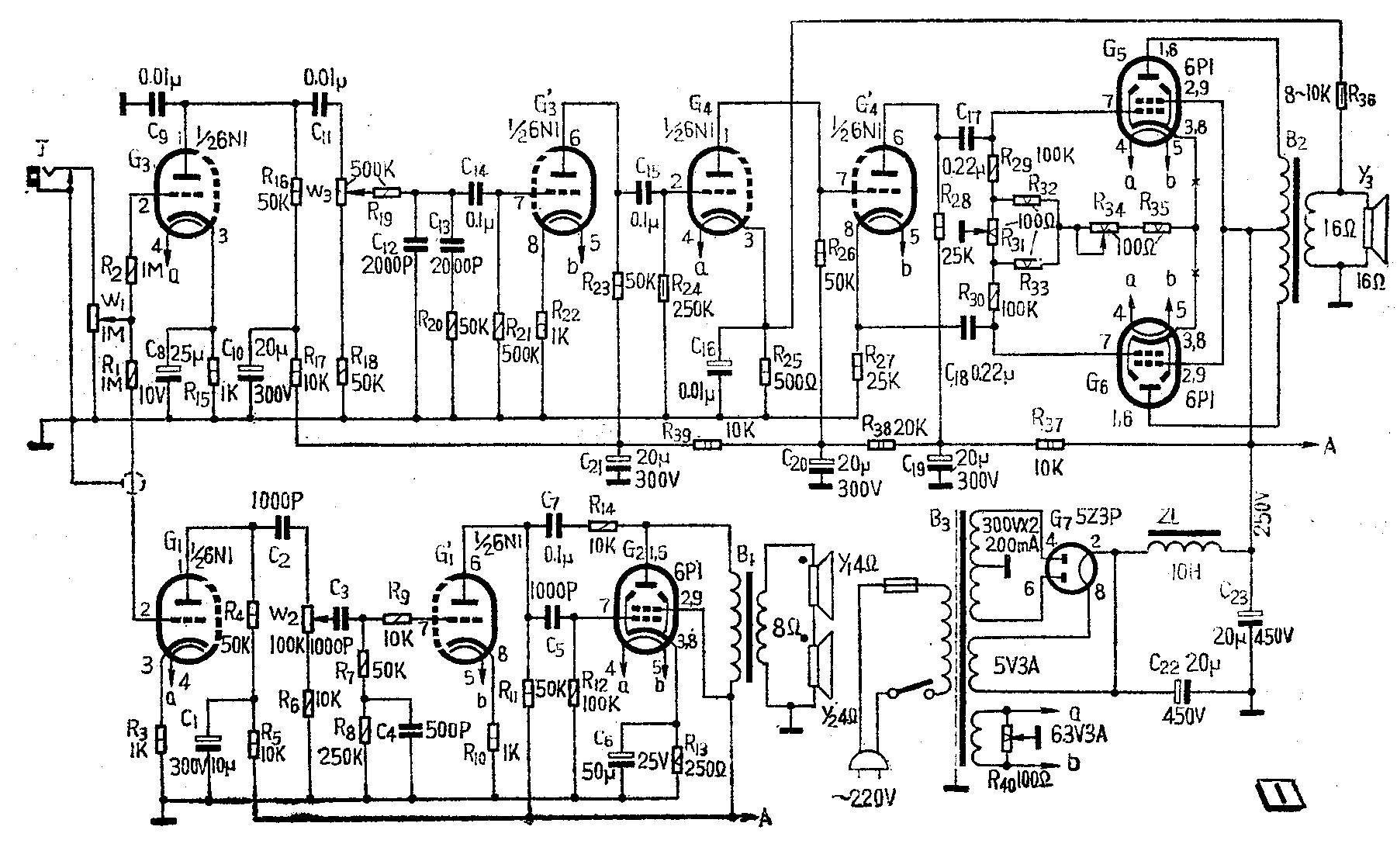
图1是一个小型的双频带放火器的电路图。这个放大器的高、低音分界频率约为1000赫。下面的一路是高音放大器,它的工作频带约为1000~15000赫;上面的一路是低音放大器,工作频带约为30~1000赫;整机频率响应范围可以得到30~15000赫比较均匀的响应。使用晶体或磁电式唱头,高音放大器的输出功率约为2~3瓦,低音放大器的输出功率约有 8~10瓦。
信号从输入端经过电位器W\(_{1}\)的控制后,就分别进入两路放大器的前级放大,W1是整机的音量控制器。这样可以较好地免除两路放大器使用不同的滤波器时的牵制。
高音放大器有两级前置放大和一级单臂的功率输出,C\(_{2}\)的容抗对高音频较小而对低音频较大,所以馈送到电位器W2上的音频电压,基本上是高于分界频率的频带。W\(_{2}\)是这一路的音量控制器,也就是整机的高音调节器,连它在内和R6、R\(_{7}\)、R8及C\(_{3}\)、C4组成的RC高通滤波器,将低于本频道下限的频带旁路掉,让下一级起只放大1000赫以上的频率范围。两个前级三极管都有一点电流负反馈(阴极电阻上不加旁路电容器)。末级则有R\(_{14}\)和C7组成的本级负反馈,除了能消除失真之外,还能使较高音段较为显著。由于人的听觉对高音比较敏感,所以这一路的输出功率不必很大,输出端接两只小口径扬声器,以便在助音箱内适当布置来改善高音的辐射。
低音放大器有三级前置放大,经由一级剖相式倒相后推动推挽式的末级工作。第一只三极管的屏极电容器C\(_{9}\)将高音频初步旁路,低音频电压经电位器W3的控制后送入下一级进行放大。W\(_{3}\)是这一路的音量控制器,也是整机的低音调节器,它后面接有由R19C\(_{12}\)和R20C\(_{13}\)组成的低通滤波器,进一步将高于本频道分界频率的高音频旁路,也有助于减小谐波失真。低音频电压经过三级放大以后,直接交连到倒相管G4',G\(_{4}\)'的阴极电位很高,前一级和它可以采用直接交连,由于没有交连电容器,低音频的损失就比较小,所以低音的频率响应得到扩展。
低音末级采用推挽放大,它的优点是非线性失真和交流声都比较小,因而电源的滤波部分也不致太复杂,而且输出功率比较大,较低音频的音量也能发挥,从而弥补人耳听觉对于低音频段非线性失真的影响。
推挽放大器的倒相级是用剖相式的,它的失真度很低,频率响应平阔,工作也稳定。倒相管的阴极电阻也是输出负载电阻之一,所以这部分的输出电压也是负反馈电压而起较大的负反馈作用。不过这种倒相器是没有放大作用的,增益不会大于1,前级要有足够的推动电压,才能使推挽管得到需要的激励。本来剖相式电子管的灯丝与阴极之间的极间电容可能将较高音频衰减,但是这里把它用于低音段工作,实际上不会出现这种影响。
这一路放大器G\(_{3}\)'的阴极电路上有电流负反馈,还从放大器的输出端送回一个深度负反馈到G4的阴极上,使得放大器最后所包括的失真成分大为消除,对于低音扬声器的阻尼作用也有增加。
两个末级推挽管的阴极电路里有可以微调的平衡电路,由 R\(_{29}\)、R30、R\(_{31}\)、R32、R\(_{33}\)接成,它们能够调整电子管的工作点来平衡屏流中的直流成分,减轻对于输出变压器直流磁化的影响。
两路放大器的前置放大级都选用了中等放大量,这是由采用中等跨导的电子管6N1和它们的屏极电阻阻值而得到的。这样,它们的工作较为稳定,产生杂音的机会也小。
二、零件选用和装配要求
这部放大器的阻容元件可以按照一般电子管的交流收、扩音机的要求选用。电阻的散热功率在装配空间许可时可以选用较大一些的,这对于防止热噪声效应有好处。R\(_{27}\)和R28的阻值要尽量相等,因为要在它们上面取得相等的音频电压。R\(_{29}\)和R30也要尽可能相等。
要注意装配工艺来保证放大器的质量,不然就会引起种种噪声、有害的反馈或交连,直接影响音质。

整个放大器可以装在一个铁或铝制的底盘上,排列零件时,低音放大器部分应该远离电源滤波等的零部件。图2给出一个底盘上面零、部件的参考布置图。电源变压器是交流声的主要来源。它的交流磁通很容易感应给输出变压器,甚至影响束射式功率放大管的电子束,从而产生严重的交流声。所以它们的距离要尽可能放远,线包的方向还要互相垂直。建议电源变压器采用直立式的,用较高的支架来固定在底盘上,使铁心和底盘之间有一定的距离(图3)。这样可以避免它的交流磁通沿着底盘逸散开去,在其他导线上感应出交流电压。对于铁质底盘,这样做更有必要,还能在底盘的下部留出较多的装配空间,方便放置零件。保险丝可选用1.5安的。
零件要用支架将两端固定好,接线要短捷,屏极引线不要和栅极引线平行或靠近,以免分布电容增大使高音受到损失或引起啸叫、交流声等毛病。灯丝引线可以绞合起来引到安装点去。
低音频一路的放大器是很容易检拾交流声的,要注意屏蔽隔离。各个前置放大管的栅极连接的零件最好直接将它们焊到管座的栅极脚焊片上,要用引线连接这些零件时(特别是第一级),应用有绝缘外皮的金属隔离线,将隔离线金属外皮的一端通地。不要两端都接地,否则这两个接地点之间有电阻存在并形成环路,杂散的交流磁通会在上面产生电压降,感应给里面的导线而被逐级放大,成为交流干扰声。光身的金属隔离线也会因和底盘碰触出现同样现象,或在摩擦时产生静电干扰的噼啪声。R\(_{2}\)是需要屏蔽的,可在它外面包一层绝缘衬垫后再包一层铝箔,用裸铜线缠紧后一端接地。插口J是能感应交流声的,最好做一个外形比它大一些的金属套筒将插口套上接地作屏蔽。G3'栅极电路里的零件也是容易感应交流声的,装配时最好排列在一起,然后用铁罩子将它们全部屏蔽起来。对于个别会检拾交流声的元件,也可用前述R\(_{2}\)的屏蔽方法加以解决。
接地点最好不要就近焊在金属底盘上,因为这会引起各种干扰和交流声。较为理想的措施是用一根镀锡粗铜线焊在和底盘绝缘的支架上构成环路,只在放大器的输入端将它和底盘接通,各个接地点就安排在这根铜线就近的位置上。前级放大管栅阴回路要通地的零件,应在同一接地点焊接接地。
三、输出变压器的绕制和扬声器的匹配
高音输出变压器所需的电感量不大,只要注意减小漏感就可以。它的初级线圈阻抗为5000欧,次级阻抗为8欧,配合两只音圈阻抗4欧的扬声器串连使用,可选用口径为130毫米的圆形扬声器,或100×160毫米的椭圆形扬声器。铁心用GEI-14硅钢片迭厚14毫米。初级线圈用线径0.12毫米的漆包线绕2800圈;次级用线径0.5毫米漆包线绕104圈;为了减小漏感,最好将初级线圈分为两段,将次级线圈夹在中层来绕制,即是先绕半个初级线圈的1400圈后,在它上面绕上全部次级线匝,然后又绕另半个初级的1400圈。接线时将两半个初级串连起来。具体绕法见图4示意图。为了减小对铁心的直流磁化作用,铁心是整叠对拼的,空气隙的厚度为0.1毫米,此处可用相同厚度的纸片垫入,然后用铁夹子夹紧。

如果只用一只扬声器来放送高音是可以的,只是将来在助音箱上的高音辐射范围会窄一些。这样输出变压器就可利用一般交流电子管收音机输出管6P1适用的输出变压器来装置,但扬声器阻抗必须匹配。
低音输出变压器要有足够的电感量,配合大口径的低音扬声器来充分发挥低音特性。这个变压器初级线圈的阻抗为10千欧(屏-屏),次级阻抗16欧,配用口径300毫米、音圈阻抗16欧的扬声器。铁心用GEIB-26硅钢片(带固定螺钉孔的)叠厚26毫米,装配时交叉插叠。初级线圈用线径为0.12毫米漆包线绕4752圈(有中心抽头),次级线圈用线径1.0毫米的漆包线绕176圈。为了使得初级线圈中心抽头两边的直流电阻、分布电容相等和抵消直流磁化作用,这个线圈要分两段绕制。先在线圈框架半个长度上绕半个线圈,即2376圈,固定好线端后,将线圈连同木心从绕线机上取下来,倒一个头后装上再绕另半个线圈,最后将全部次级线圈绕在两段初级线圈外面。初级线圈是这样串连起来的;每半个线圈的始端分别接到推挽两管的屏极,两个末端连接起来成为初级线圈的中心抽头,它的接法见图5。
低音扬声器的音圈阻抗如是8欧姆的,那么输出变压器的次级线圈可用同号线绕124圈。
两个输出变压器的其他绕制工艺,如层间、档间绝缘衬垫、浸漆、装夹等和一般变压器的相同。
上面的变压器的初级线圈都是分段绕制后串连起来的,做好之后要作一次检验,看看接线是否正确。简便的方法可以利用电源变压器整流管灯丝绕组的5伏交流电压进行检验。检验高音输出变压器时,将上述5伏电压加到被测变压器的次级线圈上,测量其初级线圈两端的交流电压,应有135伏左右,如线圈的线头接错是量不出电压的(两半个线圈不平衡时有一点读数),这时就要将半个线圈的接头对调一下再量。对推挽变压器的检验,是将5伏电压加到该变压器的次级,先测量初级线圈中心抽头对两边的电压,它们应该相等,各约有66伏。如果相差较大,说明两段线圈圈数不等。接着测量初级线圈两端的电压,应为上述电压的两倍,如果量不出电压,说明两半个线圈的接头接错了,要检查一下对调接头再量。
四、电源部分
这里所用的整流滤波装置是较为简单的。因为从电源引起的交流声对高音放大器的影响不大,低音放大器是推挽电路,对交流声有一定的抵消能力,它的前置放大有较好的屏蔽,发生交流声的机会就较少了。另外,各个放大级都加有去交连电路,所以电源部分不需要太复杂。
电子管灯丝供电的线圈上并连了一个可调电阻R\(_{4}\)0,用作补偿交流声的接地中点,可以防止灯丝上面的交流电压调制到屏极电流上去而出现交流声。
电源变压器的铁心用GEIB-35硅钢片叠厚35毫米,初级线圈用线径0.5毫米的漆包线绕1034圈;次级高压线圈用线径0.28毫米的漆包线绕2820圈,在1410圈处抽出中心抽头;整流管灯丝线圈用线径1.21毫米漆包线绕24圈;放大管灯丝线圈用同号线绕30圈。初级线圈和其他线圈之间,应加一层静电隔离,这可在绕好初级线圈后,再用同号线绕一层线,一端剪去不接,另一端通地,就成为接地屏蔽。
低频扼流圈的电感量是10亨利。铁心用GEIB-22硅钢片叠厚22毫米,用线径0.28毫米的漆包线绕2700圈,铁心是整叠对拼装配的,空气隙厚度0.35毫米
五、调整要点
全机装配完毕并检查过接线没有错误之后,未插入电子管前可通电检查各种电源电压。开始调试时先插入整流管和两个推挽管,并接入扬声器,在G\(_{5}\)和G8的阴极电路(图1上有×处)各串入一个万用表100毫安档,调整R\(_{34}\),使两管的阴极电流各为50毫安左右,再调整R31,使两管的阴极电流相等,调好后取去电流表,照原状焊回接线。然后插入G\(_{4}\)调整倒相级。G4'的阴极对地电压应比它的栅级(即G\(_{4}\)的屏极)对地电压高出6伏左右,如差别过大,可改变R25的阻值到符合额定电压。如果调整R\(_{25}\)的效果不好,还可以改变R26、R\(_{38}\)、R27、R\(_{28}\)的阻值来达到要求,但在改变R27和R\(_{28}\)时,它们的阻值要保持相等,否则将会使推挽管的激励电压不能平衡。最后插入G3,将W\(_{3}\)逐渐开大到听到一点交流声时,调整R40到交流声消灭或最小,以后W\(_{3}\)开大也不应有显著的交流声,否则就要检查这一路的元件或布线有没有感染交流声(当用手指靠近某个元件或布线时交流声加大,就要加强它的屏蔽)。最后将W3关小,在G\(_{3}\)的栅极送入一个小交流信号(利用信号发生器的400赫音频电压,业余条件下可利用人体感应,将手指碰着起子的金属柄接触在输入端)。调大W3使场声器放出中等音量,用高内阻的万用表交流电压档量一下两个推挽管的栅极电压,看看是否相等。如有相差,可以调整一下R\(_{27}\)和R28,但是它们变动过之后要重复检查G\(_{4}\)'的栅阴电压是不是正常。
插入G\(_{3}\)或G4后如果发生啸叫声,是输出变压器的相位接反成为正反馈,将次级线圈的接头对调便可解决。R\(_{36}\)是调节反馈量的大小的。反馈量小时,音量可以增加,但消除失真的程度将会下降。
高音放大器的调试比较简单,可以在调好低音一路之后,按一般电子管收、扩音机的检查方法进行。
试唱时如觉中音不够好,可以变动一下分界频率来适应。在高音一路,减小C\(_{4}\)的电容量可以放宽这一路的下限频率;调整C7可以使较高音段音量的增减有所不同。在低音一路,减小C\(_{12}\)和C13的电容量,可以使这一路频带的上限提高。但是分界频率以在800~1200赫为宜,因为这时低音调制失真比较小。
扬声器必须装置在助音箱里工作才能得到良好的声音效果,有关助音箱的制作资料,请参阅本刊1977年第9期的有关文章。(冯报本)