在工业自动检测系统中,经常是把被测参数值转化为电压值,然后根据电压值的大小来迅速判定被测参数是否合格。有时要求这个电压值大于(或小于)某一规定值为合格,有时则要求这个电压值在某一规定范围内才算合格,因此在这些场合需要应用各种型式的“电压门”,我们用运算放大器5G23B组成的“电压门”(见图1)效果较好,制作调试简单。图中5G23B同相输入端3接被测电压,反相输入端2接基准电压,用电位器W\(_{1}\)调整基准电压来确定电压门的开门电压值。当输入电压大于开门电压时,输出端将输出正电压(约+12V),当输入电压小于开门电压时,输出端将输出负电压(约-5V)。当输出是正电压时,BG1将导通,继电器J吸合,指示灯亮,表示被测电压已超过规定值。


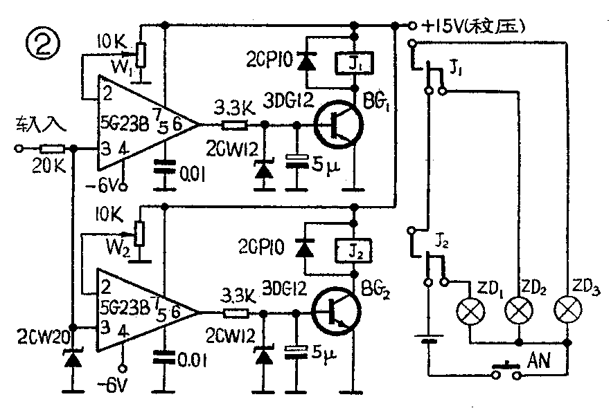
如果需要鉴别输入电压U是否在某一范围内时(U\(_{1}\)>U>U2),可以用二组电压门如图2所示方法连接。调整第一路的开门电压等于高电压U\(_{1}\),调整第二路的开门电压等于低电压U2。当被测电压接在输入端时,按下电源按钮AN,如果这时输入电压低于U\(_{2}\),二个电压门都输出负压,继电器不动作,指示灯ZD1亮。如输入电压U\(_{1}\)>U>U2则第二路电压门输出正电压,J\(_{2}\)继电器吸合,而第一路电压门仍输出负电压,J1继电器不动作,指示灯ZD\(_{2}\)亮。当输入电压大于U1时,二个电压门都输出正电压,二个继电器都吸合,指示灯ZD\(_{3}\)亮。如果把指示灯改为继电器等执行机构,就可以将自动检测的结果直接用作自动控制信号。按图所示的电路,电压门开门电压在1V~15V范围内可调,误差小于0.1V。(周国华)