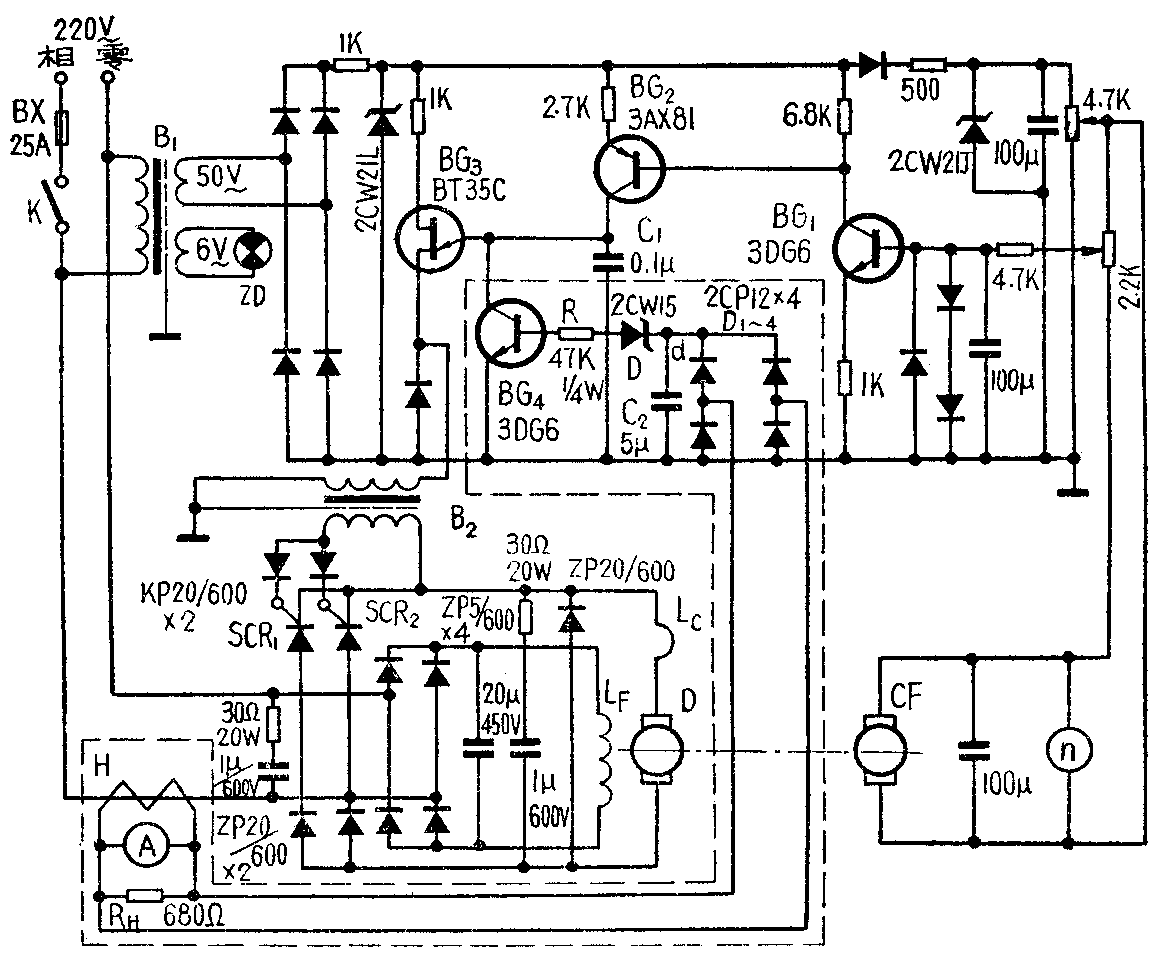
这是一个普通的单相半控桥式全波整流电路图,负载为直流电动机D,CF是测速发电机,n是转速表。虚线框内所示部分即为过流保护电路。

先简单说明过流保护电路的工作原理。当可控硅整流器直流输出端输出的电流增大时,反映到电流互感器H次级的交流电压也增大。该电压经二极管D\(_{1~4}\)整流、C2滤波后加在d点。在可控硅整流器输出电流正常时,d点的电压不足以使稳压管D导通,晶体管BG\(_{4}\)处于截止状态。当输出电流超过额定值时,d点电压上升使D导通,给BG4基极提供正向偏置使BG\(_{4}\)导通。此时电容C1上的充电电流经BG\(_{4}\)的集电极——发射极旁路,使单结晶体管BG3导通,产生触发脉冲的时间推迟,这样就减小了可控硅SCR\(_{1}\)、SCR2的导通角,从而使输出电流减少。
过流保护电路的调试很简单,线路连接好后,先断开d点,用一电阻代替负载,调整输出电流使之稍大于额定电流。然后接通d点,调整电阻R, 或选用不同稳压值的稳压管D, 使输出电流低于d点接通前即可。本线路在输出电流大于20安时保护回路起作用。
按图中的参数,电流表A选用44L1—20A的直接式交流电流表,H及R\(_{H}\)利用电表内附的互感器和电阻。晶体管BG4的β值要大于80。(广东综合塑料厂 李元达)