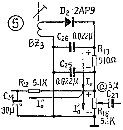
图5为六管以上半导体收音机中常用的检波电路,其中R\(_{17}\)、C25和C\(_{26}\)组成“π”型RC滤波器,将检波输出中的中频成分滤掉,其滤波过程可简单地用分压器原理加以解释:检波输出的中频成分被C26先滤掉一大部分,残剩的中频成分又被R\(_{17}\)和C25、R\(_{18}\)组成的分压器进行分压。对于中频来说,C25容抗很小且远小于R\(_{18}\),故C25与R\(_{18}\)的并联值取决于C25,因而中频成分被R\(_{17}\)与C25分压的结果,几乎全部降落在R\(_{17}\)上。对于检波输出的音频成分id和直流成分I\(_{0}\)来说,C25容抗很大(对直流可看作开路),故C\(_{25}\)与R18的并联值取决于R\(_{18}\)音频或直流成分被R17与R\(_{18}\)分压,而R18远大于R\(_{17}\),分压的结果几乎大部分降落在R18上。这样,在音量电位器R\(_{18}\)上得到的几乎是没有中频成分的音频电压和直流电压。其中音频通过C27耦合到下一级低放去,直流I\(_{0}\)却被C27阻挡,不致影响下一级低放的工作点。但是,直流I\(_{0}\)却可通过R12、C\(_{14}\)组成的滤波器,得到较纯的直流,反送到第一中放管BG2的基极去,进行自动增益控制。

四、六管超外差式收音机中的自动增益控制电路
我们知道,收音机在收听近地、强电台或远地、弱电台时,声音大小是不同的,尤其在收听短波电台时,由于短波主要是靠电离层反射传播的,因而电离层的变化引起的信号衰落,会使收音机声音忽大忽小,严重影响收听效果。为了使收音机在接收强弱不同信号时,不致严重地影响输出信号的大小,超外差式收音机里总加有“自动增益控制”(外文习惯上用AGC表示)的电路,使放大器的增益自动地随输入信号强弱而适当调整,以得到相对稳定的输出。
1.自动增益控制的基本方法:图5检波电路中,通过R\(_{12}\)和C14组成的滤波电路,将a点得到的直流成分反送到第一中放管的基极去,进行自动增益控制,音频成分却被滤掉。这就是超外差收音机里自动控制增益的最基本方法。
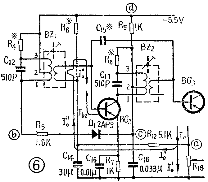
我们将六管机内与自动增益控制有关的电路画在图6上。从图5及图6中可以看出,检波输出中的直流成分I\(_{0}\),从a点分成两路:一路I0′流经音量电位器R\(_{18}\)到地,在R18上产生直流电压降,其极性如图上所示上端正、下端负,这个直流压降与I\(_{0}\)在R17上的直流压降相串联(也是上端正下端负),对检波二极管D\(_{2}\)来说是极性相反的,因此二极管D2在检波过程中,其工作点并非在0点,而是在这个反向直流电压的作用下,总是自动地偏负的;另一路I\(_{0}\)″,如图6中箭头方向所示,流经R12、BZ\(_{2}\)次级线圈到第一中放管BG2的基极,方向正好与BG\(_{2}\)管的基极电流Ib2相反,因而要抵消一部分Ib\(_{2}\),Ib2减小,集电极电流Ic\(_{2}\)=β2Ib\(_{2}\)也会相应减小,即放大器直流工作点随之降低,第一中放级的增益就跟着降低。因为直流分量I0″的大小是随输入信号强弱而变的,当收音机接收强信号时,经变频、两级中放级加到检波级的中频信号也较强,检波输出的直流成分I\(_{0}\)就增大,分流I0″也随之增加,I\(_{b2}\)被抵消得就多,使Ic2减小,把第一中放的增益减下来;反之当接收弱信号时,由于自动增益控制电路的作用,使第一中放的增益增高。这样,就使中放输出比较平稳,不受输入电台信号强弱的影响。

上述分析说明,要起到自动增益控制的作用,必须使控制电流I\(_{0}\)″ 与被控管BG2的基极电流I\(_{b2}\)方向相反,因而检波二极管D2的极性在装机时一定要注意。如果在图5电路中将D\(_{2}\)反接过来,则变为信号负半周才有检波输出,I0″的方向与I\(_{b2}\)就相同了,不但起不到增益控制作用,反而使放大器增益随信号增强而变高,构成正反馈,容易造成放大器自激。另外,考虑到自动增益控制作用的范围,使被控管的基极电流Ib2容易受I\(_{0}\)″的控制,我们在调整该管直流工作点时,总是将Ic2调得较小。在“中放”一讲中已提到,一般调I\(_{c2}\)=0.3~0.5毫安。若该管选用β2=60,则I\(_{b2}\)=Ic2/β\(_{2}\)=5~8微安,很易受I0″的控制。
在超外差收音机里,自动增益控制通常不加到变频级,因为控制电流I\(_{0}\)″使变频管的直流工作点发生变化,会改变混频工作状态,引起频率漂移,这是变频级所不允许的。一般也不加到第二中放级,因为第二中放级的输入、输出信号幅度都较大,管子直流工作点的变化很容易引起信号失真。
2.二次自动增益控制:上述控制电路,对中、小信号电压,其效果比较显著,能保持平稳的输出,但对大信号就很难适应,也就是说,控制范围较窄,不够理想。尤其目前的六管机,几乎第二中放均兼作来复低放,而小功率高频管集电极电流的动态(变化)范围总是有限的,当信号过大时,不但容易产生严重失真,还容易产生自激、阻塞,所以在六管机中,除加有基本的自动增益控制电路外,一般还加有二次自动增益控制电路。图6中由R\(_{5}\)和二极管D1串联后与R\(_{9}\)、C18一起就起到这样的作用。D\(_{1}\)在习惯上也叫做阻尼二极管。这种二次自动增益控制的原理与上述基本的自动增益控制电路是根本不同的,它的作用仅仅是对强信号实现增益控制,以弥补基本控制电路的不足。
二次自动增益控制的工作过程是这样的;见图6,对中频信号来说,C\(_{18}\)相当于短路,即二极管D1的负端c点交流接地,若忽略电池内阻,电池正、负端是交流同电位的,亦即接地点与BZ\(_{1}\)初级抽头2端交流同电位,这就相当于在交流状态下,R5和D\(_{1}\)串联电路是并联在中周BZ1初级1~2端的;对直流来说,R\(_{5}\)端点b通过BZ1初级2端接电池负端d,故R\(_{5}\)、D1串联电路是并联在R\(_{9}\)两端的。
当收音机在接收中、小信号时,检波电路中a点得到的直流成分I\(_{0}\)亦小,加到中放管BG2基极去的控制电流I\(_{0}\)″亦较小,BG2管的集电极电流I\(_{c2}\)仍较大,若这时Ic2=0.5毫安,流过R\(_{92}\)产生的压降为Ic2R\(_{9}\)=0.5毫安×1千欧=0.5伏,若R9接的电池负端d点的电压是-5.5伏,则c点电压就为-5伏,而在直流状态,R\(_{5}\)、D1串联电路是并联在R\(_{9}\)两端,即C~d间的,故使二极管D1工作在反向偏压、截止状态,内阻很大,对交流来说R\(_{5}\)、D1的这一大电阻并在BZ\(_{1}\)初级回路上,并不影响回路Q值,因而变频管的混频增益不受影响。
当收音机接收强信号时,a点过来的控制电流I\(_{0}\)″亦增大,改变BG2管的直流工作点,几乎使它处于截流状态,即I\(_{c2}\)≈0。这时压降Ic2R\(_{9}\)就很小,c点与d点的直流电位接近相等,而b点直流电位就是d点,故二极管D1两端偏压接近为0,内阻减小,对于交流来说,此时R\(_{5}\)、D1并入BZ\(_{1}\)初级回路,它的影响就较大了,将使回路Q值降低、混频增益随之下降,相当于中放级输入信号减小,起到了强信号抑止作用,避免了六管机在强信号工作时产生的阻塞现象,改善了收听效果。上述分析说明,二次自动增益控制是利用二极管D1的内阻,在强信号时发生变化来改变混频增益的,因而D\(_{1}\)在这里起到了阻尼作用,阻尼二极管也因此而得名。
五、检波二极管的选择
对检波级的基本要求是效率高、失真小。因此,对检波二极管也要求其正向电阻小、反向电阻大,使信号在二极管上的损耗尽量减小,以提高检波效率。一般选正向电阻小于500欧、反向电阻大于500千欧就足够了。另外,还要求检波二极管的工作频率应高于中频465千赫,否则二极管工作频率低,其PN结电容必然偏大,高频损耗就增加,检波效率低、失真也严重。一般点接触型的检波二极管,如2AP型的,均可满足收音机检波级的要求,而面接触型的,如2CP型整流管,其工作频率均不高于50千赫,故都不能用作收音机检波。同样道理,如果手头有烧坏的3AG系列的高频三极管,只要其发射结还是好的,就可作收音机检波用(集电结稍差点),而3AX系列的低频三极管的PN结就不能用作检波管。(金国钧)