我们试制了一种收转频移(跑台)控制器,可以防止错转电台的现象。经长期使用证明,这个控制器的动作准确、稳定、可靠,为收转广播的自动化创造了条件。
工作原理
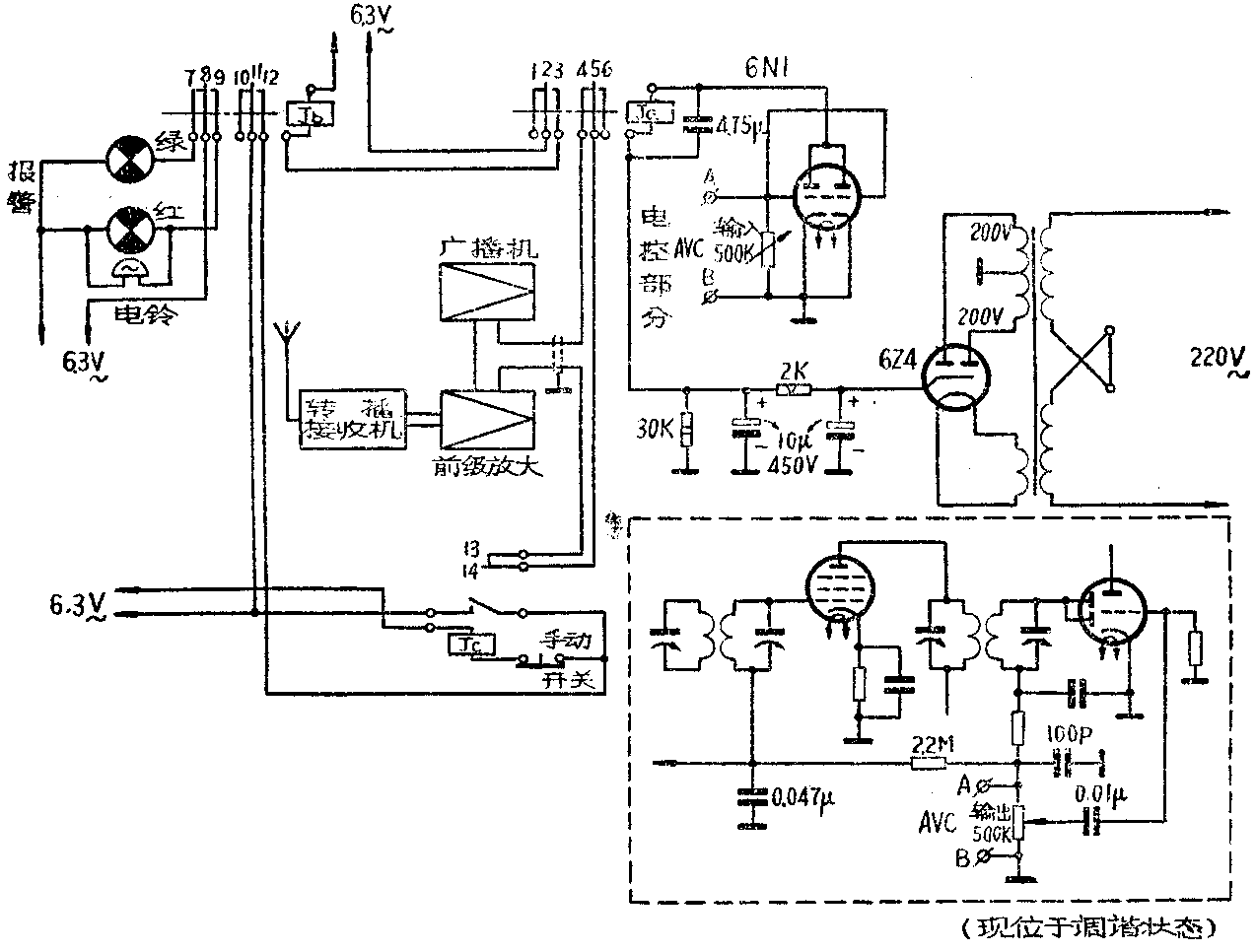
控制器的电路如图所示。当接收机没有调谐到所要接收的电台频率时,自动音量的负压很小,这时电子管6N1栅极负压也很低,屏流较大,串联在6N1屏极回路中的继电器J\(_{a}\)吸动,接点4和5断开,前级无音频输出信号,同时接点2和3闭合、指示继电器Jb接通,电路开始工作,接点8和9闭合,红灯亮,同时电铃振响,说明接收机没有调准。

当接收机调谐到所要接收的电台频率时,有自动音量控制负压,这时电子管6N1栅极上负压较大,屏流较小,继电器J\(_{a}\)释放,接点4和5闭合,广播机就接入了输入信号。接点1和2闭合,继电器Jb断电,接点7和8闭合(复原位),绿色指示灯亮,说明接收机调谐准确。
当接收机由于某种原因频率发生偏移时,由于J\(_{a}\)的接点2和3闭合,使Jb动作,接点11和12也闭合,于是继电器J\(_{c}\)的电路接通,常闭接点13和14开路,使广播机前组没有音频信号输入到广播机去,由于继电器Jc有自锁作用,尽管怎样调谐接收机,室内的接收机有声音,也不会有信号输出到外部线路上去。只有在调谐准确后按一下手动开关,才能恢复正常输出。
制作与调整
继电器J\(_{a}\)要用灵敏度较高的继电器,也可以用小型继电器改制,吸合电流为11毫安,释放电流为4毫安,线圈可用0.07~0.09毫米的漆包线绕15000圈左右,直流电阻为5000~8000欧。Jb、J\(_{c}\)采用104型中型继电器,也可以用一般6.3伏双接点继电器或其它小型交流接触器改制。
整个控制器可以安装在一个底板上,继电器最好竖立安装,使接点不受重力影响,以保持动作可靠。调整工作主要是调整J\(_{a}\),即调整Ja的弹簧片、接点与铁心之间的间隙,使得当变动6N1的栅偏压电阻(500K)时,继电器J\(_{a}\)能吸动和释放,加上自动音量控制负压后再稍微调整一下就可以了。(工人 阎俊丰)