织布机五项故障停车用简易电子控制器,是用一套简单的电子线路来代替织布机上原有的一些机械结构,使在发生断经纱、断纬纱、梭道轧梭、调梭轧梭、梭库无梭五项故障中任一情况时,织布机立即停车。由于采用电子控制,使织布机的故障停车较原机械结构灵敏、迅速、可靠,从而减少了断头、稀密路、轧梭等机械坏布的织出,还可革掉机械零件40多个,简化了织布机机械结构,减少了机件消耗。
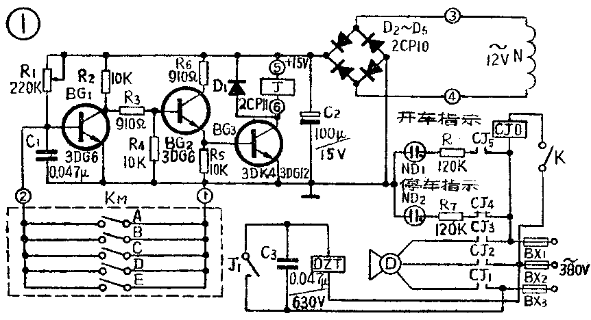
简易控制器的电路图见图1。织布机上原五项故障停车机构改制成为五个开关:K\(_{M}\)(A)、(B) 、(C)、(D)、(E)。当织布机正常工作时,五个开关全断开。如果发生某项故障时,相应的开关就接通。电子电路由三级直流开关放大电路组成。织布机正常工作时,由于五个开关全打开着,+15伏电压经R1加给BG\(_{1}\)偏置电流,使BG1 处于饱和导通状态。BG\(_{1}\)集电极对地电压为它的饱和压降,约+0.3伏左右,BG2的基极对地电压也为约+0.3伏。由于BG\(_{2}\)、BG3的导通需要在BG\(_{2}\)的基极对地加上约+1.4伏的电压,故BG2、BG\(_{3}\)处于截止状态,继电器J不吸动。交流接触器CJO处于正常吸合状态,常开触点CJ1、CJ\(_{2}\)、CJ3、CJ\(_{5}\)接通,常闭触点CJ4则断开,织布机正常运转,开车指示氖灯ND\(_{1}\)点燃着。

当织布机发生故障时,五个开关中就有某一个接通,使BG\(_{1}\)的b、e极被短接,BG1由平时的饱和状态转为截止,它的集电极电流I\(_{c}\)≈0,+15伏电压经R2、R\(_{3}\)加到BG2、BG\(_{3}\)的b、e极间,使BG2、BG\(_{3}\)的b、e极间电压达到1.4伏左右,BG2、BG\(_{3}\)就导通,继电器J吸动,常开触点 J1闭合,关车电磁铁DZT通电而拉下织布机的开关手柄,与开关手柄连动的K断开,CJO失电、CJ\(_{1}\)、CJ2、CJ\(_{3}\)、CJ5断开,马达D停转,同时CJ\(_{4}\)接通,停车指示氖灯ND2点燃,发出故障信号。
电路中D\(_{1}\)用来保护BG3不致因在由导通突然转为截止时,继电器线圈上产生的感应反电势将BG\(_{3}\)的c、e极击穿。+15伏直流工作电压是在CJO原线圈绕组上另绕一附加线圈N,输出交流12伏经D2~D\(_{5}\)组成的桥式整流电路整流,再经C2滤波取得的。这样做可以省掉一个电源变压器,并且当织布机停车CJO失电时,附加线圈也同时断电,继电器J就不可能吸动,防止电磁铁长时间通电而烧毁。因为控制器的执行机构是用3公斤的电磁铁,工作时通过的电流较大,尤其是当电磁铁由通电到不通电的瞬间,电磁铁电感线圈产生感应电势使继电器触点产生很大火花,除了在继电器触点J\(_{1}\)两端并联电容器C3来减少火花外,采用了大触点的522型12伏直流继电器,触点电流允许10安,使控制器能经受长期和频繁工作的考验。这种继电器的吸动电流约160~200毫安,要求末级晶体管BG\(_{3}\)能够输出大电流。由于BG2、BG\(_{3}\)组成复合三极管放大级,BG1一般工作在饱和或截止的状态,故选用β值为10~30的晶体管就可以了。R\(_{4}\)、R5的接入是为了使电路截止时更可靠些。R\(_{6}\)用来防止因BG2的。β-值过高而使它的集电极电流过大,R\(_{3}\)的作用是限制注入BG2基极的电流不阻值。BG\(_{1}\)的β-值较大时,R1可改用470K可变电阻。C\(_{1}\)用来防止干扰信号窜入电路而引起J的误动作。
附加线圈N是用0.25~0.41毫米直径的漆包线在CJO—380V—20A接触器线圈上绕200圈。ND\(_{1}\)、ND2用150伏,0.8毫安指示氖灯。如果换用其它规格的,R\(_{7}\)、R要按下式重新计算一下:R=220-UNDI\(_{ND}\),式中UND、I\(_{ND}\)分别为氖灯的工作电压、电流。
装用控制器时,要将织布机的五项故障停车机械结构改成具有电气开关的作用,就是使它们只有在故障状态时才接通,而在正常工作时与织布机架用尼龙或胶木等绝缘材料隔开。
由于一般织布机的断纬纱停车机构是在曲柄轴转二周才作用一次,并且纬纱叉的跳动时间很短,故将断纬纱机构改成具有电气开关的作用时需用一干簧管作为与曲柄轴每转二周同步的开关,而在纬纱叉上另作一开关。两个开关成为串联,只有当两个开关同时接通时,织布机才停车。
另外,由于采用电子控制,因此改制调梭轧梭机构时可将原停车动作时间提前,这样即可同时起到调梭飞梭提前停车的作用。
电路装配好后,可在③、④端接上12伏交流电压,调整R\(_{1}\),使BG1处于饱和状态。具体做法可在R\(_{2}\)两端并一直流25伏电压表,调节R1阻值由大逐渐变小,可以看到电压表指示逐渐上升,R\(_{1}\)调到某一点时,电压表指示不再随R1的变动而上升(约14.7伏),这说明BG\(_{1}\)已经达到饱和,这时可将R1再稍调小些,使BG\(_{1}\)饱和稍深一些即可。然后在BG3的集电极回路中串一250毫安直流电流表,应看到指示约为零,继电器J不吸动。如果指示较大,说明BG\(_{2}\)或BG3的漏电流太大,应另选晶体管调换。以上各点测试都正常后,可将控制线①、②端相碰,应看到电流表指针上升至150~200毫安,同时继电器动作,调试工作就完成了。
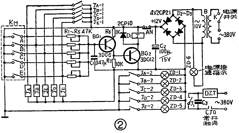
上述的织布机简易电子控制器的指示灯只能指示织布机的停车或运转,至于织布机为什么停车不能指示出来。图2是我们试制的带分项停车指示灯的简易电子控制器电路图,和图1不同的地方是五根控制线分开来各控制一只指示灯(ZD\(_{1}\)~ZD5)。R\(_{1}\)~R5是BG\(_{1}\)的偏流电阻,调整它们的阻值使开关KM(A)、(B)、(C)、(D)、(E)任一只接通时,继电器J可靠动作。当织布机发生故障停车时,由于惯性的作用,要继续转动很少的时间,随着织布机机件的动作,可能使K\(_{M}\)(A)、(B)、(C)、(D)、(E)中某一只由接通转为断开,所以电路中继电器JA~J\(_{E}\)要加自锁电路,否则有时指示灯亮一下就又熄灭了。图2中触点JA-1~JE-1就是起自锁作用的。当处理好故障后,按动“解锁按钮”AN,指示灯熄灭,实际安装时按钮AN可与织布机开关柄连动,使每次开车时能自行按动一次AN。由于电路要带12伏的指示灯,故电源变压器需另绕一个,电磁铁DZT的380伏输入端要经CJO的常开触点后再接380伏电源,使电磁铁的电源有无和织布机的启停连动,防止有时织布机停车过久,电磁铁长久通电而烧毁。

图2中J\(_{A}\)~JE用JRX—4、JRX—13或 JRX—11型继电器,吸动电压要不大于10伏为好,吸动电流愈小愈好。变压器B用16×23mm\(^{2}\)矽钢片,初级380伏档用φ0.1mm漆包线绕4600圈,次级10伏档用φ0.55mm漆包线绕130圈。指示灯ZD\(_{1}\)~ZD6用 12伏、0.04安微型电珠。
图1所示电路,原装在织布机的强电箱中,由于强电箱中温度达50~60℃,为使控制器稳定可靠,采用了三级直流开关放大电路。图2所示电路不装在强电箱中,第一级开关电路可省去不用。上述两种电路中的一根控制线均连至织布机机身而接地。
控制器安装到织布机上去时要注意防震,最好不要与织布机机身直接相连。(上海第九织布厂)