电路原理
整个电路由输入调谐回路、高频放大兼低放、再生回路、倍压检波、前置低放及低频推挽功率放大等几部分构成,见图1。

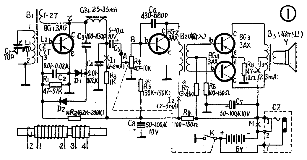
由磁性天线B\(_{1}\)接收的无线电信号,经L1、C\(_{1}\)组成的调谐回路进行选择后,通过电磁感应,耦合到次级线圈L2。由于电容器C\(_{2}\)对高频信号的阻抗很小,L2两端感应到的高频电压通过C\(_{2}\)加到高频三极管BG1的基极和发射极之间,进行高频放大。放大后的高频信号自BG\(_{1}\)的发射极和集电极间输出。高频信号很难通过高频阻流圈GZL,因此它就通过对高频信号阻抗很小的电容器C3,经D\(_{1}\)、D2进行倍压检波。检波后得到的低频信号电压降落在电阻R\(_{1}\)的两端,由电容器C2滤掉其中残余的高频成分,通过阻抗很小的L\(_{2}\)加到BG1的基极和发射极间再进行一次低频放大。这种电路称为来复式放大电路。放大后的低频信号,同样由BG\(_{1}\)的集电极和发射极间输出,由于C3对低频信号电流的阻抗很大,而高频阻流圈GZL对低频信号电流的阻抗很小,因此放大后的低频信号通过GZL在电阻R\(_{3}\)上产生低频信号电压。C4的作用是滤掉通过GZL漏过来的高频信号。
从BG\(_{1}\)的集电极(图中“Z”点)接出一根导线,绕在磁棒的一端,通过导线与磁棒及L1的耦合作用,使放大后的高频信号中的一部分被回送到L\(_{1}\)、C1回路,这样就增强了谐振回路中的高频信号,起到“再生”作用,提高了整机的灵敏度和选择性。
图1中的电阻R\(_{1}\),既是倍压检波电路的负载,同时又和D1、D\(_{2}\)与R2构成BG\(_{1}\)的偏置电路。BG1的静态工作点是由调整R\(_{2}\)的阻值来实现的。电阻R3的阻值以选用1K~1.5K为宜。
前置低频放大管BG\(_{2}\)和BG1间采用阻容耦合。R\(_{3}\)上产生的低频信号电压,由电容器C5耦合至音量控制电位器R\(_{4}\),电位器R4控制耦合到BG\(_{2}\)的低频信号的强弱,从而控制音量的大小。R4并与R\(_{5}\)组成BG2的偏置电路,BG\(_{2}\)的静态工作点是由调整R5的阻值来得到的。C\(_{6}\)是负反馈电容,起着削减高音改善音质和降低噪音的作用。
经过BG\(_{2}\)放大后的低频信号,由输入变压器B2。耦合到BG\(_{3}\)和BG4组成的推挽功率放大级,再进行一次放大,使有足够的功率输出。在推挽电路中,当无信号输入时,两管静态工作电流较小,当有信号输入时,两管是轮流工作的,它的电流大小随信号的强弱而变化,这种电路的效率高,用电省。被BG\(_{3}\)、BG4放大后的低频信号,通过输出变压器B\(_{3}\)送至扬声器,电阻R6、R\(_{7}\)和R8组成BG\(_{3}\)、BG4的偏置电路,R\(_{7}\)是偏流电阻,R6和R\(_{8}\)是用来稳定晶体管工作点的。
旁路电容器C\(_{7}\)是防止当电池用旧内阻增大时,各级信号很容易通过电池内阻,产生有害的耦合,而引起低频自激。C8和R\(_{9}\)一方面起到与C7相类似的作用,另一方面是避免由于BG\(_{3}\)、BG4随信号强弱引起电路中的电流变化而影响BG\(_{1}\)和BG2的正常工作。
元件的选用和搭配
高频管BG\(_{1}\)的好坏,对整机质量的影响较大。我们所用的型号为3AG21~24或3AG25~29等几种。磁棒较短时,宜采用β值较高的管子。由于高放级偏置电路中有D1D\(_{2}\),可以起温度补偿作用,因此高频管选用β≥150、Iceo≤200μA的管子,基本上能满足要求。
低频管选用3AX25、3AX21~24或3AX31都可以。两只推挽管要求特性相近,其β值之差在5~10之间,这样就可避免在静态电流较小时出现的失真。
B\(_{2}\)3为小型推挽输入、输出变压器。输入变压器的初、次级匝数比为3∶1,输出变压器的次级输出阻抗和扬声器阻抗相匹配。扬声器为直径65毫米,阻抗8欧的电动式扬声器。
磁性天线采用5×13×55毫米的MX—400型扁形磁棒,L\(_{1}\)密绕70匝,L2同方向密绕7匝,均用0.07×7纱包漆包线绕制。L\(_{1}\)与L2相距3~5毫米,线头标号和接法见图1。上述绕制数据是配合270P可变电容器。如采用360P可变电容器,L\(_{1}\)匝数可改为65匝。再生控制线宜用直径0.3毫米左右的单心塑胶导线。调谐电容器C1选用的是2×270P小型薄膜密封双连可变电容器,便于以后改装超外差式收音机使用。
电容器C\(_{3}\)、C6为聚苯乙烯薄膜电容,也可选用小型云母或瓷介电容。C\(_{2}\)、C4为小型纸介金属膜电容,也可选用小型瓷介或涤纶电容。C\(_{5}\)、C7、C\(_{8}\)为CDX-3型塑胶壳或铝壳电解电容,工作电压6~10V的都可以用。
R\(_{4}\)为带开关的小型碳膜电位器。电阻均用1/8W的碳膜电阻。偏流电阻R2、R\(_{5}\)、R7的阻值待调试后确定。电源用四节5号电池。
印刷电路板分为两块,其中小板是安装电位器用的,根据电位器几种不同的结构形式,电路板分为Ⅰ、Ⅱ、Ⅲ型,如图2所示。

整机组装
图3为本机电路板接线图。在进行组装、焊接时,应先将磁性天线、可变电容器及变压器按电路板上的位置安装固定好。将它们的电极引线分别穿进相应的孔位。磁性天线的每个引线端,都要用细砂纸擦磨干净,使多股线中的每一根都要镀上锡,否则会影响接收效率。可变电容器的固定螺钉,长度以3~5毫米为宜,过长会损坏可变电容器内的介质薄膜而造成动片定片之间短路。在固定输入、输出变压器时,要注意将其引线从电路板背面轻轻拉直,避免引线相互搭接形成短路故障。

元件的电极引线,要先镀上锡。焊锡最好用松香焊锡条,焊剂用松香酒精。不能用焊锡膏之类的酸性焊剂焊接电路板,否则会使电路板上的铜箔慢慢被腐蚀掉,造成故障。
把磁性天线等大件组装、焊接完毕后,就可依次焊接电阻、电容、高频扼流圈及半导体三极管、二极管等元件。电阻、电容的固定方式采用直立式,如图4所示。容易碰接在一起的元件引线要加上塑料绝缘套管。半导体三极管和二极管的引线,可用不同颜色的套管区别开来,例如三极管的发射极、集电极、基极分别用红、蓝、黄三种颜色的套管,二极管的正极用红色,负极用蓝色,这样能为焊接和维修工作提供不少的便利。电解电容器较长的引线为正极,较短的引线为负极,焊接时极性不能搞错。各元件在电路板上的布局高度,要尽量一致,例如都以变压器或可变电容器的高度为标准,使整机元件排列整齐美观。

如前所述,电位器有三种结构形式(参看图2)。当使用前两种时,要小心地将其开关电极片(1)、(2)按根部所示虚线弯成90°角,插入电路板相应隙缝中焊牢。如用后一种型式,只需将K、E'两孔对准板上K,E两孔,用螺丝固定起来即可。A、B、E三个头可参照电路板上的注字一一对应地焊接起来,不要接错。图3中示出了用后一种电位器时的接线情况。
两块电路板上的元件都焊好后,就可焊接电路板接线图上所标明的辅助线,要用塑胶导线来连接。其中大电路板上有两根,即“A”——“A”和“B”——“B”。再生控制线要等到整机工作点调好后再焊。大小两块电路板之间的连线,最好采用不同颜色的导线区别开来,避免弄错。
四节干电池装在长扁型塑料卡座中。电池及扬声器的引线,宜选用多芯软塑胶导线。为便于外接电源,在固定电位器的电路板上留有电源插座引线端,按电路板接线图连接即可。机壳上固定插座的孔要自行打制。如果不装外接电源,要将电路板上的“M”点用锡连通。
印刷电路板上的各级电流测试点I\(_{1}\)、I2及I\(_{3}\)在整机焊装、调试完毕后,也要分别用锡连通。
原机壳内的两个扬声器固定螺孔,现改作电路板的固定螺孔。将两块电路板分别用螺钉固定好后,扬声器依靠这两块电路板的压力,就可以固定住了。
调试
整机焊接完毕后,应对照电路仔细检查接线是否正确无误,有无漏焊或脱爆的地方,电路板上的焊点与周围线路之间有无连焊短路之处,有无焊锡渣、导线头粘连在线路之间,裸露的元件引线是否互相碰接在一起,等等。检查完毕后,就可按以下步骤进行调试。
1.调各级晶体管静态工作点
在接入电池进行调试之前,可先测量一下整机直流供电电路的总电阻,以免电路中有短路会造成电池损坏。测量时应先将电位器开关接通,用万用表R×100欧姆档,负表笔接电路板(+)端,正表笔接电路板(-)端,这时,由于各级电流测试点I\(_{1}\)、I2和I\(_{3}\)还没有接通,测得的电阻将比较大,一般应在4千欧左右(当表笔刚接上的瞬间,因C7、C\(_{8}\)充电,表针会有摆动)。如阻值很小或为零,说明电路中有短路的地方,应排除故障后,再接入电源。
将电池接入电路时,注意不要把极性搞错,特别是使用外接电源,其插头的“杆”应接电池正极,“头”接负极。
在调各级电流时,为了便于检查调试效果,一般是从后级向前逐级调试。即先调I\(_{3}\),后调I2,最后调I\(_{1}\)。先将毫安表接入电路板I3处(负表笔接电池负极一端),用一只10K电位器串连一个1K左右的电阻代替R\(_{7}\),调整电位器,使I3达到2~3毫安,然后拆下电位器和电阻,测量它们的总阻值,用一只阻值相同的电阻焊上即可。然后将测试点I\(_{3}\)用锡连通。这时可把左手按在电源负端(最好用水把手指蘸湿),右手捏住螺丝刀的金属杆去断续碰触BG3或BG\(_{4}\)的基极b,扬声器中会出现“喀啦”声。然后用同样方法调整BG2的集电极电流I\(_{2}\),此时将电流表接入电路板I2处,用一只150K的电位器和一个10K电阻代替R\(_{5}\),将I2调至2~3毫安。再拆下电位器和电阻,换上一只相应阻值的电阻R\(_{5}\)。此时仍可按前述方法用螺丝刀碰触BG2的基极,扬声器中应有较大的“喀啦”声,则说明后两级工作正常。调好后将I\(_{2}\)处用锡连通。最后调来复放大级,这级是决定整机质量的关键。I1调至1.2~1.5毫安左右为宜。具体调试方法同低频放大级一样,将电流表接入I\(_{1}\)处,改变R2的阻值(用一只150K电位器和一个50K左右电阻串联代替),使电流达到上述数值,然后换上相应阻值的偏流电阻R\(_{2}\)。
I\(_{1}\)调好后,旋动C1,当有电台信号时,扬声器就会放出电台的播音,同时I\(_{1}\)将下降(因图1检波电路具有自动增益控制作用)。I1下降幅度越大,说明该级增益大。一般当有信号输入时,I\(_{1}\)如从1.5毫安下降到1毫安以下,则增益合乎要求。调好后将电路板I1处用锡连通。
2.调频率覆盖和再生
直接放大式收音机的频率覆盖要求不太严格,一般只要使低端640千赫的中央人民广播电台在可变电容器旋出约30度左右的位置出现,如位置偏高,可将线圈L\(_{1}\)向磁棒端部移动或减少其匝数。如位置偏低,就要将线圈向磁棒中心移动或增加其匝数。低端位置确定好后,高端覆盖一般不会有什么问题。
再生控制线按L\(_{1}\)、L2同方向绕在L\(_{1}\)的旁侧。这时要将可变电容器旋到高端的一个电台位置上,调整再生线的圈数以不出现啸叫为宜。一般只要1~2匝即可。如无再生时,是由于L1、L\(_{2}\)中的线端焊错,只要将3、4两端对调一下即可。
最后,可再检查一下整机增益,将I\(_{3}\)处断开后接入50毫安档电流表,音量开至最大,收听本市电台时,最大动态电流应能达到20毫安以上。
3.选择性差或失真
如果选择性很差,可适当增强再生作用;或减少L\(_{2}\)的匝数;或拉开L2与L\(_{1}\)间的距离。
如果声音失真,一般是由于BG\(_{3}\)、BG4特性差异较大,可适当增加静态电流I\(_{3}\)的数值。
整机调试、组装完毕后,机壳内的实体布局如图5所示。(王抗)
