牡丹941型半导体收音机,是北京无线电厂生产的三波段九管便携式收音机。根据用途的不同,分为941A型、B型和C型三种。这三种型号的外观和收音部分都相同,C型是其中最简单的一种。接收频率范围:中波,535~1605千赫;短波1,3.9~108兆赫;短波2,10.8~22兆赫。信杂比20分贝的灵敏度:中波约0.3毫伏/米,短波约30微伏。6分贝灵敏度:中波约0.1毫伏/米,短波约10微伏。选择性约40分贝。机内扬声器直径100毫米,阻抗8欧姆。机内电源6伏(2号电池四节),最大输出功率约0.5瓦。
A型机装了一只使扬声器兼作传声器的转换开关K\(_{4}\),以及一只可外接12伏电源的转换开关K3,使最大输出功率可增大到约2瓦,能外接号筒式扬声器作小型会场的扩音器。 B型机则在A型机的基础上将K\(_{4}\)改为高低音提升的音调开关,K3的作用不变,也可以外接12伏电源输出约2瓦的功率,适合于外接较大的扬声器箱。
电路简介
整机电路见封三。中波采用磁性天线,线圈由28股线分二段绕制,以提高灵敏度。两个短波的天线输入线圈都用带螺纹铁粉心的小线圈管绕制,配以全长约90毫米的10节拉杆天线。当收听远地弱电台时还可加接机外天线,备有“外接天线”插孔。短波天线和输入回路采用自耦变压器方式交连,这样比较简单。其抽头位置,是根据能得到较好的传输系数而又能兼顾天线对回路的影响较小的要求来确定的。

为了提高抗干扰的能力,加了一级调谐式高频放大器,采用10~340微微法的三联同轴薄膜介质电容器。各波段由开关K\(_{1}\)转换,现以一个波段为例来说明电路原理。图1画出在短波2时的电路。高放管BG2接成共基极电路,C\(_{21}\)对高频的阻抗很小,可认为基极对输出信号是公共的地电位。共基极放大器的工作比较稳定,电路简单,对管子的截止频率的要求较低。但是发射极的输入阻抗很低,故天线输入回路与高放管发射极输入端之间耦合的次级线圈圈数与一般共发射极电路的情况相比较,要少一些,以免过多降低输入回路的Q值,使选择性太差。基极偏流由与第一中放相连的固定偏压和检波输出的自动增益控制电压所控制,为了不和第一中放发生有害的交连,加入了一只隔离电阻R6。R\(_{5}\)是发射极稳定电阻,C20是交流旁路电容器。高放级的增益不是主要的,不宜很高,否则容易自激,或噪声很大。因此,集电极通过抽头接入调谐回路,把增益降低到合适的程度。高放调谐回路的Q值也不宜过高,Q值高虽然能使选择性好,可提高抑制干扰信号的能力,但是通频带太狭,电路中有关元件稍有变化就容易引起失谐,反而丧失了高放级的效能,故在回路中并联了电阻R\(_{9}\)以适当降低Q值,兼顾通频带与选择性的要求。当然,R9也使高放级的增益进一步降低,而增加了工作的稳定性。其他两个波段中的R\(_{7}\)和R8也起同样的作用。其中R\(_{7}\)约24~39千欧,R8约10~20千欧,R\(_{9}\)约2~5千欧。这些电阻的大小是根据线圈Q值的高低,通频带和选择性的要求,以及高放级稳定的程度等综合因素由实验来确定的。回路线圈的结构同中频变压器一样,利用其外部的金属罩作为屏蔽,以增加放大器的稳定。内部的磁心,中波和中频变压器一样,短波和短波振荡线圈一样。在调整灵敏度时,在波段频率范围的低端频率处要将B5\(_{8}\)的磁心分别调到使扬声器输出最大,高端频率处则把C19和C\(_{25}\)分别调到使输出最大。C16和C\(_{27}\)是为了补充C19和C\(_{25}\)电容量不够而接入的,其数值约10微微法左右,由实验确定。其他两个波段的调整方法也一样,短波1的C15和C\(_{26}\)的作用和数值与短波2相同。由于短波2的频率范围比其他两个波段窄,而可变电容器C1是公用的,故串入了C\(_{14}\)和C22使回路总的电容变化范围减小,以适应频率范围减小的需要。R\(_{11}\)和C28是去耦滤波器。BG\(_{2}\)无信号时的工作电流约0.4~0.5毫安,此时,只受第一中放的上偏流电阻R15所控制。高放级的增益约10分贝左右。

变频部分由BG\(_{1}\)和BG3两管组成。振荡管BG\(_{1}\)接成共基极振荡电路,Cll使基极为地电位,和上面说过的C\(_{21}\)的作用一样。R3和R\(_{2}\)是上下偏流电阻。R1是发射极稳定电阻。振荡线圈B\(_{1}\)或B2的抽头2~5是集电极负载,而3~5是反馈线圈,将一小部分信号通过耦合电容C\(_{6}\)或C8正反馈到发射极以维持振荡。两个振荡线圈的输出端4~6串联起来将本振信号通过C\(_{3}\)0送到混频管BG3的发射极。度盘上的频率刻度低端是由B\(_{1}\)2的铁心来调整,高端是由电容C\(_{9}\)、C10来调整,C\(_{5}\)、C7是保证与输入回路统调的垫整电容。两个短波只用了一个振荡线圈B\(_{2}\)。短波1用基频混频。短波1的接收频率要求是3.9~10.8兆赫,实际两端还有一点富裕量,设为3.8~10.9兆赫,这时本振频率应为(3.8+0.465)~(10.9+0.465)兆赫即4.265~11.365兆赫,这样的振荡频率加到混频器以后,可接收与这些频率能差出中频的信号(4.265-0.465)~(11.365-0.465)兆赫,即3.8~10.9兆赫的电台频率。由于混频管的非线性作用,4.265~11.365兆赫产生谐波,其中二次谐波为2×(4.265~11.365兆赫)。短波2即利用这个频率与外来信号差出中频信号(2×4.265—0.465)~(2×ll.365-0.465)即8.065~22.265兆赫的电台信号。但是,这个频率范围,高端是合适的,低端则太低,因为短波2要求的接收范围是10.8~22兆赫,两端加一点余量,设为10.7~22.2兆赫。因此,在转换到短波2时,振荡回路中加入了一只电容器C3,而其他元件不变。由于振荡回路的电容量减小了,振荡频率就提高了,使振荡频率范围变为5.5825~11.365兆赫。为什么高端频率没有提高呢?因为C\(_{3}\)的容量比起可变电容器C1的最小容量要大得多,在最高频率时对回路的影响不大,故可认为只改变了低端振荡频率而高端频率仍不变。于是,加入C\(_{3}\)后,混频后接收频率范围为(2×5.5825-0.465)~(2×ll.365—0.465)兆赫,即10.7~22.265兆赫,达到了预期的频率范围要求。利用二次倍频混频,有结构简单,调整容易,人体感应小等优点,但是接收到干扰电台的数目也增多,因为当收听任一电台频率时,都至少增加两个可能引起干扰的电台频率:一个是与此时实际本振频率低465千赫的电台频率,另一个则是高465千赫的频率。例如,当收听的电台频率为22兆赫时,实际本振频率为(22+0.465)÷2=11.2325兆赫,当外来一个11.2325-0.465=10.7675兆赫,或另一个11.2325+0.465=11.6975兆赫的电台信号时,虽然输入电路对它们是失谐的,但若选择性差,以及电台信号很强,就能进入混频级,也差出中频信号,与原有22兆赫电台所差出的中频信号附加在一起,引起啸叫、堵塞等等多种现象的干扰。因此,用了二次倍频以后,必然要求输入电路和高放级的选择性要好,才能抑制这类干扰。此外,本振不宜过强,否则,本振的谐波很多而且振幅很大,能与之差出中频的干扰电台数目就更多了。C4是微调电容器,便于寻找短波电台之用。R\(_{4}\)、C12、C\(_{13}\)是去耦滤波器,作用是使本振的频率稳定,当音频输出较大信号而使电源电压变化时可减小本振的频率飘移等影响。C13和C\(_{48}\)等滤波电容都用了500微法以上的大电容,但电解电容器对高频有较大的感抗,对高频旁路不好,故再增加一只小容量的电容器C12与C\(_{13}\)并联以改善高频的去耦。BG1的工作电流中波为0.3~0.5毫安,短波为0.5~0.8毫安,R\(_{3}\)约24千欧左右。BG3的工作电流为0.5~0.6毫安,R\(_{12}\)约30~36千欧。
BG\(_{4}\)和BG5为二级中频放大器,采用了两对电感耦合的双调谐中频变压器和一个单调谐中频变压器。双调谐中频变压器比起单调谐中频变压器来,可以获得更好的选择性和通频带,并且,当由于自动增益控制作用使第一中放管工作电流变化而引起极间电容变化时,可减小回路失谐的不良影响。C\(_{36}\)和C42是中和电容器,其值约3.6~4.7微微法。R\(_{17}\)C39和R\(_{21}\)、C45都是去耦滤波器。两级中放的总增益约60分贝左右。BG\(_{4}\)无信号时的工作电流约0.4~0.5毫安,R15约30千欧左右。其发射极电阻R\(_{16}\)用得较大,使在接收小信号时自动增益控制作用起动得晚一些,以提高弱信号的灵敏度。BG5的工作电流用得较大,约1.6~2毫安,以获得较大的增益和动态范围,R\(_{19}\)约27~30千欧。而发射极电阻R20用得较小,同时去耦滤波器中的R\(_{21}\)也较小,这些都是为了减小R20和R\(_{21}\)上的降压,以提高BG5的集电极电压,而增加工作的动态范围,减小大信号的失真和阻塞。
D\(_{1}\)检波后的音频信号经中频滤波器C46R\(_{23}\)和C47输出,并通过隔直流电容器C\(_{62}\)送到音频放大器,R24为检波器的直流负载。这样,检波器的直流成分就不通过音量电位器,以减少电位器的转动噪声。另外,音频信号再经过R\(_{22}\)和C34滤波成直流,分别加到第一中放级BG\(_{4}\)和高放级BG2的基极电路,进行自动增益控制,在电解电容器C\(_{34}\)上又并联了一只小电容C35以改善中频信号的旁路,其作用和上面讲过的C\(_{12}\)一样。由于有二级控制,自动增益控制作用较好,当外来信号从1毫伏/米到100毫伏/米即40分贝的变化时,相应的输出电压的变化不超过6分贝,且无阻塞现象。
到达音量电位器R\(_{27}\)的音频信号,还经过R26与C\(_{5}\)0组成的音调控制电路,以控制高音的变化,当R26的中心头滑动到最下端时,C\(_{5}\)0被R26所阻,不起作用。当中心头向上滑动时,R\(_{26}\)的阻值减小,高音就通过C50被旁路到地,愈向上滑动,听者就愈觉得高音和噪声减少,而低音相对增多。在两个极端位置之间的频率特性变化范围见图2。为了生产的简化,R\(_{26}\)和R27采用了相同阻值的带开关电位器。R\(_{27}\)上的开关K5一般是作电源通断之用,而R\(_{26}\)上的开关K2也利用起来,将它接入C\(_{51}\)和R28的电路中,在R\(_{26}\)整个调整范围内,K2是合上的,此时C\(_{51}\)和R28组成高音提升网络,对中音以下的频率,因C\(_{51}\)的阻抗较大,大都从R28通过,故受到一定程度的衰减,在高音频率时,C\(_{51}\)阻抗较小,能顺利通过,因此相对地提升了高音,其特性曲线见图3,这个特性可用来补偿被中放级通带限制而削减的高音调制频率或作其他高音补偿用,以改善音质。当R26的中心头向上滑动到极端位置,再稍继续转动,K\(_{2}\)断开,R28不起作用,只有C\(_{51}\)接入电路,它将低音大量衰减,放大器的频率特性成为图3中虚线所示,这时适合于收听语言广播(特别是男声),可以提高清晰度。有时收听短波电台发生低音的机震鸣叫或杂音时,将R26转到K\(_{2}\)断开位置,也可立即消除。


BG\(_{6}\)和BG7为二级低放,BG\(_{6}\)用R31和C\(_{54}\)阻容耦合放大,其工作电流为0.9~1.1毫安,是按能得到最大不失真增益的要求来确定的。R29约20~24千欧。C\(_{53}\)是负反馈电容,它的容量很小,对收听的频率范围作用不大,但对收听频率范围以上的高音频率阻抗变小,反馈加深,使放大器对这些高音的增益很低,因而可防止高音的自激。此外,检波器的中频信号以及它的谐波虽然极大部分被中频滤波器滤掉,但还有一些残余可能进入低放级,加了C53后就可以滤除这些残余中频,以免干扰低放级的工作。BG\(_{7}\)用输入变压器耦合放大,它的增益较高。其工作电流为3~4毫安,是按照能得到上下削顶波形对称的最大推动功率输出的要求来确定的。R36约39~47千欧。
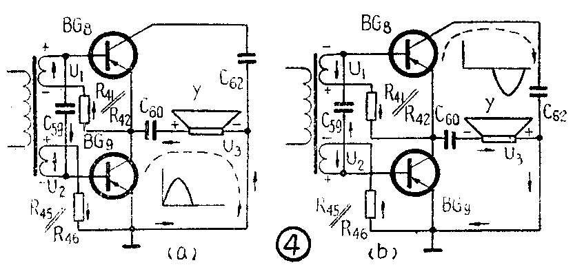
功放管BG\(_{8}\)和BG9接成乙类单端推挽电路,省去了输出变压器,因此输入变压器的次级分成两个线圈分别与功放管相接。两管的偏流由R\(_{39}\)~R42和R\(_{42}\)~R46分别供给,K\(_{3}\)-1和K3-2在电源电压6伏或12伏改变时,用来相应地改变上偏流电阻。两管串联的静态工作电流约3~4毫安。R\(_{4}\)0、R44约1~2千欧,R\(_{39}\)、R43约2~5千欧。C\(_{59}\)起削减收听频率范围以上的高音噪声和使功放级稳定等作用。C59中高音频电流的流通过程不易一下看清,现结合乙类放大的工作状态来谈。图4画出了交流通路的简图。在a图中,当输入变压器次级的感应电动势上端为正、下端为负时,BG\(_{8}\)不工作,BG9工作,扬声器中得到半周的信号电流,如虚线的箭头方向所示。对C\(_{59}\)来说,它上面接有U1U\(_{2}\)和U3三个相串而且顺向的电压,对于高音频率,C\(_{59}\)阻抗变小而下偏流电阻R41//R42,R45//R46和扬声器的阻抗都不大(Ra//R\(_{b}\)表示电阻Ra与R\(_{b}\)并联),故高音频电流如实线箭头方向流通。在b图中,当变压器次级的电压相反时,BG8工作,扬声器中得到另一半周的信号电流,在C\(_{59}\)中同样有高音频电流流通,只是方向相反而已。因此,即使功放管交替工作,在正负半周内那些无用的高音和噪声等都直接通过C59而旁路。虽然也通过扬声器,但未经功放管放大,其量值很小,且和主信号的方向相反。

到达扬声器的信号有一小部分又从R\(_{38}\)C58负反馈到BG\(_{7}\)的基极,以降低失真和改善频率特性。电压反馈量约10分贝左右。C58又削去了一部分接收信号频率以上的高音,使电路稳定,减少噪声,并保持高低音的平衡。各频率特性的变化简单示于图5。

A型机作扩音时,可在“外接扬声”插孔CK\(_{3}\)接入号筒式高音扬声器。从“拾声器”插孔CK2接入传声器,也可以利用机内扬声器作传声器,只要将K\(_{4}\)拨向S位置,扬声器就转换到音量电位器端,对着扬声器说话就行。而电阻R48代替原扬声器的位置,避免发生空载。12伏电源从“外接电源”插CK\(_{4}\)接入,并将K3拨到“12V”位置。此时的电路见图6。上偏流电阻R\(_{39}\)、R43代替了R\(_{4}\)0和R44,使功放管的静态工作电流仍保持正常。BG\(_{7}\)的上偏流电阻没有改变,因为其工作电流的增大恰好符合需要。接入电阻R33,是为了降去一部分电压,使BG\(_{6}\)以前的电路仍保持原6伏的工作状态。此外,还接入R47,减小反馈量以提高扩音时的灵敏度。

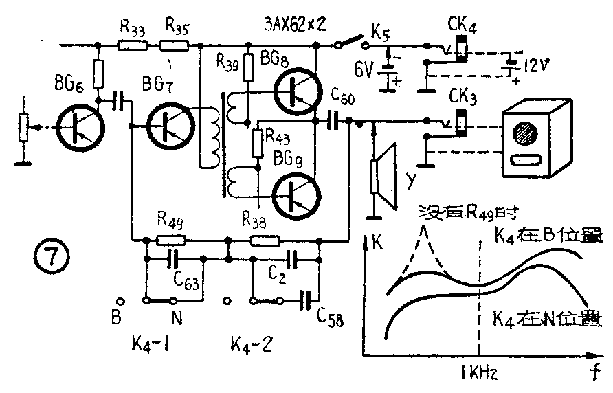
B型机只是在A型机的基础上略加电路改变。外加12伏的装置不变,而将K\(_{4}\)改为音调开关,此时负反馈电路改接虚线方框内的部分,见图7。当K4在“N”位置时,频率特性和A型机情况一样,在“B”位置时,负反馈电路中接入C\(_{83}\)、R49,并断开C\(_{58}\)C63对低音频率的阻抗增大,使负反馈减小,故低音的增益提高。R\(_{49}\)的作用是削去扬声器谐振点的尖峰,增加电路的稳定性和改善音质。因为扬声器在谐振点附近阻抗增大,故在谐振点附近的低音频率输出电压也增大,而此时C63对这些低音频率的阻抗很高,几乎没有负反馈,故电路增益很高,输出频响中呈现一尖峰,它使音质变坏,电路不稳定。在C\(_{63}\)上并联R49后,对这些低音频率仍能保持一定的负反馈量而降低增益,消除了尖峰现象。C\(_{58}\)断开后只接入C2,C\(_{2}\)的作用是对收听频率以上的高音频率增加负反馈量,降低增益,而使电路稳定。它对收听频率范围影响不大。中音以上部分的频率特性主要由C51和R\(_{28}\)的高音提升网络决定,因此,整个低放部分的频率特性是高低音都提升,通带加宽,在放送音乐时可改善音质。

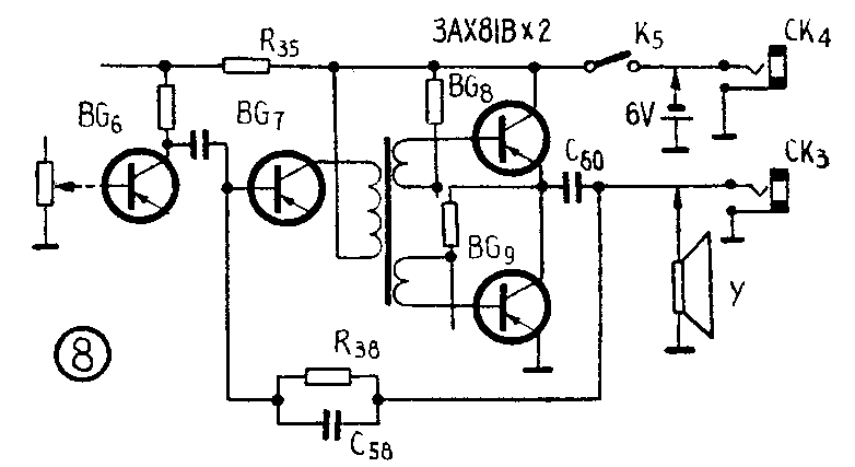
C型机省去了K\(_{3}\)、K4和其有关的电路元件,和一般收音机相同。只用6伏的电源,功放管也改为3AX81B。参看图8。

线圈数据
B\(_{1}\):(1~2)-17圈,(2~3)-64圈,(3~5)-6圈半,(4~6)-2圈,φ0.08,漆包线。用北京海淀电器厂产品SZZ9(红)。
B\(_{2}\):(1~2)-2圈,(2~3)-13圈,(3~5)-2圈半,(4~6)-1圈,φ0.13漆包线。用北京海淀电器厂SDG9(蓝)。
B\(_{3}\):(1~2)-32圈,(3~4)-45圈,φ0.07×28丝包线,(5~6)-4圈,φ0.07×7丝包线。(7~8)-5圈,φ0.2丝包线,中波磁棒M4φ10×180毫米。
B\(_{4}\):(1~2)-9圈,(2~3)-19圈,(4~6)-7圈,φ0.2丝包线。φ6线圈管,磁心NX0-50,M4×0.75×12。
B\(_{5}\):(1~2)-4圈,(2~3)-8圈,(4-6)-3圈,φ0.27丝包线。φ6线圈管,磁心NX0-50,M4×0.75×12。
B\(_{6}\):(1~2)-80圈,(2~3)-40圈,(4~6)-12圈,φ0.08漆包线,用北京海淀电器厂SZZ10(红)。
B\(_{7}\):(1~2)-5圈,(2~3)-11圈,(4~6)-4圈,φ0.13漆包线,用北京海淀电器厂SDZ7(蓝)。
B\(_{8}\):(1~3)-3圈,(2~3)-7圈,(4-6)-3圈,φ0.13漆包线,用北京海淀电器厂SZP7(绿)。
B\(_{9}\)11:(1~3)-115圈,(2~3)-51圈。(4~5)-1圈。用北京海淀电器厂SZP7(绿)。
B\(_{1}\)0:(1~3)-115圈,(2~3)-55圈,(4~5)-12圈。用北京海淀电器厂SZP1(T10A—1)(黄)。
B\(_{12}\):(1~3)-115圈,(2~3)-48圈,(4~5)- 8圈。用北京海淀电器厂SZP2(T10A-2)(白)。
B\(_{13}\):(1~3)-115圈,(2~3)-46圈,(4~5)-23圈。用北京海淀电器厂SZP3(T10A—3)(黑)。
B\(_{14}\):(1~2)-2000圈,(3~4)-1000圈,(5~6)-1000圈,φ0.08漆包线,铁心截面5×8平方毫米。(俞锡良 蔡国海)