二、有轻微沙沙声,无电台信号
这种故障一般发生在前级低频耦合电路和高频放大级。
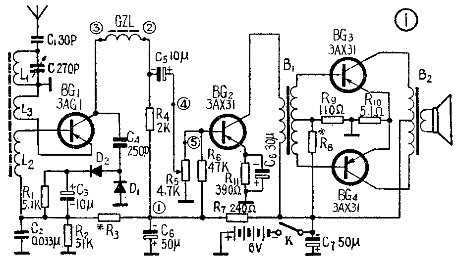
1.检查低频耦合电容C\(_{5}\)和负载电位器R5。先查电位器滑动臂是否开路,可用改锥碰中心接点,正常时,随着电位器开大,扬声器也应有逐渐增大的喀喀声,否则有开路(小型电位器使用日久多有此故障,可拆下细心修复)。若电位器完好,再将电位器开到最大位置,用改锥去碰图1中②点,正常时,扬声器应有喀喀声,否则是C\(_{5}\)开路(包括内部开路和外引线脱焊)。可用同容量电容器与C5并联来判断它是否开路。若耦合电路正常,则故障出在高放级。

2.检查高步放大管BG\(_{1}\)的直流工作状态。用电表直流10伏档测BG1集电极③点对地电压,正常时为4伏左右。若表针不起,则有两种可能:(i)负载电路(R\(_{4}\)和GZL)开路,接着测②点对地电压,若读数接近电源电压,说明阻流圈GZL开路。经检查R4和GZL无断线和脱焊处,仍无电压指示,问题不在这里:(ii)BG\(_{1}\)有短路。关断电源,用R×1000欧档测BG1集—射间的正、反向电阻,均在几十千欧以上,说明管子并未损坏,而是偏置电路有问题,例如R\(_{3}\)阻值过小或二极管D1或D\(_{2}\)开路,而使BG1集电极电流过大而饱和,可检修偏置电路和重调工作点。若测得直流电阻在1千欧以下甚至为零,显然是BG\(_{1}\)已击穿损坏,应重换新管。当测③点对地电压接近电源电压时,应首先检查L2、L\(_{3}\)是否有断线(用松香和胶水封固引出头的多有此现象),以及偏流加上没有,R3是否开路,R\(_{2}\)、C2是否短路,BG\(_{1}\)管引线是否脱焊。若均无问题,那就是BG1内部有开路或放大倍数极低近似开路,宜换新管。换新管后应重新调集电极电流。调电流时,用万用表10毫安以下的档位串入集电极电路里,调谐电容旋至无电台处,去掉再生或将再生调到最弱。调整R\(_{3}\),使读数为1毫安左右。经过以上检修后,BG1直流工作状态正常,用改锥碰触BG\(_{1}\)基极时,扬声器应发出比较大的喀喀声。
3.如仍无电台信号,应检查调谐电路。当L\(_{1}\)开路时,手摸磁性天线或拖线时(其他电路正常),扬声器将有附近强力电台声出现,且不随调谐电容C的改变而改变;用电阻档测L1两端,阻值将为无限大。电容器C碰片时也将不能收音,但较易判断,即将电容器C作大幅度旋转时,扬声器将发出较大的噪声,可拆下细心修复。若L\(_{1}\)和C都完好,用改锥碰触电容C的定片时,扬声器无声,则是L2短路或开路(开路的故障如上述),L\(_{2}\)的短路,直接观察就可发现。
4.检查检波电路。这部分主要包括D\(_{1}\)、D2及R\(_{1}\)、C3(有的电路无这两项元件)、C\(_{4}\)。可以直接观察或用欧姆档测有没有开路和短路。二极管D1、D\(_{2}\)开路或短路都将影响BG1的直流工作点,测它的正、反向电阻就可以判断了。
三、其他故障的检修
1.音轻和灵敏度不够。当接收的电台不减少而扬声器发出的声音不大时,说明高放正常,问题出在前置级和功放级。将万用表拨在直流100毫安档串入输出变压器B\(_{2}\)中心头电路里,音量电位器开到最大,收强力电台,最大电流应在30~40毫安左右变动。再测扬声器引出头两端交流电压,一般约为0.8伏左右,说明功放级正常,是扬声器放音效率降低而造成的音轻。若功放级动态电流随着信号增强而加大但交流电压指示很低,则说明输出变压器内部有短路故障(此时不仅音轻,同时也将失真),可换新一试。若功率级动态电流仅10毫安左右,甚至更低,除检查BG3、BG\(_{4}\)放大能力是否降低外,还有可能是输入变压器B1内部有短路;或BG\(_{2}\)发射极旁路电容器C3容量降低或开路,在发射极电阻上引起低频负反馈,使这一级增益减小,也会使音量减小。B\(_{1}\)内部短路时音轻也失真。此外,BG1放大倍数降低或工作电流过小(低于0.5毫安以下),或耦合电容C\(_{5}\)容量显著减小,都将引起音轻,可逐一检查。
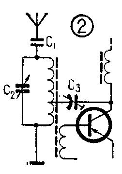
灵敏度低,问题出在高放级。这一级元件较多,影响灵敏度的因素也多,但有两个是关健:一是BG\(_{1}\)的放大能力;二是再生电路的调整。BG1的性能变坏,管子增益降低,使灵敏度下降而形成音轻,可换新管或调整偏流电阻试试。业余自制的收音机,高放管BG\(_{1}\)除要选β值较大的管子外,工作电流的调整也很重要。实际调整时要一边调一边试听,找到最佳点。再生线圈(或再生电容)短路,将使灵敏度降低,可先检查排除,然后再调整再生,要做到不产生啸叫而高、低端灵敏度又较均匀。增加L3的圈数和与L1的距离(若是图2的再生电路主要调再生电容C\(_{3}\)),可增强高端灵敏度;调阻流圈GZL与磁棒间的相对位置,可提高低端灵敏度。这要反复调整多次。调时可在高、低端各找一电台作调试点。若调整过程中无再生作用,说明再生未加上。这时可将L2或L\(_{3}\)线圈引出线头换接一试。此外,调谐线圈断股、二极管正向电阻增大、反向电阻减小而使检波效率减低,也都将影响灵敏度。此外,C3开路或容量变小,也会使音频电流损耗太大而引起音轻,可并接一个同值电容试试。

2.选择性差。所谓选择性差,就是说收音机有串台现象,严重时无法收听。影响选择性的关键是调谐回路和再生电路,后者已如上述。调谐回路除采用多股线绕制外,线圈一定要进行防潮处理(如蜡煮)。如防潮不善,线圈受潮甚至霉断几股会使线圈Q值下降从而选择性变坏。在不影响灵敏度的条件下,减少L\(_{2}\)的圈数和拉开L1与L\(_{2}\)的距离,都能提高选择性。但须说明在大城市和周围有几个强力电台的情况下,提高选择性是主要的矛盾;而在距城市和电台较远的地区,提高灵敏度则是主要的矛盾,因此要根据情况不同抓主要矛盾。
3.失真。失真就是声音难听,失去了原来的声音。发生这种故障的原因有:(i)扬声器音圈变位、碰圈、纸盆受潮变形;(ii)变压器B\(_{1}\)2内部有短路,或B\(_{1}\)的次级和B2的初级有一组开路而形成末级单管工作造成失真。另外,自制收音机使用劣质输出变压器也可能由于初级线圈线径过细,直流电阻太大,当强信号输入时,电流增大,在输出变压器上的压降太多,致使加到集电极的电压太低,使晶体管饱和引起失真。一般B\(_{2}\)初级直流电阻在100欧以下为宜,超过100欧的最好不要用。(iii)BG2和BG\(_{3}\)、BG4损坏或工作点过低,尤其是自制收音机用业余品的管子或管子穿透电流I\(_{ceo}\)较大,一般集电极电流都不应调得过低,例如BG2不应低于1毫安,BG\(_{2}\)工作电流过低时,管子易截止失真,同时增益降低而音轻。BG3、BG\(_{4}\)两管的总电流不要低于3毫安,可根据情况调到5毫安左右。当末级推挽管放大能力差别很大时也将产生失真。简单的判断方法是:将电流表分别测BG3、BG\(_{4}\)集电极静态电流和最大信号时的最大电流,若两管电流差值大于20%以上,应重新换管配对。用此法也可判断推挽管有否损坏。(iv)再生过强,如上述除啸叫不稳定外,也将引起失真。
为了改善音质,可设法把高音频削减一部分而相对地提高一些低音频。例如可在B\(_{1}\)初级两端(或BG2集电极对地)并接一个6800微微法~0.01微法电容,在B\(_{2}\)初级两端并接一个0.047微法左右的电容,这不仅可提高一些音质,同时还将对高频噪声有抑制作用。
4.汽船声和啸叫声。当电池用旧内阻增大或滤波电容C\(_{6}\)、C7容量减小(或开路)时,会引起级间不良耦合而产生振荡,扬声器将发出卜卜的汽船声,用并接50微法以上的电解电容就可判断和消除。啸叫声主要是高频再生电路引起的,可如上述仔细调整就可消除。
5.噪声。机内噪声的现象是指无电台信号时,扬声器发出流水似的哗哗声。这主要是晶体管噪声所引起的。尤其是高频管BG\(_{1}\)引起的噪声更为显著。所以对BG1管子应调换试试。若手边无可靠的管子,调工作点也不起作用时,可在BG\(_{1}\)集电极对地并接2000~5000微微法电容,或在②点对地并接0.01微法的电容,噪声将会减少些。但对灵敏度将会有所影响。另外,BG1的偏流电阻(如R\(_{2}\)、R3等)质量不好,由于内部接触不良也可能引起噪声。(太原工学院工人学员 卞成彪)