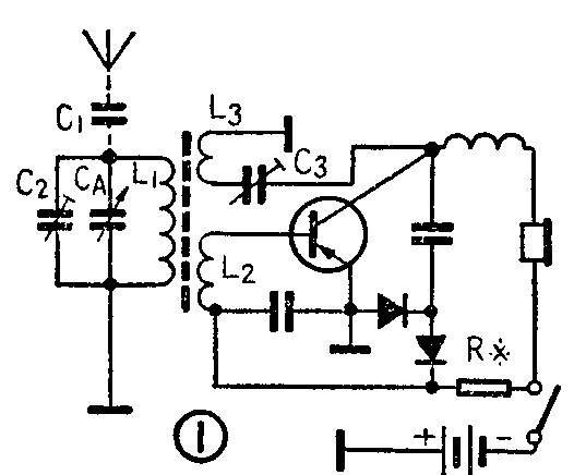
一般来复再生式半导体收音机电路如图1所示,它的输入电路里采用了磁性天线来接收电波,因而不用外接天线也能收音。磁性天线正起着电感线圈的作用。绕在磁棒上的线圈L\(_{1}\)和可变电容器CA以及半调整电容器C\(_{2}\)组成调谐回路,由绕在磁棒上的次级线圈L2耦合到半导体三极管基极进行放大。

由于采用的磁棒规格不一,单连可变电容器的容量大小不同,因而L\(_{1}\)应绕的圈数也不相同。磁棒长些、粗些,L1的圈数应少些;单连电容器的电容量大些,L\(_{1}\)的圈数也相应的少些。例如用8—260P空气式小单连,用10×140毫米磁棒,L1一般是用7×0.07毫米多股线绕60圈。如改用截面积和长度较大的磁棒时,L\(_{1}\)的圈数就可以适当减少,反之,就应该适当增加。总之,要使天线线圈L1的电感和单连电容C\(_{A}\)(包括半调整电容器C2)所组成的调谐回路,能够在535~1605千赫整个中波段范围内工作。如果L\(_{1}\)的圈数和单连配合不适当,就会产生接收电台的位置不正常或一部分该收到的电台收不到。
L\(_{2}\)的圈数,一般为5~6圈。但这也不是绝对的。因为L2的圈数是要根据灵敏度、选择性和当地接收电台的情况来考虑的。L\(_{2}\)圈数多些,灵敏度高些,选择性差些。当然,灵敏度还和L1、L\(_{2}\)相互交连的松紧以及再生的强弱有关。在一般大中城市和接近电台的地区,L2的圈数不宜多绕,多了会产生串台现象,在收音机度盘上好些地方都夹杂着本地强电台的播音,使其他电台听不清,这就是所谓“选择性”差。但是在远离电台的农村、矿山地区,只能接收较远的中央台和省台时,就需要增加收音机的灵敏度,可把L\(_{2}\)的圈数增至十几圈,灵敏度就会大大增加。甚至可以不用L2,而采用自耦式的L\(_{1}\),从L1的抽头处接至半导体管基极。不过要注意这时L\(_{1}\)不能直接接地了,要串一只隔直流小电容接地(图2),否则半导体管的基极偏压不能获得。(彭晰初)
