在装配式建筑结构安装过程中,或在高空的工业设备上,均少不了电焊焊接。电焊机在空载时,其输出电压可达50到60伏,操作人员如果接触,会造成高空坠落的严重事故。虽然高空作业有安全带保护,但仍不能完全避免事故的发生。在技术革新运动中,在党的正确领导和同志们的支持下,我们经过数十次试验,终于制成一台高空安全自动控制电焊机,既安全又省电,经初步使用证明,效果良好。其工作原理概述如下。
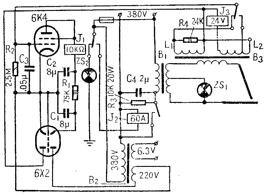
当电焊机B\(_{1}\)接通电源,处于非工作状态时,初级侧的串联电容C4使次级电压降到12伏左右,不会引起触电事故。当焊条与焊件接触时,L\(_{1}\) 中感生一小电压,由6X2左半部整流供6K4栅极负压和对电容C3充电,使J\(_{1}\)释放,J2随着动作,电焊机投入正常工作。这时L\(_{2}\)的感应电压使J3工作,由L\(_{2}\)的线圈抽头继续供6K4负压。此时L1的高压开路,由R\(_{4}\)并联电阻保护了互感器B3和防止电子管击坏。当焊条离开焊件时,由于C\(_{3}\)放电可延时三秒左右,以保证电焊质量和操作人员的安全。

电流互感器的制作和校正:1,电流互感器硅钢片截面积22×22毫米;2,L\(_{1}\)用40号漆包线绕3000圈;3,L2用30号漆包线绕240圈,并在80圈去抽头;4,初级线圈是用10毫米直径紫铜线绕在上述次级线圈的外层绕4圈。由于电焊机的型号不同,L\(_{1}\)绕组必须通过试验决定。将C4和电焊机初级绕组串接在电源上,把电焊要次级绕组短路,L\(_{1}\)两端有10伏以上电压,这时应适当改变R4阻值,使其电压降至10伏。如L\(_{1}\)电压不足10伏时,应按比例增加L1的圈数。(本刊根据来稿编写)