光电继电器是各种自动控制中常用的一种装置,过去多用电子管作放大,光敏元件亦为光电管或硫化镉光导管等。由于电子管具有热惰性,光导管亦有惰性,因而在应用上存在着一定缺点。我们根据工作需要,试制出完全用半导体元件构成的光电继电器。这种光电继电器的结构简单、体积小、电压低使用安全,而且灵敏度高,没有惰性,也不象电子管器件那样需要预热。用6.3伏的小电珠照射,如果聚光适当,在间隔1米的范围内,就能确实地动作。
光电继电器是一通用器件,可用于自动计数、自动量测、自动防护、照明控制等方面。
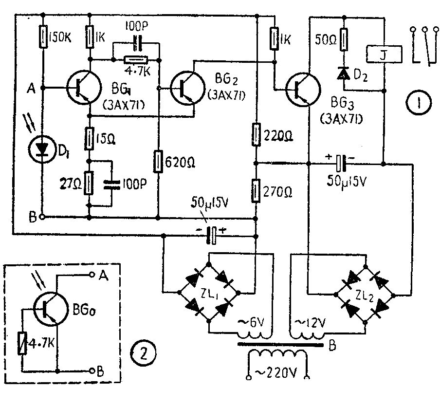
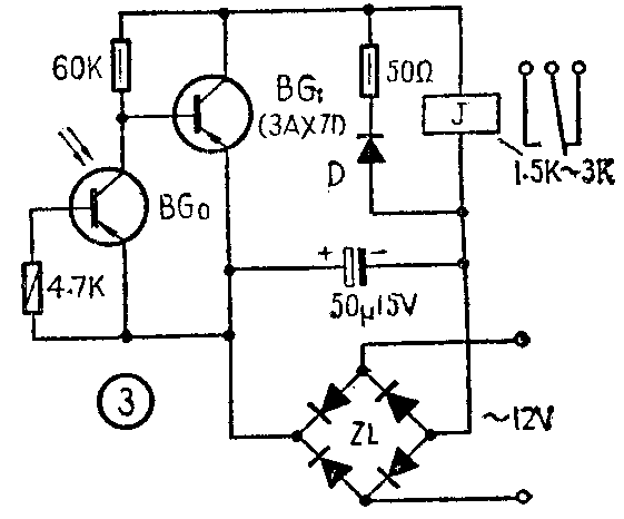
这里介绍两个光电继电器的线路,图1是遮光时继电器动作(简称暗通)。图3亦是暗通式电路。图1中的D\(_{1}\)是光电半导体二极管,在无光照的情况下,它相当于普通的半导体二极管,正向电阻很小,反向电阻很大,可达4兆欧。当有光照时,它的反向电阻立刻下降到1000或数百欧。它和硫化镉光敏电阻相比,具有正负极性,反向电阻的亮电阻和暗电阻相差特大,而且没有惰性。图2和图3的BG0是光电半导体三极管,它本身具有放大光电流的作用,所以在光敏性方面比光电二极管更好些。图1中的BG\(_{1}\),BG2是小功率低频半导体三极管,但BG\(_{8}\)必须选用集电极电流大于50毫安的三极管(此线路用的全是3AX71),这是因为所选用的继电器是JDQ—2型电信继电器,其绕组直流电阻为220欧,动作电流为45毫安。在图1的线路中,D1遮光时,流经继电器的电流超过45毫安,继电器吸动,D\(_{1}\)有光照时,继电器绕组中的电流几为零。故动作非常可靠。图1中的D1也可以光电半导体三极管来代替,按图2在基极与发射极之间连接一4.7千欧的电阻,然后接到图1的A,B两点之间即可。图1中的D\(_{2}\)是任意型号的耐反向电压较高的半导体二极管,用来保护BG3,以免当继电器释放时,继电器绕组上的反电动势去冲击BG\(_{3}\)的集电极。ZL1和ZL\(_{2}\)(图3中的ZL同)为桥式整流器,各由8片15×15的硒堆桥接而成。


图3是简化了的暗通式电路,在光电三极管后面只有一级放大。此电路中的继电器须用高灵敏度继电器。绕组电阻为1.5千欧时,动作电流为6毫安;绕组电阻为3千欧时,动作电流为4毫安。该电路与图1的电路比较,不但减少了两级放大线路,而且还节省了一只电源,在动作可靠性方面并不逊于图1的线路。(徐永炎)