在农业科学研究和农业生产中,光照是一个极为重要的环境因素。在光能资源调查及研究作物生长、发育、产量品质与光能利用的关系中,累积光量是丰产栽培中十分重要的一项指标。特别是在样板田中,如何总结群众充分利用光能的丰产经验,如何合理安排作物茬口及布局等有关经济利用光能的问题,均迫切需要我们提供现代化的测光仪表。这里介绍的光电积光仪就是其中之一,它能自动测出一天内所累积的光量,而且操作简单,使用方便。
这是一部能在大田里使用的闸流管计数式积光仪。它能在400~150,000勒克司的照度范围内积累光量。当天气状态稳定时,仪器准确度为5%左右;在晴、阴急剧变化的气候条件下,只要正确选择比例系数(比例系数就是计数器转动一格所对应的勒克司·小时数),准确度仍在10%左右;不管天气状况如何,使用平均比例系数时,最大误差也在15%以内。这样的准确度对大田测量来讲,已能满足要求了。
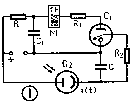
积光仪的工作原理见图一所示。

当光线射到光电管G\(_{2}\)上时,就产生光电流。在光电管的光电特性曲线的直线部分上,光电流与光流成正比。从图1可以看出,光电流i(t)对已知容量的积分电容C充电,而积分电容的正端通过电阻R2和冷阴极闸流管G\(_{1}\)的触发极相连。当电容器两端的充电电压达到闸流管的触发电压时,闸流管就输出一个脉冲,驱动计数器M,指示数增加一格。闸流管G1的着火是靠电容器上的充电电压完成的。G\(_{1}\)着火以后,C1上的电荷很快就放电完毕,电压下降,由于熄灭电阻R的存在,电容器C\(_{1}\)两端的电压不能立刻达到着火电压,所以闸流管输出脉冲后,立即回复到熄灭状态,直至下一次触发时,再输出脉冲。
积分电容C上有一定电荷时,触发一次闸流管,在计数器上记上一个数,从而从计数器M上的读数就能知道入射到光电管G\(_{2}\)上的累积光量。
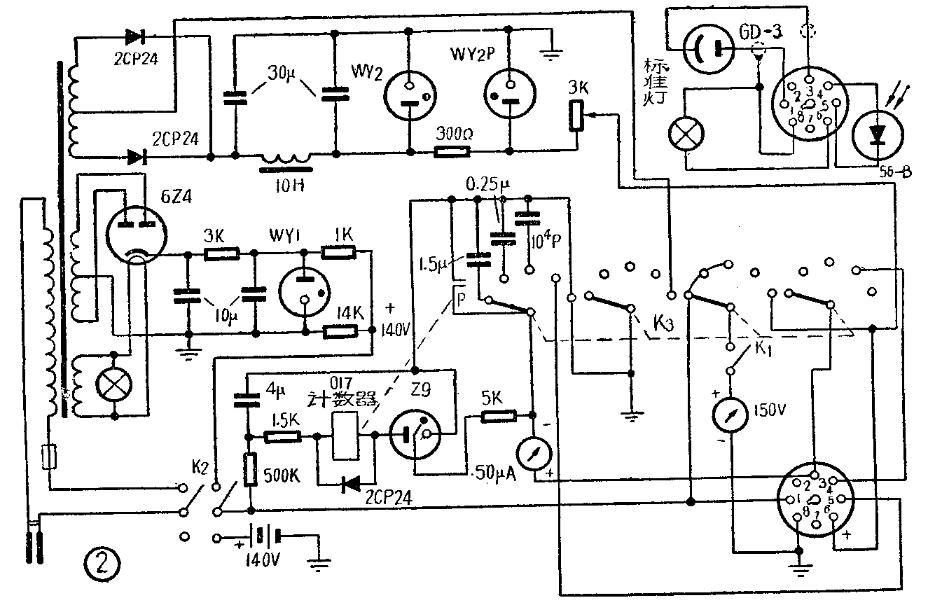
积光仪的完整电路如图2所示。

由于积光仪一年四季都在露天下工作,露天下不仅日光光谱组成、光强有很大变化,而且空气温、湿度也有很大变化。这就要求积光仪有良好的线性和稳定性。
对仪器的准确度起决定性作用的元件是光电管、冷阴极闸流管、积分电路等。对光电管的要求是:在光电流小于12微安时应具有良好的线性;小的暗电流(在温度为60°C时不超过5毫微安);光谱响应特性对可见光都灵敏。对闸流管的具体要求是应有稳定的着火电压,当温度为10°C~60°C、湿度为60%~100%时,着火电压的变化应小于2%。积分电容的漏电电流应该很小,在温度为60°C和温度高于80%时,漏电电流应小于8毫微安。
此外,在仪器中备有三种积分电容,根据不同的日照来选用适当的电容,以扩大量程。为了使仪器既能在温室、网室里使用,也能在大田使用,使用了多层结构来防潮、隔热;使用市电和干电池供电。
整个仪器分成电源、计数系统和探测系统三部分,电源和计数系统装在一个机壳之中。为了避免电源发热及空气温、湿度波动影响计数系统,把积分电容和闸流管密封在一个有机玻璃盒中。

探测系统的构造原理如图3所示。为了达到高度的防潮、防热效果,应用了多层结构。为了使光电管,无论日照的方向如何,都能接收均匀的光照,在探测系统的顶部装有乳白玻璃板以使光照散射。探测系统中除光电管外,还备有标准光源和硒光电池(56—B)作灵敏度和光谱检验装置,以保证仪器工作的准确、可靠。
仪器整机外形如照片所示。

似器在使用以前,须定出计数器每计入一数相当于多少勒克司·小时,也就是定出比例系数。这是利用照度计来进行的。在同样的光照条件下,记录下计数的时间间隔和当时的照度,其乘积即为每一计数所相当的勒克司·小时数。实验结果告诉我们,随着气候条件的不同,而照射到地面的日光光谱也不同,由于光电管具有光谱响应特性,光电流和照度的比值随气候条件而变化,因而必须按着气候条件来确定比例系数。我们根据测量结果,把气候条件粗略地分为碧空晴天、有云晴天、多云晴天、大气混浊晴天、白云阴雨天、黑云阴雨天等7种,分别测量仪器的比例系数。如根据气候情况随时改变比例系数,即使在气候变化无常的情况下,仪器的测量误差亦在10%以内。(中国农业科学院原子能利用研究所)