电子管收音机常见的故障,大概可以分作下面几大类,即:无声、灵敏度低落、发音低弱、高频叫啸声、低频振荡声(汽船声)、交流声、失真、杂音和声音时断时续等等。这些故障,有的可以在一般的检查过程中发现,有的则比较隐蔽,需要耐心找寻。根据收音机的故障现象来估计故障所在,结合检查,可以收效更快。
检查声音不响的收音机,除了一些故障迹象明显、易于找寻的之外,一般都是先检查电子管的工作状态和乙电供给部分,然后是检查零件的情况。工作的步骤,最好是分级检查。在普通的超外差式收音机中,就是从电源级开始,以次是功率放大,音频电压放大和检波,中频放大,最后是变频级。有高频放大的,这一级则是放在最后检查。这样的步骤是因为普通的修理者通常只是依靠万用电表作为检查工具,在检修过程中,常要借助从扬声器放送出来的声音来判断故障。这样他就能够在开始时就判明收音机的末级是不是在正常工作,可以证明能够利用扬声器帮助作下一步的检查,并且逐渐缩小检查的范围,易于发现故障。
待修的收音机若是原先工作都正常,接线和零件错用错接等问题可以少加考虑;新装的收音机在校验时发生了故障,就要将接线和零件再细加检查,确定有没有错接或者不妥之处。
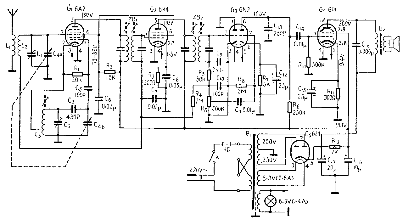
这里拟将超外差式收音机所发生的一部分故障比较特殊的方面谈一下。零件代号参考右面的电路图。

1.灵敏度低落、声音低弱这些毛病,对修理者来说是比较伤脑筋的。因为除了由于电源低落和整流部分零件不良所引起的故障,一般可以用万用电表量测出来之外,许多场合粗查起来,这种测量方法往往不能找出病源。这时应先判明它是发生在收音机的音频部分(检波级以下)或是高频部分(检波级以上),可以在电唱头插口上(音量控制电位器R\(_{6}\)的上端并将R6开到最大)用指头按着起子按一下,输入一个人体感应的交流声,凭经验试听能判别出来;属于音频部分的毛病,这时音量会很小,可按一般方法再将音频放大部分仔细检查。有时音量控制电位器因为摩擦日久,电阻体上被上一层铜末,使检波负载的阻值大为下降而引起声音低弱,这点可用欧姆表量出来,或在做上面试验的时候,旋动这个电位器,音量的变化不大。发生故障的电位器,可以拆下拆开,用蘸有汽油的棉花团将电阻体洗净就能复原。
如果知道了音频部分的音量正常,那末毛病是在高频部分发生的。这里的病源较为复杂,首先是试调一下中频变压器,老式空气心式的,可能是微调电容器受到机械震动使电容量发生了变化。在可调的磁性瓷心中频变压器中,则可能是磁心老化,试调一下都可能有效改善。中频变压器的线圈日久受潮,使Q值降低也是一个原因,这时对短波段的影响尤为显著。老式中频变压器顶上的微调电容器积尘过多,受潮后漏电,也有相同现象。多股线绕制的中频变压器,其中的一股或数股断掉而发生的断股故障,能使灵敏度降低和使短波段大受影响。国产中频变压器的四个线圈,绝大多数圈数都是相同的,比较它们的直流电阻,可以发现断股的一个线圈的电阻偏高。有些输入线圈的次级也是用多股线绕制的,发生断股或它的初级线圈(天地线圈)断线或脱焊,也会影响原有的灵敏度。旧式固定磁心的中频变压器,日久磁心掉下,又有用铜螺杆调整磁心的,因旋动过多磁心脱落,都会影响灵敏度或发生叫声。当上部的磁心掉下时,调节这端不起作用,翻转底盘检修时,磁心掉回原处会使灵敏度恢复,下部的磁心掉脱时,则底盘翻转后才发现失常,这些毛病都容易使人迷惑,但是这样的毛病发生的机会不多。
中放级所引起灵敏度低弱的毛病,比较容易忽视的还有:中放管的阴极电容器(C\(_{8}\))断路,产生了回输,中放级有自激振荡,因而使自动增益控制的电压增大,抑压了高频部分的放大量。这时除了音弱之外,有时还夹有叫啸声。中频输出端的高频滤波网络旁路电容器(C9、C\(_{1}\)0)漏电或短路,能够使放音非常低弱。
在变频级方面,振荡栅漏电阻(R\(_{1}\))阻值变小,使变频跨导降低,振荡电压低落,这种故障可以用电表量出它的阻值是否正常。也有的原因是由于变频管产生信号栅电流而引起的。一般微小的栅极电流本来不足为害,但是过大了就会使回路的耗阻增大,降低灵敏度。栅极电流产生的原因与电子管的制造质量有关,可能是由于管内空间电荷的交连作用以及接触电位差等关系产生,没有加入自动增益控制的变频级所受的影响比较明显,因此掉换一个别种厂号的变频管(或是给变频级加入自动增益控制)往往会使情况改变。采用阴极抽头式线圈(S式)的电路,由于阴极至地和阴极至信号栅之间的电压相位变易,也可能产生栅极电流,但只多见于自制线圈的电路上,售品振荡线圈的抽头选择得比较恰当,一般不会发生。为了消灭这种栅极电流对于灵敏度的影响,有时在信号栅和振荡栅之间跨接一个绞线电容器是有效的,电容量的调整应在接收频带最高的一端进行试验。
中频放大管控制栅产生栅极电流时也能影响灵敏度和选择性,在没有加入栅偏电压装置或没有自动增益控制电压控制时更易发生,所以这两种电压最好不要省去。
收音机在刚开电源时工作得很好,但过了一些时间声音便渐渐低弱下去,停机后一些时间再开又好了,不过毛病仍旧照样发生,这是一些零件在工作时发热变质或膨涨后互碰短路等所致,所以停机冷却后又能一时复原。也有因为扬声器的音圈磁隙不正,发热后被挤紧,因而放音声小或沙哑,都是属于同一类的毛病。
有的收音机声音突然变小,用螺丝起子或金属物在什么地方碰触一下,或是将波段开关、电源开关等开合一下,造成一个刺激,声音又会恢复过来,较为常见的原因是磁性瓷心中频变压器里,和线圈并联着的固定电容器开路或行将开路,检查时可以先接收一个较强的信号(因为较弱的信号这时已难以收到),调整磁心能发现有一个不起作用,这里就是发生毛病的所在。或者将一个100~200微微法的电容器在各个线圈端并联上试验,到了出毛病的一个,灵敏度马上恢复,将里面发生毛病的固定电容器更换就行。这种故障的另外一个原因是某些旁路电容器加上电压后慢慢漏电(特别是帘栅降压电阻的旁路电容器C\(_{6}\)发生的机会较多),经过电源开关的开合或是高压向地瞬时短路,得以暂时恢复,但不久又会再发生了。
上面这种故障现象的又一个原因是:本机振荡部分产生了极高频振荡而将原有频率的振荡抑止了。这种极高频振荡是由于变频管振荡部分的极间电容、布线和振荡线圈的电感等所引起的,当加给上述的刺激之后或者是摆动一下有关的接线,破坏了它的形成条件,便又在原有的频率上正常工作。这种故障发生时虽然也不能收音,但是和本机振荡停振有别,当本机振荡停止时振荡栅流只余下几个微安,正常振荡时则有200~400微安,而发生极高频振荡时约有100~200微安,这可以用串入在振荡栅极至线圈的电路内的直流电流表上看到,这种故障多发生在用S式振荡线圈的电路内,一般的在振荡栅电路里串入100~200欧的电阻可以免除(有些厂制收音机已有这种措施,这种故障的可能性就毋需考虑)。此外,对于振荡栅和阴极接线等尽最短捷起来及变动它们的位置,有时也有效验。
有些灵敏度低弱的毛病,仅出现在中波段的较低或较高频率的一端,或只在这些段落上收到强力电台,除了中频变压失调的影响之外,和振荡回路并联的微调电容器(G\(_{2}\))失效或受潮,会影响高频端出现这种毛病;垫整电容器(C3)积尘或受潮则使这种毛病出现在低频端。
如果本机振荡因故障停止振荡(如断线、波段开关接触不良等所引起的),而中频变压器又严重失调时,往往只能收到近低频端的强力电台。它还会在度盘占据着一大段的位置,甚全拔去变频管还可以收到它的声音。发现这种故障时应先检查本机振荡的工作情况,通常将万用电表的直流电压档跨接在变频管帘栅和地之间,用手抵着起子按振荡栅,如果振荡正常,指针应随着有较大角度的偏摆。
短波段近低频端(双连电容器动片向里旋进)不起振荡的原因,一般认为是变频管开始衰老或是帘栅电压低落所致,都可用稍为提高帘栅电压的办法来暂时解决。但是变频管的灯丝电压过低(例如灯丝电压6.3伏的电子管供电低于5.7伏以下),也会发生这种现象,这是比较容易令人忽略的。此外,也可能是双连电容器积尘过多,使固定片对地的绝缘电阻降低,增大了高频耗阻所致。
本机振荡工作慢慢停止使声音渐渐低下去,可是将双连电容器向左右旋转一下又会恢复原状,这种现象大多数的原因是变频管衰老。当振荡线圈受潮或者振荡栅极电容器(C\(_{5}\))漏电时也有类似的现象发生,振荡电压大为减弱,但来回旋动双连电容器却不会复原,和上述的情形稍有不同。(冯报本)