装置过简单再生式收音机的业余无线电爱好者,都知道这种收音机的选择性比较差,特别是在本地广播电台电力强的情况下,混台问题不易解决。这里介绍一种简单的超外差式的收音机供大家参考,它可以提高选择性和灵敏度。电子管虽只有两个,但由于采用了复合管和硒片整流,效果可以相当于四灯机。电气性能方面,灵敏度可达350微伏,选择性偏调±10千赫的衰减不劣于25分贝。它的输出功率也很大,但用电很省,在20瓦以下。
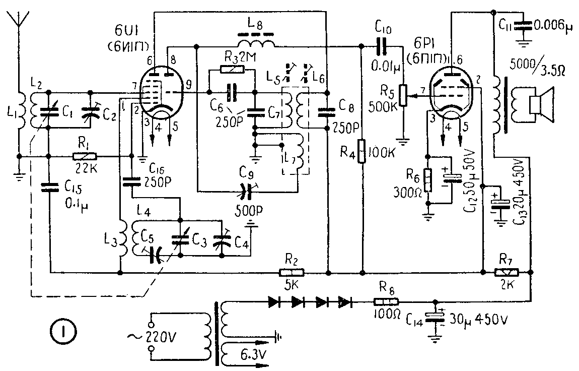
本机电路见图1。第一级采用复合电子管6U1的七极部份变频。变频的电路和一般使用6A2管采用A或K式线圈时一样。天线线圈和振荡线圈等都可采用现成的售品线圈(如美通552号),不必自绕,这就减少了制作时的复杂性。由于没有短波波段和自动音量控制等电路,所以电路接线也很简单,零件比较节省,也比较容易装置。

经6U1的七极部变频后的信号,通过中频变压器L\(_{5}\)、L6后输送到6U1的三极部进行再生式检波和电压放大。再生圈可绕在原中频变压器的线圈管上,约30~40圈,线圈两头的接法是否正确,可以像调试再生机那样由试验来决定。由于“再生”的作用,本机虽无中放级,但灵敏度还是很高。又由于检波是在固定的中频(465千赫)下进行的,故再生只要一次调好,以后就不需再调,这在使用上又比一般再生机简便了许多。
检波后的信号由集射四极管6P1来担任功率放大,输出功率最大可达3瓦。完全可以满足一般收音的需要。
输出变压器可采用阻抗比为5000欧:3.5欧的,扬声器用额定功率为2瓦特的动圈式扬声器即可。业余无绕电爱好者如果由于手头上零件的限制,没有输出变压器和动圈式扬声器,亦可用舌簧式扬声器来代替(图2)。由于6P1的屏流较大,用舌簧式扬声器时不宜作直接货载接用,故其负载应改用5千欧的线绕电阻。必须指出,改用舌簧扬声器后音质是要变劣的,但如要求不高,为了降低制作费用,还是可以试试。

为了减少电子管的数目和降低收音机的耗电量,本机采用硒堆整流。硒整流堆为华北无线电器材厂出品的0427型,半波接法,额定整流电流60毫安,输入交流电压220伏,27片串联,每片面积23×23平方毫米。为了获得较高的输出电压,滤波电容器的电容量应在30微法以上。
电源变压器可用一般市售的三灯机变压器,也可以自绕。自绕时,可用D42号EI-28型硅钢片,迭厚30毫米作铁心,按每伏6圈绕制,初级线圈用φ0.2毫米的漆包线绕1320圈,次级高压用φ0.15毫米的漆包线绕1500圈,次级6.3V 0.8A线圈用φ0.6毫米的漆包线绕40圈。初级和次级之间必须加静电隔离,以防止产生调制交流声(方法是在绕完初级线圈后,再用小号漆包线密绕一层,这层线圈的一头空着不用,另一头接地)。绕组和绕组之间以及绕组和铁心之间都必须注意绝缘。阻流圈L\(_{8}\)可采用10毫亨高频阻流圈,或以10千欧电阻代替。
为了节约起见,变压器也可采用电铃变压器,而乙电就直接由市电整流(图3)。不过,此时本机各接地点就不能直接接地,而要接在一条与底板相绝缘的“接地母线”上,然后再通过一个0.05微法的电容器而和底板相连(见图3)。经过这样处理后的底板仍是带电的,人触到后仍可能麻手,不过就没有生命危险了。


本机输入回路亦可改用磁性天线,效果也相当好。磁性天线的绕制方法如图4所示。绕制线圈时先垫蜡纸,绕好后再浸蜡。天线线圈L\(_{1}\)在磁性天线棒的中部用较粗的单股漆包线绕10圈。调谐线圈L2用多股的编织线分两段绕在磁性天线棒的两端,每端各绕25圈,然后串联起来使用,注意绕线的方向必须一致。(虎冲之)