这里介绍一种用半导体管和电子管混合装成的三管收音机。用电子管2P2作再生式检波,取其结构简单,安装调整容易,收音效果也相当好,在没有高频半导体三极管的情况下很合适。后面两级低频放大采用半导体管,在低电压下就有相当大的音频功率输出,这比用电子管优越。
零件大都是通用的,无特殊要求,可根据各人具体条件自行选择采用。只是有几点要说明一下。
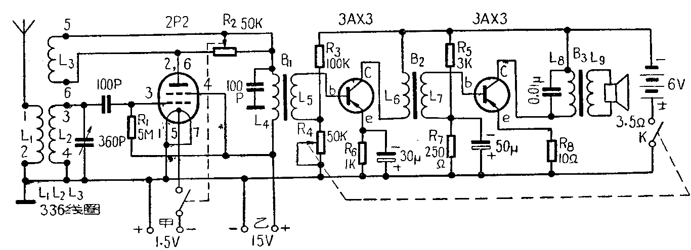
1.检波收音部分乙电是单独供给,我是使用15伏仪表电池,体积小,价格便宜,寿命长,一块小电池足可以用上一年之久。当然用其他电池只要有9伏左右电压都可以。没有共用电源,主要是防止接错损坏半导体管。
2.B\(_{1}\)是2P2和第一低放管3AX3之间的交连变压器,其初次级分别要求和2P2输出阻抗和3AX3输入阻抗匹配,故没有成品可买。我是用小型话筒变压器改装,原来低阻初级不用,用原高阻次级作为初级,作2P2屏极负载,另用40号漆包线绕350圈作次级。用配合2P2(3Q5)或6V6管的输出变压器改装也可以,只是体积稍大,初级不动,将原次级拆掉,另绕450圈左右作次级就行了。其他B2\(_{3}\)是售品成套小型输入、输出变压器,市面上很容易买到,只要能配合半导体管3AX3(П6B)使用即可。
安装时是要分别进行,先安收音部分,在L\(_{4}\)处接上耳机,试听收音效果。由于结构简单,零件普通,这一级一般不会有大问题。低频放大级则先从扬声器开始,要装一级调整一级,可在L7和L\(_{5}\)处先后接两根导线到电唱头,放一张唱片试听一听,再适当调换一下R3、R\(_{5}\)的阻值,到音量最大、音质最清楚好听为止。
这架收音机由于有两级低放,音量不小,比一般交流二灯机最清晰时的音量不见得小多少,而且音质清楚。(戴铁汉)
