最近我用两只花生管装成了一架结构简单、效果良好的交流两灯再生式收音机。它的灵敏度很高,在上海不接任何天线即能满意地收听所有当地电台和中央台,音量也还能满足在一间普通房间内收听的需要。这架收音机很经济,花费不多,耗电量不超过十瓦,所以符合经济、省电、实用的原则,特介绍给大家,以资交流。
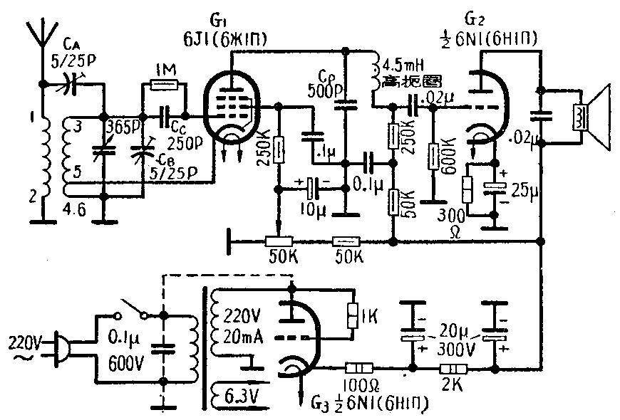
本机由一只高跨导五极管6J1(6Ж1П)担任阴极抽头式再生检波,实际上它有检波和电子耦合放大的两级作用,具有灵敏度较高和再生稳定的两大优点。低频放大和整流两级由一只复合三极管6N1(6H1Π)担任。因此本机功能相当于四灯机。
再生强度是用电位器改变6J1的帘栅极电压大小来加以控制的。为了消除电位器旋动时产生的杂音,用了一只大容量的电容器来作旁路。实际上这只电位器兼作音量控制。在屏压和帘栅压供电电路加有退耦合阻容元件,以免除低频啸叫。电容器C\(_{p}\)和高频扼流圈是稳定再生用的,故不能省,否则容易发生啸叫。
栅漏电阻的阻值不必过大,用1兆欧已有足够的灵敏度。如还嫌灵敏度不足,则可改用2兆欧的电阻;反之离电台较近,则可改用500千欧电阻。这样灵敏度虽略低,但音质音量可以好一些。这只电阻要选用上品碳膜电阻,因为它的质量好坏对收音机的性能有很大影响。并联在电阻上的电容C\(_{c}\)也要用云母电容器。
线圈是用市售美通336三回路再生式线圈,将它的再生圈第6头和调谐线圈第4头相接,第5头作为阴极抽头。因该线圈在频率高的一端灵敏度较低,故在天线输入端串接一只小电容器C\(_{A}\)直接至调谐回路来补偿。电容器CB可使高频端各电台拉开些,免除了串台现象。如当地电台不多,那么电容C\(_{B}\)可以不用。
如果没有现成的336线圈,其它型号再生线圈也可以比照以上接法试用,遇到再生过强或过弱,可根据具体情况酌量加减再生线圈的圈数。自己绕制线圈,其参考数据如下:在直径3厘米的纸管上,初级天线线圈绕25圈,离开它5毫米绕120圈为次级调谐线圈,在100圈和110圈处抽二头。装好后如再生过强,则可将G\(_{1}\)的阴极从100圈抽头改接到110圈抽头上。
为了保护整流管和延长使用寿命,在它的屏极和栅极间跨接一只1千欧的碳阻,在阴极高压输出端至滤波电容间串接一只限流电阻。
电源变压器是自绕的,这种变压器规格要求不很严格,次级高压设计在200伏到250伏都可以。如自绕不便,也可以用电铃变压器代替。因灯丝总电流只有0.775安,普通电铃变压器是负荷得起的。这时交流高压则取自电源进线,线路应改按图中虚线连接。

本机采用舌簧扬声器作输出,因舌簧扬声器灵敏度较高,可获得较大音量,且可省却一只输出变压器,如用永磁动圈式扬声器则音量较小;此时输出变压器要选用配合3Q5输出管用的。
至于底板的尺寸和元件布局可随个人条件设计。我是用三合板做的。这种收音机零件不多,线路简单,只要接线无误,是不会有什么问题的。
装好后,核对线路无误,就可接上电源试听。如果再生无效,可以将再生线圈二端反一反试试。收到各电台后,在面板上作出可变电容器所停位置的记号,以后就可随意选择电台使用了。(姚郭云)