海棠63-31型交流三灯收音机是武汉市无线电厂出产的普及型电子管收音机。该机在电气性能、工艺结构、外型等方面都达到一定水平。它的特点是:
1.电路简单;采用二极管检波,以降低大信号失真;选用帘栅再生以提高灵敏度和选择性;中频变压器不加屏蔽,以及变频级加自动音量控制。
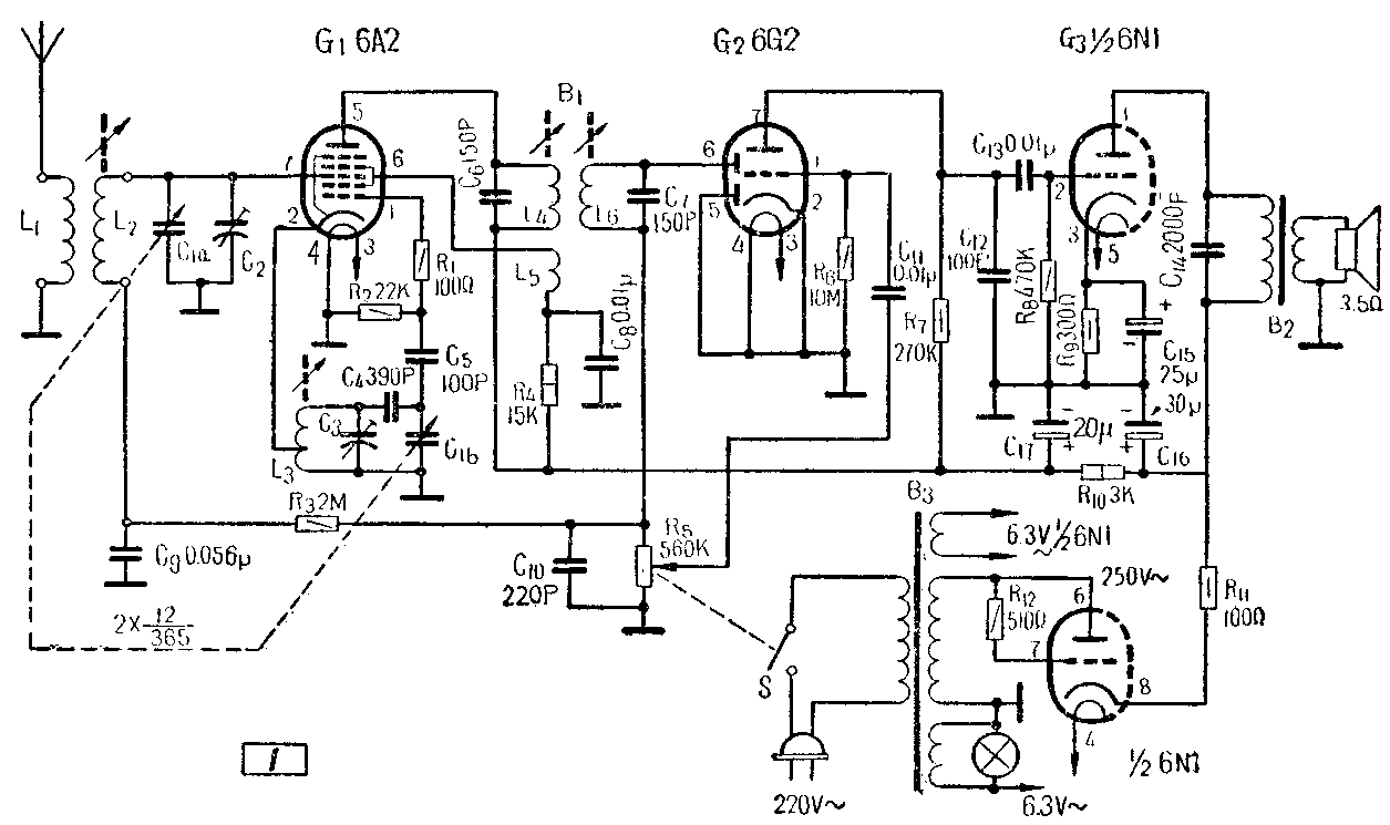
2.零件少;排列整齐,便于维修。底板上、下的零件布置图见本期封底。
3.省电安全:全机消耗功率25瓦;底板不带电。
一、几个技术问题的讨论
普及机由于少了一个中放级,为了使灵敏度和选择性都能兼顾,在本机上采取了一些措施。
1.变频级增益的提高和低端啸叫声的抑制;帘栅再生圈和屏极线圈分开(见图1),使帘栅压可以加到正常的90伏,屏压加到200伏,这时调整振荡线圈抽头至4圈,使本振栅压维持6~7伏,6A2屏流维持手册规定3毫安,这样使变频管仍工作在跨导一屏流曲线的直线部分,从而有效地提高了变频增益。普及机一般在低端本地强力电台播音时,会在刻度上几点出现强烈的啸叫声。其原因多在于输入级选择性差,以及本机振荡过强,使本地电台二次谐波和本振二次谐波相差拍,产生3~4千赫的叫声。例如:本地电台为770千赫,而在613千赫附近出现啸叫声,即本地电台的二次谐波2×770=1540千赫和本振频率二次谐波2×(613+465)=2156千赫差拍波为616千赫,它和613千赫串过中频变压器后再差拍而出现3千赫的啸叫声。

因此本机上为了抑制啸叫声,除降低本振线圈抽头外,在输入回路还采用纯电感耦合,初、次级线圈之间不跨接电容器。
2.解决变频再生与选择性和频率特性的矛盾:普及机不得不加再生,而再生对于高端增益的提高较为显著,对低端则帮助不大。但是,再生过强将使选择性曲线单边,整机频率特性变坏,本机中频变压器选用150微微法电容器,并将再生圈调整为22圈,这时,对于中等跨导的6A2管子,再生使中频增益提高1.8倍,高端灵敏度提高2倍,低端灵敏度提高0.5倍,选择性提高4~5分贝,全机高、低端灵敏度比较平衡。
3.功放级工作状态的选择:用6N1的半边作为功放级,要满足100毫瓦的额定输出是不够的,过载能力很差,尤其在200赫处失真很大。本机将6N1阴极电阻选用300欧姆;并将输出变压器阻抗比提高为20千欧姆:3.5欧姆;在屏压220伏时维持屏流为10毫安,输出变压器铁心迭厚增至15~18毫米;采取这些措施后,使200赫处失真较小,输出功率提高到300毫瓦。
二、主要元件数据
1.天线线圈(图2);选用M6×12Man4磁性瓷心,线圈骨架直径8毫米,使用二次折弯蜂房式绕法,初级L\(_{1}\)用直径0.12毫米的单股单丝包漆包线绕300圈,宽度4毫米,电感量为1.0毫亨,Q值>45,直流电阻18欧姆。次级L2用七股单丝包漆包绞合线(每股直径0.06毫米)绕110圈,宽度6毫米,电感量100微亨, Q值>80,直流电阻4.5欧。初、次级线圈距离5毫米,浸渍地蜡。

2.振荡线圈(图3):选用M6×12Man4磁性瓷心,线圈骨架直径8毫米,使用二折蜂房式绕法。线圈L\(_{3}\)用直径0.06毫米7股单丝包漆包绞线绕80圈,在离②端4圈处抽头③整个线圈宽度6毫米。①一②电感量62微亨,Q值>70,直流电阻3欧,浸渍地蜡。

3.无屏蔽中频变压器(图4):进用M6×12Man4磁性瓷心,线圈骨架直径8毫米,采用交叉绕法。初、决级(L\(_{4}\) 、L6)用在径0.08毫米5股单丝包漆包线绕195圈,宽度6毫米,电感量340微亨,Q值>60,直流电阻5欧。在L\(_{4}\)外层采用交叉绕法。用直径0.12毫米单股单线包漆包线绕22圈作为再生线圈L5,电感量16微亨。初、次级线圈的耦合距离为30毫米,浸渍地蜡。

4.输出变压器:选用D-41号GE-10型硅钢片作铁心,铁心的截面积为10毫米×15毫米,初级用直径0.1毫米漆包线绕3300圈,次级用直径0.41毫米漆包线绕44圈。
5.电源变压器(图5):选用D-41号GEB-19型硅钢片作铁心,铁心的截面积为19毫米×26毫米。初级①一②用直径0. 19毫米漆包线绕1760圈。次级灯丝③一④用直径0.61毫米漆包线绕54.5圈,一端接地,兼作静电隔离。次极高压⑤一③用直径0.1毫米漆包线绕2000圈。次级灯丝⑤一⑧用直径0.5l毫米漆包线绕54圈。

三、使用和维护的说明
1.室外天线可装成倒L形,水平部分长度5~20米,愈高愈好。为保证安全,天线必须加装避雷器,在雷雨时不使用室外天线,且将天线短路接地。
2.本机机箱系木质结构,不要长期放在潮湿处或在阳光下曝晒,不要用温布擦拭,以防开裂。
3.使用时不要随便取下背板。由于机内采用无屏蔽中频变压器,通电后切勿伸手去修理或乱碰,以免触电。(杨善道)