我们试装了一架小型电子示波器,它的优点是线路简单、成本低、体积小、重量轻、便于搬动和携带。
仪器的外形尺寸为125×185×220mm,和一只普通便携式电表差不多。示波器采用屏幕直径为5.3厘米的小型电子射线管5SJ38,另外再用5只电子管和其他一些无线电元件。仪器的灵敏度略低一些,约为6mm/v,但用在一般修理部门已能满足要求。当需要观测微弱信号电压时,可外加一级前置放大器。
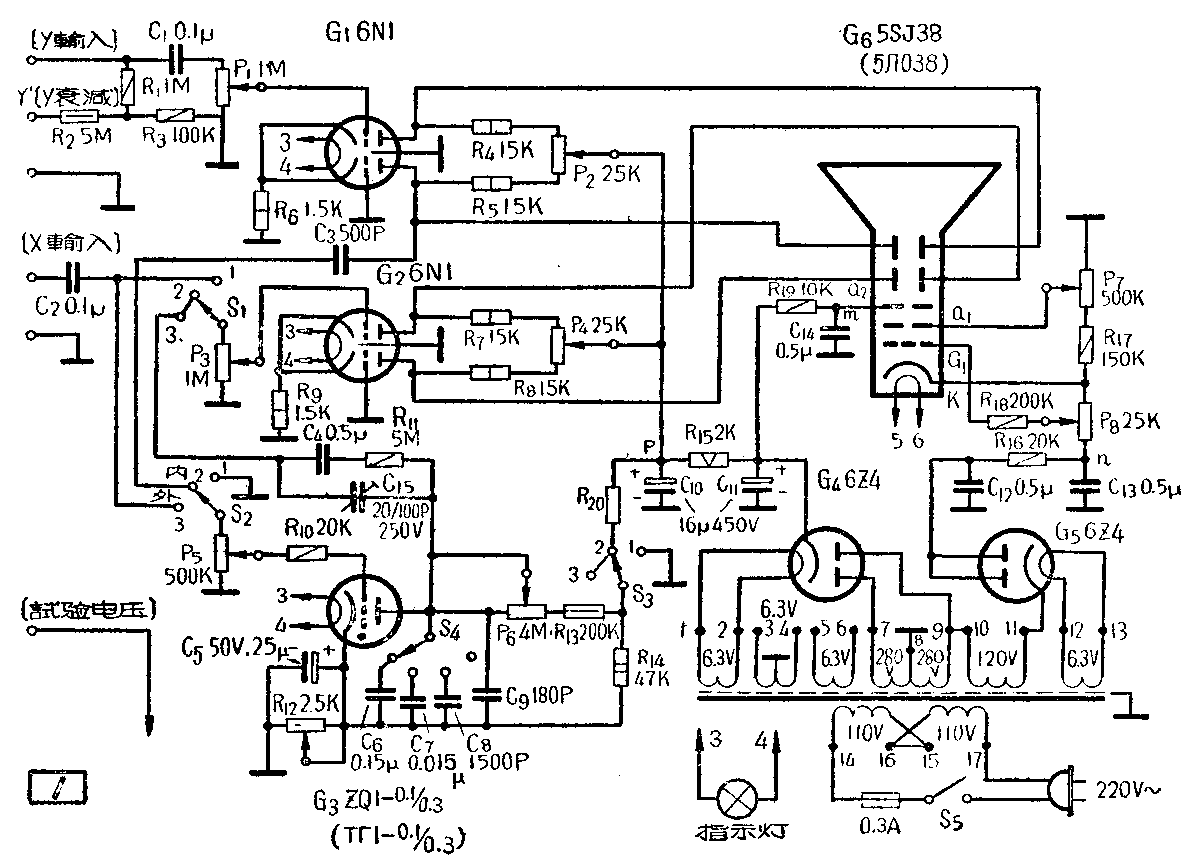
全机电路如图1所示,下面我们分成电源、扫描发生器、放大器等几个部分进行介绍。

电源部分
电源部分由电子管G\(_{4}\)、G5、电源变压器和滤波电路组成。电子管G\(_{4}\)构成一个全波整流电路,它所输出的直流电压UP近似等于300伏。这个电压主要用来供给各放大管和扫描发生器所需要的屏压。示波管G\(_{8}\)中的a1和a\(_{2}\)是使电子束聚焦和加速的第一阳极和第二阳极。第二阳极a2相对于阴极K的电压应在800—1000伏之间。为了得到这个电压,用电子管G\(_{5}\)构成了一个负高压整流器。G5接成半波整流电路,被整流的交流电压由变压器次级绕组的接头8-11引出,这个交流电压的有效值为280\(_{+}\)120=400伏,经整流和滤波后,所输出的直流负压Un近似等于-510伏。在G\(_{4}\)构成的正高压整流器中,从电阻R15之前引出一个正高压,经过R\(_{19}\)和C14滤波后,所得到的电压U\(_{m}\)近似等于340伏,这个电压加在第二阳极上,因此这时第二阳极相对于阴极的电压就近似等于:
U\(_{mn}\)=Um-U\(_{n}\)=340-(-510)=850伏。
示波管控制栅极(G\(_{1}\))上的电压控制从阴极飞出来的电子数目,因而可控制电子束打到荧光屏上的亮度。P8就是用来产生棚偏压的电阻,因而它是亮度调节旋钮。R\(_{18}\)是控制栅极的栅漏电阻。第一阳极a1的电压从电位器P\(_{7}\)上取得。由于改变al的电压,可以调节电子束的聚焦,因此P\(_{7}\)是聚焦调节旋钮。
扫描发生器
产生锯齿形电压的扫描发生器由闸流管G\(_{3}\)构成。我们知道,闸流管在固定栅压下,必须使屏压达到一定数值(着火电压)才突然导电(着火);导电以后,又必须使屏压低于一定数值(熄灭电压),管子才停止导电(熄灭);它的栅极电压只在管子导电以前能够控制管子的着火,管子着火以后就几乎完全失去控制作用。
利用图2可以说明产生锯齿形振荡的过程。当电源刚一接通时,电容G\(_{6}\)两端的电压UC不能立刻上升到电源电压U\(_{a}\),UC将沿着由时间常数R\(_{13}\)×C6所决定的一条指数曲线上升。但是,由于电容两端并联着一个闸流管,因此当电压U\(_{C}\)上升到闸流管的着火电压时,闸流管便突然着火,于是电容C6中的电荷就通过闸流管迅速放掉,同时电压U\(_{C}\)也迅速降低,直到UC等于闸流管的熄灭电压为止。这时电容C\(_{6}\)又开始通过R13充电。此后就不断地重复上面的过程。当充放电时间常数远大于锯齿形电压的周期时,指数曲线的上升部分就近似于直线,于是便可得到良好的锯齿形电压。

为了使扫描电压与被观测的电压(或其他某个电压)同步,只要把适当的同步信号通过P\(_{5}\)加到闸流管栅极即可。
电阻R\(_{19}\)和R14是产生栅偏压的电路,电容C\(_{5}\)是这个偏压的旁路电容。
在实际电路图1中,扫描电压的频段可用转换开关S\(_{4}\)来变换。扫描电压频率的微调通过电位器P6来进行。仪器各扫描频段的上限为20赫—200赫—2千赫—20千赫。
放大器
垂直偏转放大器由双三极管G\(_{1}\)构成。信号由接线柱〔y输入〕经隔直流电容器C1输至调节Y轴增益的电位器P\(_{1}\),然后再加到上半边三极管的栅极上去。R6是阴极自给偏压电阻,由于没有旁路电容,因而它两端的电压也随着输入信号相应地变化。G\(_{1}\)下半边三极管的阴极,与上半边三极管接在一起,而它的栅极接地。因此,电阻R6上的电压就被加到下半边三极管的栅阴极之间。这个信号电压与上半边三极管的信号电压相位相反,因此垂直偏转放大器能按推挽放大器的方式工作。
R\(_{4}\)、R5和P\(_{2}\)是放大管的屏极负载电阻,改变滑键在P2上的位置,可以调节图形在垂直方向上的位置。如果输入的信号电压很大,例如峰一峰值超过100伏,则信号应由接线柱y′(衰减器)输入。衰减器的衰减比是100。
水平偏转放大器由双三极管G\(_{2}\)构成,其工作原理与垂直偏转放大器相同。其中P3可以调节图形的水平幅度,P\(_{4}\)可以调节图形的水平位置。
三刀三掷开关S\(_{1}\)-S2-S\(_{3}\)兼作水平信号及同步信号选择之用。当开关打在位置1时,扫描发生器G3的屏压被S\(_{3}\)切断,因而G3停止工作。输入G\(_{3}\)的同步信号也被S2切断。G\(_{2}\)的栅极经S1与接线柱[X输入]接通,这时可利用示波器测量频率(利用李沙育图形)。当开关打在位置2或3时,G\(_{3}\)的屏压都被S3接通,因而正常工作。这时G\(_{3}\)所输出的锯齿电压,经Rll、C\(_{4}\)和S1加到G\(_{2}\)的栅极,将这个电压放大后,加到水平偏转板上。C4是隔直流电容器,R\(_{ll}\)用以减轻对扫描发生器的负荷作用。电容C15是高频补偿电容(补偿锯齿波的高频成分),如果锯齿波的左边沿和右边沿不够正常,则可通过调整C\(_{15}\)而得到改善。开关S2用以选择同步信号,当开关打在第二位置“内”时,就是用被观测的电压作为同步信号。开关打在第三位置“外”时,s\(_{2}\)就接到接线柱[X输入]上面。这时就可以把需要外加的同步信号接到[x输入]接线柱上。
还有一个问题需要说明:普通示波器在同步选择器上都有“电源”同步这一档,我们为了争取利用普通收音机用的小型三波段开关作为转换开关,以缩小仪器的体积,因此就省掉了这一档。如果需要用到电源同步,可以把开关拨到“外”同步,然后把灯丝电压经适当降压后(即试验电压)接到x输入端即可。
安装与调整
仪器的外形和各调节旋钮在面板上的布置如图3所示。机壳用铁皮做成,面板尺寸为125×185毫米。面板用富有光泽的黑色胶木板制成,各旋钮周围的标度和注字都直接刻在面板上。在胶木面板的后面,还要配上一块同样尺寸的铁皮面板,以完成电和磁的屏蔽。

主要元件在机内的排列如图4所示。电源变压器要尽量放在机箱最后部分的最低位置,以减小对示波管的干扰。放大管G\(_{1}\)和G2要装在专门做的小支架上,使它到各电位器和示波管的接线缩短。示波管应加专门的铁质屏蔽罩。调整的时候可将y输入接到试验电压,将转换开关S\(_{2}\)放到内同步,将扫描频段放到20赫这一档,再适当调节其他各旋钮,即可得到一个稳定的正弦波形。这时再仔细调节R12,以使波形均匀,然后就把R\(_{12}\)固定在这个位置。降压电阻R20可取8K(lw)。加大这个电阻会使扫描频段普通下降,因此对它要作适当选择。

电源变压器铁心用E1-45型硅钢片,叠厚30毫米。各绕组数据如下:绕组1—2、5一6.12-13,线径为0.49毫米,绕22匝。绕组3一4。线径0.9毫米,绕22匝。绕组7一8、8-9,线径0.12毫米,绕1000匝。绕组10—11,线径0.12毫米,绕425匝。绕组14-15. 16—17,绕径0.31毫米,绕365匝。