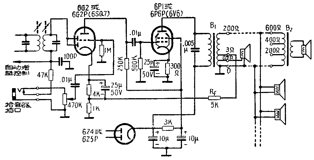
末级采用6P6P(6V6)或6P1束射四极管的交流五、六灯收音机,输出功率可达3瓦,在一个普通房间内收听使用,功率一般是用不完的。如果把收音机的输出部分,按照下述方法加以修改,它可以成为一台母子收音机,带动十来二十只舌簧扬声器和二、三只电动式扬声器。这样,在学校、机关等小单位团体里,在只有一台收音机的情况下,利用这一方法在不同的地方(例如课室、食堂、宿舍等)加挂扬声器,便可达到集体收听广播的目的。改装方法如下:
1.改绕输出变压器
五、六灯的输出端一般只是装有一只音圈阻抗为3~4欧的电动扬声器。收音机加挂更多的扬声器时,原来的输出变压器须加工改绕(见附图中的B\(_{1}\))。根据实测,一般舌簧扬声器交流阻抗约为5~10千欧(标准规格为9千欧,但各厂产品并不一致),20只并联后阻抗约为250~500欧。如仍接在B1的原有次级3欧两端上,则分配到舌簧扬声器上的功率将太小,所以必须另外加绕一组200欧的次级圈。加接扬声器以后,收音机箱内原有的扬声器也不能再接在3欧次级圈两端上,以免吸收过多的功率,所以将原次级圈加抽一个0.5欧的抽头,使机内原有扬声器只吸收1/6(0.5瓦)的输出功率。

线圈圈数的计算:先拆开原有输出变压器的次级圈,记清3欧次级圈的圈数,然后再按以下公式计算其他阻抗应有的圈数:
N\(_{2}\)=N1\(\frac{\sqrt{R}}{_{2}}\)R1
式中R\(_{1}\)、N1为原有线圈的阻抗与圈数;R\(_{2}\)、N2为新线圈的阻抗与圈数。例如,原收音机输出变压器的R\(_{1}\)= 3欧,N1=42圈。则R\(_{2}\)=200欧时,N2=42\(\frac{\sqrt{2}00}{3}\)≈342圈;R\(_{2}\)'=0.5 欧时,N2'=420.5;3≈17圈。
将原输出变压器的3欧次级圈重新绕上去,并在第17圈处抽一头。再用0.17~0.2毫米(36~37号)漆包线加绕300圈,连同原有的42圈共342圈作为200欧的次级圈。如果变压器铁心窗口绕不下,可将原有的42圈换用线径较细的漆包线(可用较原线细一半的)。
2.外接电动式扬声器加用线间变压器
电动扬声器的阻抗一般都很低,安装地点距离收音机很远时,就须加接一只线间变压器(附图中B\(_{2}\))。可利用一般输出变压器的铁心和次级线圈,初级圈改用0.17~0.2毫米漆包线绕成为600欧的,并抽出200欧与400欧两个抽头,圈数计算的方法和前面一样。采用以上三种不同的阻抗,目的是便于连接扬声器时,使分配到该扬声器的功率能够调整合适。如接在200欧的抽头上,则收音机功率将全部分配在该扬声器上,此时其他扬声器的线路应全部切断。如接在400或600欧抽头上,则只有1/2或1/3的功率分配在该扬声器上。
如果这只扬声器安装地点距离收音机不远,引线的电阻在1欧以下,则可不必加用B\(_{2}\)而直接接在B1的低阻抗抽头上。例如:用两只3欧的扬声器串联后接到B\(_{1}\)的0—3欧之间,则两只扬声器将各吸收1/4的输出功率(0.75瓦)。如用一只3欧扬声器接在B1的0.5欧—3欧之间(42-17=25圈,相当于1欧),则将吸收1/3的输出功率(1瓦)。以上功率分配,是根据下列公式计算的:
P\(_{2}\)=P1\(\frac{R}{_{1}}\)R2
式中P\(_{1}\)为输出级的最大额定功率(3瓦);R1为次级线圈的阻抗数;P\(_{2}\)为扬声器吸收的功率;R2为扬声器的阻抗。
3.加深负反馈以稳定输出电压
加接到其他地点的十几只舌簧扬声器,都可以加装开关或插销接头,以便根据每处收听需要随时接上或断开。为了稳定输出电压,应当把收音机的负反馈量加深,即减小图中反馈电阻R\(_{f}\)的阻值,使收音机低放部分能够获得接近于定压输出的效果。实验表明:当Rf为5千欧时,输出变压器次级由接上额定负载到空载(全部开路),输出电压只增加25%左右。如不加负反馈(焊下R\(_{f}\)),则从满负载到空载,输出电压将上升3~4倍,不仅使收听音量不稳定,且有可能在音量控制电位器开大时使输出变压器初级线圈的绝缘被击穿。(洪德庚)