电子侧重器是利用测应变原理而间接测量物体重量的装置。将应变电阻粘贴在承重元件上,当承重元件受到力的作用而产生应变时,应变电阻的电阻值也相应地产生变化。将这个电阻值的变化再转化为相应的信号电压,就可以靠电表的指针直接指出物体重量。
电子测重器的结构简单,测量结果准确可靠,而且使用起来也比较方便。秤重范围由几公斤到数百吨,可根据不同的要求进行设计。
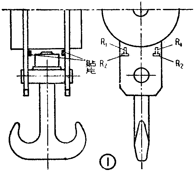
这种仪器由承重元件和电子仪表两部分组成。承重元件可以单独制作,也可以利用别的设备上的某些零件来代替。测量对象不同,其形状和安放位置也有差别。图1是把吊钩的侧板当作承重元件。在与重力平行和垂直的方向上各粘贴一外应变电阻(R\(_{1}\)和R2),它们和测量仪器中的另外两个电阻(R\(_{3}\)和R4)组成一个测量电桥(见图2)。吊钩上没有重物时电桥是平衡的,没有信号输出;当吊钩吊起重物时,侧板由于受到拉力而变长,因而使顺着受力方向粘贴的应变电阻R\(_{1}\)也变长,其电阻值增大(应变电阻R2变宽的影响可忽略),这就破坏了电桥的平衡,电桥有信号电压输出。这一电压的大小与吊钩所承受的重量大小成正比,因此根据输出信号电压的大小,就可以指示出物体的重量。


图3a是压环式承重元件的剖面图,这样的承重元件一般用在地面上。在坚固的地基上装四个相同的压环式承重元件,上面放一平台即可秤物体的重量(见图3b)。

对承重元件的要求是受力单纯,其变形的大小严格与物体的重量成正比。制作承重元件应该选择弹性系数较大的合金钢,这样的承重元件在一定重量作用下,其变形较大,因而使仪器的灵敏度较高。为了防止承重元件局部受力而影响测量的准确性,一般都是在其上边贴3~4对应变电阻(与受力方向平行和垂直粘贴),而将这些电阻分别串联起来,每个串联系统就作为电桥的一个臂。
当几个承重元件同时工作时(如图3b),它们的灵敏度必须相同,即在同一重物作用下,每个承重元件产生的变形必须相同。
应变电阻在侧重仪器中起着十分重要的作用。它是利用电阻数值随着它的长度而成正比变化的特性制成的。但是当环境温度变化时,应变电阻的阻值往往也发生变化。为了补偿温度的影响,我们又增加了应变电阻R\(_{2}\),它和R1的材料、形状完全相同,它作为电桥的另一个臂而与R\(_{1}\)垂直方向粘贴。当环境温度变化时,两电阻值同时发生变化,因此仍然能够维持电桥的平衡。由于应变电阻R2的粘贴方向与重力的方向垂直,所以其变形可以忽略。

常用的应变电阻如图4所示。将很细的金属丝弯成若干道栅伏回线,用胶粘帖在两层薄纸之间,再将它牢牢地粘贴在承重元件上,其两端焊上较粗的铜线作为导线。金属丝的直径在0.02~0.04毫米之间,常用的材料为铜镍合金或镍铬合金。
应变电阻的粘贴工作十分重要,粘贴的操作技术和采用的胶合剂,应当保证使承重元件的变形正确地传到应变电阻上。
应变电阻R\(_{1}\)和R2用电缆(或隔离线)和侧重仪器连接。
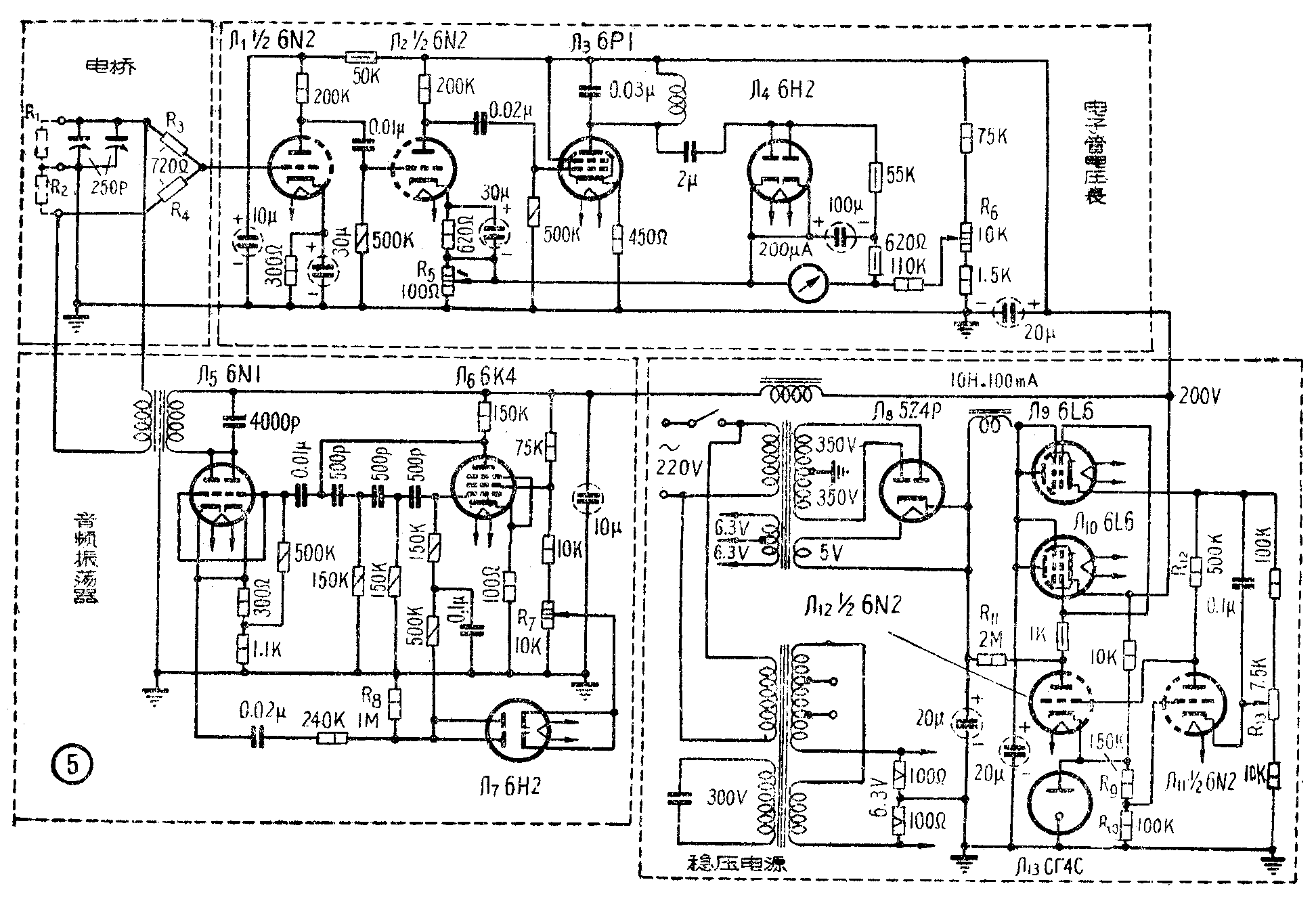
侧重电子仪表本身由四部分组成,即电桥、电子管电压表、音频振荡器和稳压电源(见图5)。电桥和承重元件配合起来能够输出一个代表物体重量的信号电压,这在前面已经介绍过了。电桥的输入端和音频振荡器连接,因此其输入信号是交流的,当有重物作用于承重元件而使电桥失去平衡时,电桥输送给电子管电压表的信号也是交流的,这种避免了采用直流放大器所造成的制作和调整上的困难。电子管电压表的作用是将电桥送来的音频信号电压放大、整流并使电表指针转功,直接指示出物体的重量。下面分别介绍各部分的工作原理和制作情况。

电桥 对电桥的要求是灵敏度要高,即在一定的负载下其输出的信号电压要尽量大;而当无负载时电桥要保持平衡(即没有信号输出)。电桥在制作上要求比较严格,各电阻的数值都必须很准确,而且还要稳定,不能随时间变化,否则就会产生测量误差。装在仪器内部的电阻R\(_{3}\)和R4最好用锰铜丝自绕,或者用其他方法自制,应该作成可调节的。电桥中的两个半可变电容是用来调解相位平衡的。
电子管电压表 这一部分包括一个三级放大器(由6N2和6P1组成),一个整流器(由6H2组成)和一个磁电式仪表。本仪器采用三级电压放大是为了提高它的灵敏度。放大器的放大系数必须稳定,而且在最大输出范围内要保持线性关系。为此,后两级放大器都采用了电流负反馈电路。第三级放大器振荡回路的线圈可用普通收音机输出变压器的初级代替或者自绕。电位器R\(_{6}\)用以调整表头零位。
音频振荡器 音频振荡器的频率应该适中,这样既可以保征电子管电压表有足够的放大系数同时也能减小测量导线的分布电容对电桥平衡的影响。这里是按600赫设计的。试验结果表明,在这个频率下,电桥导线为60米时,导线位置的变动对仪器没有影响。
为了保证仪器的测量准确,要求音频振荡器的输出电压必须稳定。这里用电子管6K4作移相式振荡器,并有稳幅装置大家都知道,电子管屏极电压与栅极电压的相位差为180°,为了满足振荡条件(正反馈条件),必须把屏极电压的相位反转180°再加到栅极上去。这个任务由接在屏极和栅极之间的三节相同的RC移相网络来完成。每节移相网络对一定的频率而言(这里是600赫)移相60°左右,三节合起来共移相180°。
6N1为缓冲级,输出变压器可用一般的3瓦线间变压器改装,初级留下10K的绕组,次级拆掉,另用0.25毫米左右的漆包线绕满为止,实际测量结果有8伏左右的输出电压。电子管Л\(_{7}\)担任稳幅器,它配合电子管6K4的遥截止特性来完成稳定电压的作用。当因某种原因音频电压升高而使Л7屏极上的音频电压超过其阴极电位时,二极管导电,这时它的内阻很小,和1兆欧的负载电阻(R\(_{8}\))比较,可认为是短路的。在负半周时不导电,这样Л7屏极上的电压波形即不对称了(图6)。因此其屏极电位的平均值是负的,这一负电位加到Л\(_{6}\)的栅极便减小了Л6的放大系数,使其输出电压降低。反之亦然,这样就保证了输出电压的稳定。调整电位器R\(_{7}\)可控制输出电压的大小。

稳压电源 为了保证仪器准确地工作,对直流高压电源提出了以下二点要求:
(1)市电电压在170—240伏之间变动时,输出电压的变动不大于±1伏;
(2)直流电源的脉动系数应尽可能的小,以减小剩余噪音电平。
为了解决这两个问题,仪器电源采用了稳压控制设备。电源变压器用普通六灯变压器代用,电子管5Z4P担任高压全波整流,两个6L6并联接成三极管作为调整管,6N2接成两极直流电压放大系统组成控制管。Л\(_{11}\)为第一级放大,采用阴极输入式,其栅极通过分压电阴固定在Л13稳压管上。Л\(_{12}\)为第二级电压放大,阴极固定在Л13。稳压管上。为了提高Л\(_{11}\),Л12的放大系数,两极之间采用了直接耦合。
当输出电压因某种原因升高时,Л\(_{11}\)的阴极电位相应升高(相应于栅极电位降低),因此它的负偏压增大,屏流减小,屏极电位升高。Л12的栅极和Л\(_{11}\)的屏极连接,因此这时Л12的栅极电位也升高,其负栅压减小,屏流增大,屏极电位降低。这样就使调整管Л\(_{9}\)、Л10的栅偏压变得更负,因而降低了输出电压。当电源电压降低时则发生相反的情况,所以它能把输出电压稳定在一定数值上。
调整电位器R\(_{13}\)可以改变Л11和Л\(_{12}\)的工作点,因而能够控制输出电压的大小。
仪器的灯丝变压器采用磁饱和稳压器,关于它的结构设计,限于篇幅这里就不介绍了;读者可参考“非线性电组”一书(国防工业出版社出版)。注意灯丝变压器应该用铁板和其他部分隔离。
仪器的调整先由稳压器开始,检查它的输出电压和稳定度是否符合要求,不合要求时可调整电阻R\(_{8}\)、R1O、R\(_{11}\)、R12以及电位器R\(_{13}\)。仪器线路的直流高压为200伏,负载电流约为65毫安。
音频振荡器部分主要是调整电位器R\(_{7}\),使输出电压适当,波形良好。输出电压不能过高,否则就会产生畸变。
电子管电压表部分主要是检查仪器噪音电平。把应变电阻在承重元件上贴好,其他线路也都按工作情况接好,而后细心调整电阻R\(_{3}\),R4和半可变电容,使电桥输出最小,此时的输出即为仪器的噪音电平。由于噪音电平的影响,在输出较小时,线性关系较差。为了克服这个缺点,将电桥调平衡以后再微调R\(_{3}\)和R4,使先输入一个信号,而后调整R\(_{6}\),使表针对准零点。
仪器调整好以后即可进行标定。标定时可将一个标准重物放在承重元件上,使其达到满载。这时调整电位器R\(_{5}\)使表针达到满刻度;去掉负载后调整电位器R6,使表针对准零点。这样反复调整几次即可。标定完成后电位器R\(_{5}\)就不能再动,这样即可正式使用了。
由于应变电阻是用胶贴住的,因此使用时环境温度不应超过100℃,否则就会使应变电阻和承重元件脱离,影响测量的准确性。(李承为)