这里所说的“自动调谐”,指的是某些收音机能够自动寻找电台的作用和装置。它和许多书中谈到的“自动频率微调”,即用作矫正调谐差错(例如用在单边带收信机中)的自动频率控制方式不是一回事。
自动调谐的装置多在高级收音机,特别是汽车收音机中采用,原因是汽车收音机在调节使用上要求手续简单,这样即使是在汽车正在行驶当中,驾驶人也可以很方便的开启使用它。目前国外的自动调谐收音机产品种类很多,电路结构大多是十分复杂的。这里选择其中比较简单多见的一种方式,作为知识加以分析介绍。
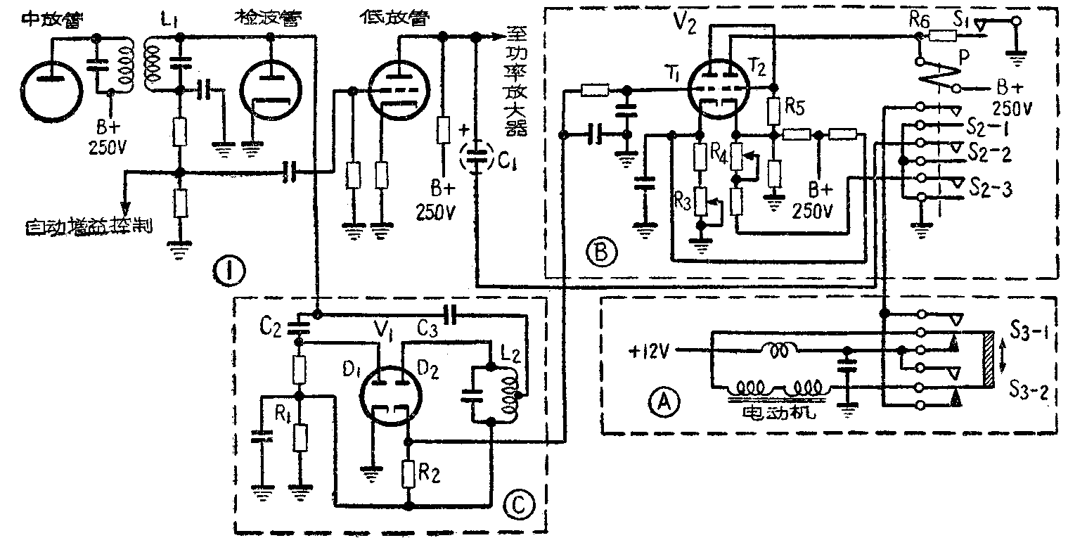
在自动调谐的收音机里,首先必须具备一个“动力”。利用这个动力,高频回路选择电台的调谐元件可以在接收频率范围以内自动往复运转。在汽车收音机里,调谐元件多采用调感式,即用磁棒放在固定的线圈中伸进伸出,进行调谐。产生动力的方法,有的利用机械弹簧拉力,有的则是利用一只配有适当变速装置的微型电动机来拖带。采用电动机的比较多见,这里就以这种方式为例说明。

试看图1的虚线A部分内有一只拖带调谐器运动的电动机,利用一只双连的微动开关(S\(_{3}\)-1、S3-2)变换电源极性,可以改变它的旋转方向。接通电源时(即继电器P动作,S\(_{2—1}\)闭合时)电动机运转,并通过机械传动结构拖带调谐元件运动。调谐元件在移动到接收频率的最高和最低两端时,各有一个“触杆”及时触动微动开关S3-1、 S\(_{3}\)-2,使电动机变换电极换向运转,所以调谐元件可以在调谐范围以内循环不断地来回运动。
在图1虚线B部分以内有一个继电器P,它附有三组接点(S\(_{2}\)-1、 S2-2、S\(_{2}\)-3)。继电器动作,接点闭合。否则断开,如图所示。
P是一只灵敏度较高的直流继电器。假定它的特性是:动作电流为8毫安,保持电流为3毫安,释放电流在3毫安以下。那么,电子管V\(_{2}\)的一个三极部分T2的阴极电阻R\(_{4}\)应当调节到使T2屏流是比继电器P最低保持电流稍高一点的数值,即较3毫安略高,约为3.5亳安(在收音机无信号输入并使S\(_{2}\)-3闭合时调节R4)。这样,继电器P动作后,由于T\(_{2}\)有屏流,使它可以自保,不会释放。
图里还有一个开关S\(_{1}\)。它像电铃按钮一样,按下时闭合,放手时断开。这个开关一般是装有一个面积宽大的按钮或推板,装在收音机的面板上,便于使用者随时触按,所以S1也就是自动调谐动作的控制机关。
接触按钮使开关S\(_{1}\)闭合,继电器P电源接通而动作。电阻R6的作用是限制P的电流在工作范围以内。随后,即使S\(_{1}\)立即脱开,由于电子管V2的T\(_{2}\)屏流足以保持继电器P吸合,因而P并不释放。
继电器P动作,S\(_{2}\)-1、S2-2、S\(_{2}\)-3三组接点均已闭合。S2-1使电动机电源接通运转,调谐器就自动地在接收频率范围内移动搜寻电台。S\(_{2}\)-2闭合,使收音机低放管的屏极回路上接上一只很大容量的电容器C1通地,因而在搜寻电台的时间内扬声器里寂静无声。S\(_{2}\)-3的闭合,作用是使P能继续保持吸住,在S1断开后仍不断开。
调谐器由电动机带动开始移动。到达一个正在播音的电台频率时,P会自动断开,使调谐器自动停留在电台频率的谐振点上,扬声器里也立即放出播音节目的声音来。怎样就能使调谐器很准确地在有电台信号的地方自动停留下来呢?这就是自动调谐的关键问题。它的解决要靠图1中的虚线C部分。
从收音机检波管屏极端引出中频信号电压,经过电容器C\(_{2}\)加到电子管V1一个二极部分D\(_{1}\)的屏极上加以整流,在负荷电阻R1上取得整流后的电压E\(_{1}\)。它的极性对地来讲是负的。由于中频变压器L1回路的负荷较重,Q值较低,因而E\(_{1}\)的曲线是比较宽钝的(见图2)。同时,另有一路也自检波管屏极引出中频电压,经过电容器C3接到一个谐振电路L\(_{2}\)后,再加到二极管D2的屏极上加以整流,在负荷电阻R\(_{2}\)上取得整流后的电压E2,它的极性则与E\(_{1}\)相反,对地来讲是正的。E2的曲线由于L\(_{2}\)回路的Q值较高,所以形状比较尖锐。如图所示,R1和R\(_{2}\)实际上是串联着的。因此D2阴极上引出的电压E\(_{3}\)就是E1和E\(_{2}\)合成的电压。从图2看来,可见E3的宽度较外电压E\(_{1}\)窄得多,而E3所居的地位则刚好在外来电压E\(_{1}\)的中心。因此E3就被利用作为自调谐的控制电压,不论收音机接收到的电台信号电压是强是弱,产生出来的E\(_{3}\)都能保持处在外来信号电压(即中频电压)的中心位置,因而也就保证自动调谐能够很正确地工作。

但是,E\(_{3}\)电压微弱,还不能直接去控制继电器动作,需要通过电子管V2的一部分工作过程来完成对继电器P的控制功能。电子管V\(_{2}\)的另一个三极部分T1,它的阴极电阻R\(_{3}\)是调节到无信号输入时屏流处于截止。无信号时没有屏流,所以对T2没有任何影响。
现在就可以按顺序来说明整个自动调谐的工作过程了。
收音机使用者在“自动调谐按钮”上按触一下,使开关S\(_{1}\)在短促时间里闭合一下,接通电源,使继电器P动作。S1随后脱开,继电器借电子管V\(_{2}\)的T2部分屏流保持吸合,S\(_{2}\)-1、S2-2、S\(_{2}\)-3均已接通,因此自动调谐传动机构开始运动搜寻电台。当调谐器刚好移动到一个外来电台信号频率谐振点时,在电子管V1的D\(_{2}\)阴极上就会产生出一个自动调谐控制电压E3来。E\(_{3}\)加在电子管V2的T\(_{1}\)栅极上。T1的栅极上本来带有截止屏流的负电压,现在加上的E\(_{3}\)是正电压,所以T1产生屏流了。T\(_{1}\)的屏极是和T2的栅极连接在一起的。T\(_{1}\)产生屏流,又使T2栅极的分压电阻R5等产生电压降,而使T\(_{2}\)栅极上的正压降低,如此则T2的屏流亦相应减小。等到T\(_{2}\)屏流减小到继电器P额定保持电流以下时,P即释放。此时S2-1、S\(_{2}\)-2、S2-3三组接点同时随继电器P释放而脱开,电动机由于电源开路停止运动,使调谐器停留在信号频率的谐振点上。S\(_{2}\)-3脱开使T2阴极开路,这样就完成了一次自动调谐的全部任务。假使要另选一个电台,只须将自动调谐按钮S\(_{1}\)按触一下,调谐器便能向下一个电台寻找。
以上就是一种自动调谐方式在收音机里工作过程的基本情况。实际上,为了很好地完成这项工作,收音机里还具备着许多设计巧妙的辅助电路和设备,譬如电动机的惯性抑止,自动调谐和手动调谐兼用的机械结构,自动调谐灵敏度和收音机接收灵敏度的配合控制,以及自动调谐特性和收音机电源电压变动的关系和影响,等等,在这里就暂且不谈了。(钱大卫)