“电子讲解员”是用在展览馆内进行自动讲解的设备。当观众前来参观时,这种设备便自动向观众介绍展览品的情况,介绍完毕又自动停止,并等待下一次再有观众时重复工作。
小型的展览馆,只要在入口处装一部这样的设备就可以把展品的全部情况介绍清楚;如果展览馆较大,则可将它划分为几个区域,用几个电子讲解员同时进行讲解。
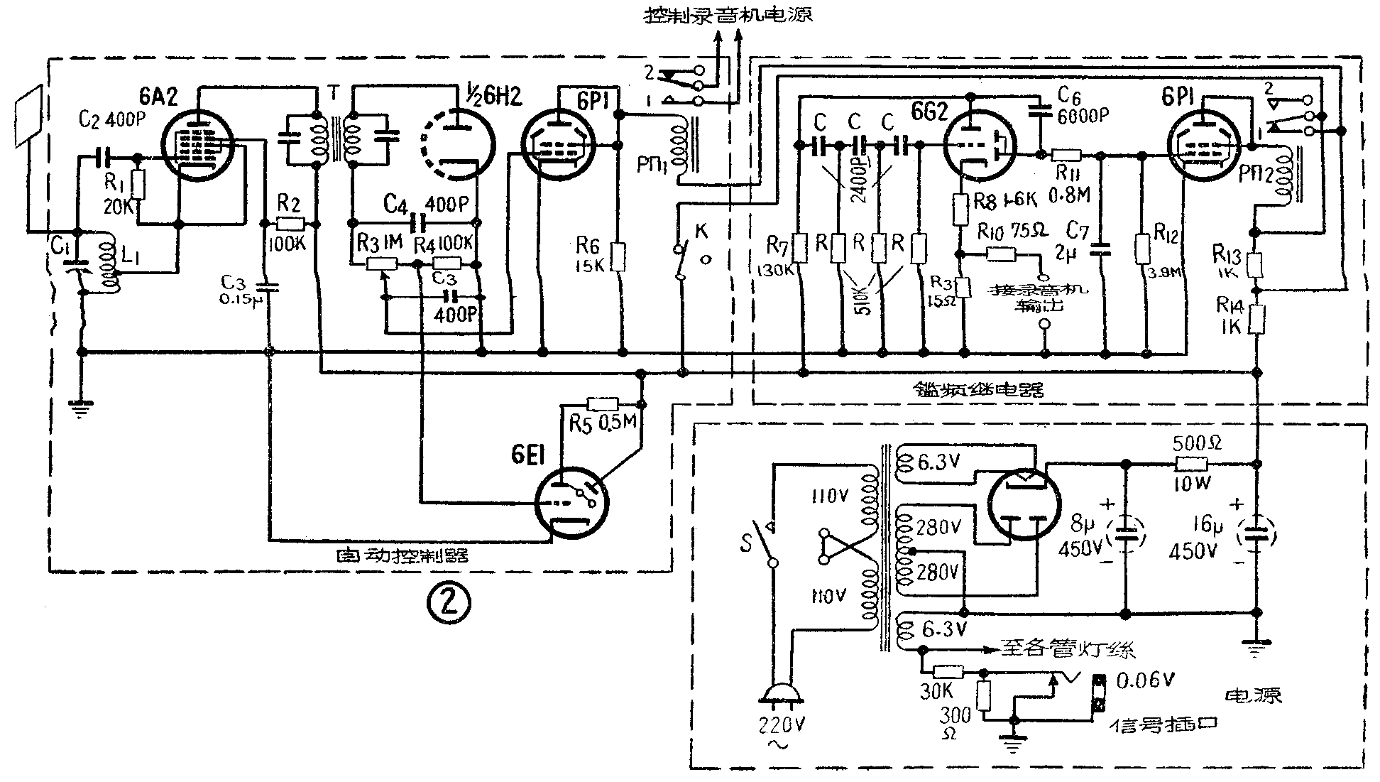
这种设备主要由以下几部分组成,即自动控制器、磁带录音机和鉴频继电器,其方框图见图1。

自动控制器主要是一个小型振荡器,其振荡频率受平板形天线对地电容的影响。平板天线装在展览馆的入口处或展品台前,当观众参观靠近天线时,因人体的影响使天线对地电容增大,因而使振荡器的振荡频率降低。这一频率变化再经适当处理,便能推动继电器动作,接通磁带录音机的电源,于是录音机便向观众放送预先录好的音乐和说明。放送结束时,录音机发出一个频率为50赫的控制信号(也是预先录好的),该信号通过鉴频继电器1切断录音机电源,使录音机停止工作,并为下次继续工作作好准备。
如果在讲解过程中需要配合展品的自动演示,也可以由磁带录音机发出另外一些频率(和50赫区分开)的控制信号,并通过另外的鉴频继电器(如图1的鉴频继电器2)接通或切断展品演示控制设备。
整机线路见图2(不包括录音机部分)。自动控制器部分由电子管6A2(6A2П)组成哈特莱振荡器,平板天线就接在振荡回路里。无人接近天线时,振荡频率调准在465千赫,6А2输出电压经中频变压器T加到二极管6Н2(6Х2П)进行检波。因为中频变压器的谐振频率也调到465千赫,因此这时检波器输出的负电压最大。这一负电压加到内子管6Р1(6П1П)的栅极,使6Р1接近截止状态。这时流过继电器РП1线圈的电流很小,继电器РП1的接点1是断开的(处在位置2),录音机没有接通电源,因而不工作。

当观众接近天线时,天线对地电容增大,由于这一电容和C\(_{1}\)是并联的,所以振荡频率降低。由于中频变压器的谐振特性,频率远低于465千赫的交流振荡电压通过它以后振幅值将大大减小,因而检波后加到6Р1栅极上的负电压也大大减小,6Р1的屏流大大增加,使继电器РП1的接点1闭合,接通录音机电源,录音机开始工作。
录音机在讲解过程中,观众也可能离开天线,这时振荡频率又恢复465千赫,6Р1的屏流截止。为了使录音机能够继续把解说词讲完,则在6Р1的屏极和地之间加了一个电阻R\(_{6}\),电源电压通过R6仍然保持有电流流过继电器РП1的线圈,维持继电器接点1的闭合(此电流小于起动电流)。
录音机将解说词放完以后便发出50赫的控制信号,该信号送到鉴频继电器去,其工作过程后面再谈。
本机天线为一块0.2~0.5平方米的金属板,垂直地面装置,外面可包一层彩布。注意天线及其引线不应与一切接地物如底板、墙壁、电源线等靠近,并需有良好的绝缘。由于天线安装位置不同会影响振荡频率的数值,因此C\(_{1}\)采用半可变电容器,其最大容量为100微微法。振荡线圈可用中频变压器线圈改装,在离地1/5处抽头接于阴极。检波电路中的电位器R3用以调节继电器РП1的灵敏度,一般在调好以后便把它固定下来。指示管6Е1(6Е1П-К)用作调谐指示,当振荡频率为465千赫时,荧光幕的大部分面积上都发出荧光,只留下一条线形阴影。继电器РП1的电压为220伏,吸动电流约为30毫安。
鉴频继电器部分包括电子管6G2(6Г2П—К)和6Р1。6G2的三极管部分组成一个窄频带放大器。由图2可见,在6G2的栅极上接有三节相同的RC移相网络,屏极输出电压通过这些网络以后又能够加到栅极上。但是频率不同,经过网络后的相移也就不同,只有屏极上频率为50赫的输出电压通过这些网络后恰好移相180°,到达栅极后和原来栅极上的信号电压正相叠加,起正反馈作用,从而大大提高放大器的放大系数;而其他频率的交流电压,由于相移不是180°不能起正反馈作用,因而也就不能有效地进行放大。频率距50赫越远,这种情况就越明显,因此放大器的通频带很窄。
放大器采用阴极输入,即录音机输出的频率为50赫的控制信号通过电阻R\(_{1}\)0和R8加到6G2的阴极上。这种信号被放大后通过电容C\(_{6}\)加到6G2的小屏上进行检波,检波后的电流对电容C7充电,因而使6Р1的栅极电位逐渐变负(C\(_{7}\)充电以前栅极电压接近于0),6Р1的屏流减小,经过一定的延迟后继电器РП2接点放开(回到位置2),因而使自动控制器部分的电子管6Р1屏流截止,继电器РП1的接点1也断开(回到位置2),切断录音机电源,录音机停止工作。
录音机停止工作后,电容C\(_{7}\)通过电阻R12慢慢放电,6Р1的负栅压逐渐减小,屏流随之渐增,经过一定的延迟后继电器РП2的接点1又重新合上,准备下次继续工作。
为了防止语言和音乐中出现的50赫频率成分的干扰,在6G2的阴极上接有电阻R\(_{8}\),它使该管的小屏极在正常工作时比阴极电位低1伏左右,因此只有当输入信号的振幅大于1伏时,二极管才能工作。同时输入回路的阻抗较低,这样也避免了静电等杂散干扰。
停止信号选为50赫,可以从市电取得,并且人们的听觉对它的反应也不灵敏,不致引起观众的注意。为了录音的方便,在面板上设有0.06伏、50赫的停止信号插孔。
安装时元件的选择要注意质量,特别是移相电路的元件,要求有很高的准确度和稳定性。本机采用聚乙烯电容和炭膜电阻。在业余制作的条件下可采用误差在±(2-5)%以内的元件。
整机除录音机单独放置外,其余各部分均装在一块金属底板上并放在木箱内,其面板布置和背面图见图3。面板上装有频率微调旋钮(C\(_{1}\))、50赫0.06伏停止信号插孔、电源开关S、手动开关K和电眼(调谐指示管)。其背面设有天地线接线柱、电源引出线以及和录音机联系的八孔插座(录音机电源受自动控制器部分的继电器РП1控制,而录音机输出的停止控制信号必须接入鉴频继电器的输入端)。

本机装好以后,对各个部分便分别进行调整。自动控制器部分首先调整电容C\(_{1}\),使其中振荡器的振荡频率等于465千赫,中频变压器也调准在465千赫,这时指示管的张角最大。注意调整频率时天线附近不应该有人。
振荡频率调准以后把手动开关K切断一下,使继电器РП1放开。然后再将K闭合,调节灵敏度控制旋钮,使РП1刚好可靠地不吸。这时人去接近天线,如果能使继电器РП1闭合,就表示自动控制器已能正常工作。
调整鉴频继电器部分时,可在通频带放大器的输入端接一个50赫、1伏的交流电压,并用一个490千欧固定电阻和一个40千欧电位器串联代替移相网络中的一个电阻,调整电位器使6G2屏极输出电压最大(用电子管电压表测量),然后测量电位器阻值,再用相同阻值的固定电阻代换。如果发现有自激振荡或不稳定现象,则可以稍微增加R\(_{8}\)的阶值,使负反馈增加以降低放大系数便可消除。
本机使用的录音机为810型磁带录音机,为了节约磁带采用了低速录音(9.5毫米/秒)。在这里录音机是在按下放音控键的条件下带负载起动的(继电器РП1的接点只控制录音机电源的开闭),当录音机电源电压降低时,电动机常常不能起动,因此最好换用一个较大的电动机。采用低速录音,能降低起动时的负载转矩,因此也对起动有利。
这套设备中的自动控制器也可以单独用在生产上作为保安设备,当人们接近某些危险地区时,它能自动发出告警信号或切断危险设备的电源。(陈阆琪)