检修和调试收音机、扩音机需要使用许多种仪器。在没有这些设备的情况下,我们可以用一台普通的超外差式五灯机来代替。对于用作仪器的这台收音机,要求也不太严格。不论它是工厂产品或是自装的,只要它的度盘频率刻度指示和中频频率是准确的,能够正常收音,就可以胜任。代用时收音机本身电路不需要很多改动,增添零件不多,也不致影响收音机的原有性能。这样的一台“仪器”,虽然精确度不高,但在业余条件下使用,效果还是满意的。
下面就是用作仪器的几种方法:

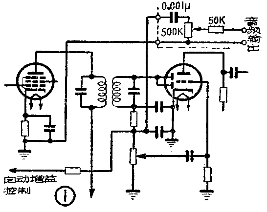
(1)音频信号发生器 在检修收音机低频放大部分或扩音机、扬声器、输出变压器等故障时,有一台音频信号发生器对工作是很便利的。以收音机代替音频信号发生器的电路接法如图1。图中虚线以内接续器部分的零件是新增添的。使用时先把“仪器”调谐收听一个电台广播,将音量控制施至最小,使它不致妨碍试听被测的机器。收听到的广播信号就是“仪器”输出的音频信号。接续器中的0.001微法电容器是用以隔断直流的,以防检波直流电压加到被测机器上。500K电位器用作音频输出强度控制。50K电阻可使输出音频电压不致太高。

如果需要一个频率固定、连续不断的音频信号,可以利用收音机的低频放大部分加正反馈形成音频振荡。具体方法是如图2在输出变压器次级线圈的一端连接一根导线,通至检波管的小屏极上,即可产生音频振荡信号(如无振荡,可将输出变压器次级两端对调试之)。这时收音机原有的音量控制电位器R\(_{1}\)可以作音频信号频率高低控制。调节R1,扬声器里就可听到一个连续从低音变到高音的音频信号。具体做法,先将检波兼低放电子管拔下来,用连接线的一头弯成一个小圈套在小屏极管脚上,再将电子管插回去(注意连接线不可与其他管脚或机座相碰)。连接线的另一头接到输出变压器次级上。这样从输出变压器的次级(图中B点)即可取得较低的音频信号电压,从初级(图中A点)可取得较高的音频信号电压。如嫌“仪器”的音响干扰,可将扬声器音圈接线(图中有X处)断开,代以3~5欧的电阻(R\(_{2}\)),作为负载。

(2)中频信号发生器 电路接法如图3。将“仪器”准确地调谐在某一电台,经过虚线内的接续器,即可取得经过音频调制的中频信号。如果这个“仪器”是一台完好的售品收音机,输出的中频信号频率将会是很准确的。因为售品收音机中频都经过调整达到规定标准,其准确度为465KC±2KC,也就是说它是在463~467千赫范围内的任一数值上。实际上中频变压器的调整,重要的是在于两只变压器的四个调谐点能够调谐在接近465千赫的同一频率点上。是否绝对为465千赫,关系倒不是很大的。加了接续器后可能使变压器失谐,但是一般收音机都有两只中频变压器,接续器的耦合电容量也不太大,所以总的性能不会相差很多,中频放大器的通频带中心不会偏移很多,输出频率不会偏移很大。接续器中的电位器(5~10千欧)系作中频输出调整。0.001微法电容器作耦合电容。50微微法电容器用以限制输出电压。
(3)高频信号发生器 “仪器”收音机中的本机振荡器就是一个高频信号发生器,可以用来帮助其他收音机进行频率跟踪同步调整。由于本机振荡频率都是设计在比接收信号高一个中频、即465千赫的,所以这个高频信号发生器在中波段可产生的高频信号频率约为1000千赫(≈535千赫+465千赫)至2070千赫(≈1605千赫+465千赫)。也就是说它产生的信号频率可根据度盘指针指示的频率刻度加上465千赫而近似地读出来。
但是本机振荡器产生的高频振荡是等幅波,用作收音机调试时还须用音频加以调制。这也可以如第(1)节中介绍的办法(图2),在低放部分加正反馈以取得音频振荡,然后加至变频管振荡栅极进行调制(图4)。具体接线时也无需将机盘取出,只要如前节所述,先接上产生音频振荡的反馈接线,然后将调制接线一端也做成一个小圈套在变频管振荡栅极管脚上,另一端串联一只50千欧电阻接到检波管小屏极或输出变压器的次级上。

这样得出经过调制的高频信号电压一般很强,可由“仪器”的天线垂线输出。使用时变动“仪器”天线垂线与被调收音机天线垂线之间的距离,可使输出大小得到调节。如果“仪器”发出的低频信号妨碍调试,也可如第(1)节所述,将扬声器音圈断开,改接一只3~5欧电阻作为负载。

(4)频率表 “仪器”作频率表使用时电路接法如图5。它不需要什么元件作接续器,只需两条导线接到被测电路就可以了。为了指示准确,收音机最好是附有调谐指示管的。没有的话,可以按照虚线部分加接一个指示管,便利调试。
这样的频率表可以利用谐振法测量被测收音机输入电路的谐振频率范围,便于进行跟踪调整。测量时根据指示管先把“仪器”调谐对准在一个已知频率的电台上(指示管暗区面积最小)。然后把被测收音机如图接到“仪器”上。此时如被测回路未和电台的频率谐振,呈现出很低的阻抗,结果便使“仪器”输入的信号减弱,指示管暗区面积增大。待转动被测收音机的可变电容器使其谐振频率等于电台的频率时,被测回路阻抗升高,“仪器”的输入信号增强,因而指示管暗区面积减小。逐一改换“仪器”接收的电台,就可求出整个被测回路的频率谐振情况了。
这样的频率表还可以利用差拍法进行测量。办法和前面一样,先将“仪器”调准在一个已知频率的电台,以后天线引线不接任何电路,把“仪器”的天线垂线靠近被测收音机的本机振荡线圈或是可变电容器的定片引线。接通被测收音机的电源并转动可变电容器。当其振荡频率接近电台频率时,从“仪器”的扬声器里即可听到差拍声。调整到零拍点,被测收音机的本机振荡频率就比较准确地得出来了。

(5)Q表 电路接法如图6。这里所谈的Q表,主要是为检查中频变压器的质量之用。接续器电0.001微法电容器和50微微法电容器的作用同前。200微微法电容器是谐振电容器(依中频变压器型号不同,电容量可能有差别),它与中频变压器线圈并联后可以谐振于465千赫。
使用时,先凭指示管将“仪器”调谐对准一个电台,然后将待检修的中频变压器初级线圈接到接续器输出端子上。调节变压器的铁心,在某一点上指示管暗区突然变小,即表明中频变压器能够调谐到465千赫。因为只有当谐振时,加于“仪器”中频变压器次级线圈上的并联谐振电路等效阻抗才最高,检波器输出到指示管的整流负压才最大,暗区当然就最小。如果被测线圈的Q值很高,则调谐后加于“仪器”的等效阻抗也会是很高,指示管暗区就很小。指示管暗区在谐振时的大小与未接线圈时比较愈相接近,即表示Q值愈高。倘若线圈内部有一、两圈短路,暗区在调谐点上的变化就会很小(注意:这样很少的几圈短路,用普通万用电表是很难测出来的)。若被测线圈的电感量与所需相差很多时,在整个铁心的可调范围内将找不出谐振点。这时就需要加减电感量作多次试验,直到能够达到谐振为止。
(6)信号寻迹器 在检修电路比较复杂的收音机时,一个信号寻迹器是很有用的。以收音机充当信号寻迹器时,只要在它的检波器小屏极上钩上一根隔离线,再把隔离线的前端接一带有绝缘柄的探针(见图7),并把“仪器”收音机的天线与机壳短接,使外来信号不致造成干扰,这样就成为一台很好的高、低、中频信号寻迹器了。在检查高、中频时,它是先检波后放大(如图A线)。对于低频信号,它就直接进行放大(如图B线),使用起来非常方便。(李楚 建中)
