(徐沛如)目前我国厂家生产的电子管收音机多以五灯收音机为主。五灯以下适合广大群众不同需要的普及型收音机的品种还比较少。因此研究制作采用较少的电子管和零件、而性能又能达到一定要求的普及型收音机,是具有重大意义的。目前已有的普及型四灯外差式收音机一般是采用6A2变频,6G2检波兼低放,6P1或6P14作输出,6Z4整流,没有中频放大级。由于变频管6A2的变频跨导较小,变频增益低,虽然在帘栅极增加了中频再生措施,灵敏度仍比较差。另外在大城市收听还存在着串台问题,影响收听效果。

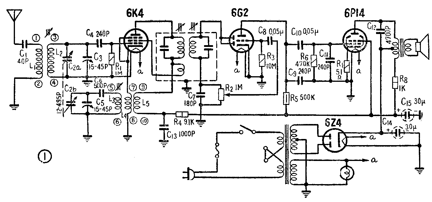
为了提高普及型电子管收音机的灵敏度,消除串台现象,我们研制了五极管变频收音机(图1)。这种收音机的主要特点是用电子管6K4作变频器,其它的部分和一般四灯收音机相同。现在把五极管变频收音机的设计特点和制作方法分述如下。
设计特点
1.减小串台干扰:一般普及式外差收音机的“串台”现象是由所谓“交叉失真”产生的。当收音机调谐在欲接收电台的频率时,干扰电台的信号听得很清楚。收音机失谐时,干扰电台的信号也就听不见了。这种现象好像干扰信号调制到欲接收电台的载波上去。如果在变频级产生“交叉失真”,那么提高中频放大器的选择性是不能消除这种干扰的。“交叉失真”是由于电子管特性的非线性而产生的。由理论分析可知:
交叉失真系数k=\(\frac{1}{2}\)m\(_{2}\);m1\(\frac{S"}{S}\)(U\(_{m2}\))\(^{2}\)
这里:m\(_{1}\)—接收信号的调制度;m2—干扰信号的调制度;
U\(_{m2}\)—干扰信号在变频栅上的电压;S—变频跨导;S"—变频跨导的二次导数。
交叉失真系数k的大小可以表示“串台”的严重程度。如k=0,那么干扰电台的调制就不会转移到欲接收的电台载波上去。如k很大,则干扰电台将破坏正常的接收。由公式可知,要减小交叉失真系数k,就要减小U\(_{m2}\)和S"/S。减小Um2,可以用提高输入回路的选择性和适当地降低输入回路的传输系数的办法。减小S"/S,则可以利用选择合适的电子管工作状态来达到。用五极管作变频,因变频增益高,可以适当降低输入回路的传输系效。图1中由天线线圈L\(_{1}\)和电容C1组成短天线接收。其谐振频率f\(_{a}\)=3兆赫。天线线圈L1与调谐回路线圈L\(_{2}\)间采用松耦合,输入回路的传输系数较小,同时由于L1反射到L\(_{2}\)的电阻成分较小,也相对地提高了调谐回路的选择性,使到达变频管栅极的干扰信号电压较小,因而串台现象可以大大改善。 C1用得较小,为40微微法,这样可使外接天线的长短基本上不影响天线回路的谐振频率,可避免由于天线长短对收音机灵敏度的影响。
2.提高灵敏度:一般采用电子管6A2变频的收音机,变频跨导低(0.47毫安/伏),变频增益只有十几倍。用电子管6K4作五极管变频,其变频跨导约为1.4毫安/伏,实际变频增益为50倍,比用6A2变频可提高三倍。如果再在五极管变频器上加中频再生,变频增益可达200倍以上,这样就可以大大地提高收音机的灵敏度。要得到这样大的变频增益,必须很好地选择最佳变频工作点。根据计算和实验证明,电子管6K4的最佳变频工作偏压E\(_{g}\)为-3伏,振荡电压Ug为2.1伏,这时的变频跨导为1.4毫安/伏。加中频再生的方法是用一个小线圈从中频变压器初级耦合出一部分中频电压加在变频管的帘栅极上。再生的大小可以由要求的增益大小及工作稳定程度用试验决定。由于五极管变频增益较高,再生不必过强,故工作比较稳定。

3.阴极振荡器和中和电路:五极管变频采用阴极振荡器(图2)。回授线圈L\(_{5}\)由电子管帘栅引出回授电压与阴极线圈L4耦合产生振荡。C\(_{2b}\)、C5、C\(_{6}\)和L3组成振荡回路,决定振荡频率。选择合适的栅漏电阻R\(_{1}\),利用振荡电荡产生的栅流得到需要的偏压。
由于电子管输入电容C\(_{gk}\)的存在,输入回路对在阴极线圈产生的振荡电压有较大的分压作用,使振荡减弱或停止振荡。同时振荡电压通过输入电容产生较大的寄生辐射,可以采用中和线路。采用中和线路同时还可以避免在调试过程中输入回路对振荡频率的牵引作用。在高频端输入电容的影响较大,故一般均在频率范围的高端同调点进行中和。振荡回路通过中和电容Cc(图2)在电子管栅极上产生一个电压,这个电压和振荡电压由于C\(_{gk}\)和输入回路的分压作用而在电子管栅极上产生的电压大小相等,方向相反,这两个电压即可以互相抵消掉,而得到中和。一般此中和电容很小,如接线合适,接线分布电容即可起到中和的作用。因此在调试时如发现无牵引作用,即可不另加中和电容。
制作
五极管变频收音机的其它部分和一般四灯收音机相同,不再叙述(参阅本刊1962年第9期“普及型外差式四管机”一文)。现在只把五极管变频部分主要部件的制作方法介绍如下。
1.天线线圈:用5×0.07毫米单丝漆包线在φ8线圈管上绕成4毫米宽的蜂房线圈。初级L\(_{1}\)为76圈,次级L2为95圈。电感可用M6×1×12型的螺纹磁心进行调整。天线线圈的结构如图3所示,接线端编号与图1中相对应。

2.振荡线圈:用5×0.07毫米单丝漆包线在φ8线圈管上绕成4毫米宽的三层蜂房线圈。线圈L\(_{3}\)在最里层绕80圈;线圈L4在中间绕16圈;线圈L\(_{5}\)在外面绕21圈。用M6×1×12螺纹磁心可以调整电感量。其结构如图4,图中接线端与图1相对应。

3.中频变压器:可选用华北厂生产的或其它同类型的中频变压器(电容120微微法的)。中频再生线圈用5×0.07毫米的单丝漆包线在中频变压器的初级绕8圈,其接线方法如图1中所示,图中所注黑点为线圈的对应端。
五极管变频收音机的调整与一般外差式收音机调整方法相同。在调整过程中如果栅极回路或阴极回路的谐振频率接近,则阴极回路停止振荡,在栅极回路产生间歇振荡,此时听到刺耳的“沙”声。当把栅极与阴极两个回路的谐振频率调开时,“沙”声及停振现象即可消除。在输入回路与本机振荡回路调整到正常工作时,不会再有“沙”声和停振的情况。
这种五极管变频四灯机具有较好的电气性能。其灵敏度为150~350微伏,选择性在22分贝以上。实际试听结果证明,抗“串台”干扰的能力很强,收音效果良好。