这个推挽放大器只用两个电子管就可以得到8瓦的输出功率,并且在25赫至15000赫频带内具有平直的频率特性。
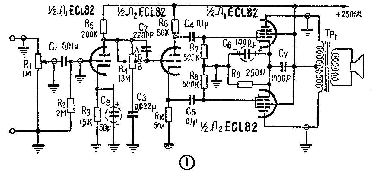
放大器由两只电子管ECL82(三极—五极管)构成。为了在放大器输出端得到最大的输出功率(8瓦),在其输入端需要输入500毫伏的信号电压。在这种情况下非线性失真系数约10%。当减小输出功率时,非线性失真系数可下降到2—3%。放大器的原理线路示如图1。

推动级电子管(12Л\(_{1}\))的屏极和倒相级电子管(1;2Л2)的栅极之间为直接偶合,因此低音信号不会被削弱。在这个线路里,音调控制电路是比较特殊的,电位器R\(_{4}\)滑动点在A位置时,能使低音信号衰减14分贝,而滑动点在B位置时可以使高音信号衰减20分贝。音调控制电位器R4采用具有抽头的可变电阻,这个电阻具有1.3兆欧的高阻值,А—Б段为1兆欧,Б—В段为300千欧。当音调控制器调在А、Б、В不同位置时,放大器的频率特性如图2所示。

这个放大器容易仿制。其中,电子管ECL82(德国管)可以用苏式管6Ф3П代替。输出变压器可用以下数据绕制制铁心用厚为0.35毫米的Ш—19型(舌宽为19毫米)硅钢片迭成,迭厚为28毫米;初级绕组用直径为0.15 毫米的耐久漆包线绕2×1140圈,次级绕组用直径为0.38毫米的耐久漆包线绕2×70圈。绕制次序是:先绕半个次级绕组,次绕初级绕组,然后再绕另半个次级绕组。绕完后将两个次级绕组并联。这样的输出变压器可以配用8~10欧的扬声器。(荫华据苏联“无线电”1963年第2期及1962年第10期编译)