目前对于收音机的音质提出了越来越高的要求。一般的单频道低频放大器是在输出端将高音频和低音频分开,然后分别由高音和低音扬声器放出,这样,对于音质虽然有所提高,但是由于频带分离得不够完善,低音调制失真仍然是很大的。如果分离频带是在放大器的输入端进行,将大大地减少低音调制失真,这就是所谓“双频道低频放大器”。为了减少非线性失真,改善低音的音质,一般双频道放大器均将低音频道做成推挽式,高音频道仍采用单臂输出(例如“无线电”1961年第5期的“改频道放大器”)。但是这就需要三只输出电子管,费用较高。
这里介绍的共用一个推挽末级的双频道低频放大器,利用低音频道的推挽输出级兼作高音频道的输出,而且两个频道能够各自分开,互不相混,因此它既具有上述电路的优点,而且可以省去一只输出管及相应的元件。

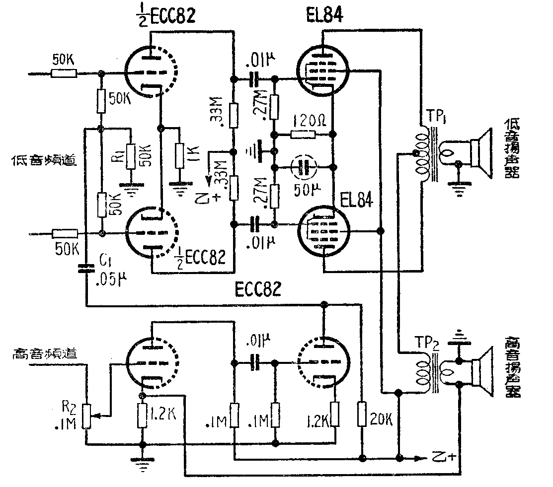
它的工作原理是这样的,低音频电压从倒相级的输出端(关于低音频电压的分离滤波器和倒相级部分图中未画出)以两个相反相位(180°相位差)进入推挽电压放大级的两臂上,然后进入推挽末级的输入端,这与通常的推挽末级相同,低音频由低音扬声器放出。
高音频电压送到电位器R\(_{2}\),经过两级前置放大,然后经由电容器C1送至推挽电压放大级的输入端。但是由于降落在电阻R\(_{1}\)上的高音频电压是以同一相位进入到两个电子管的输入端的,因此在推挽输出变压器Tp1中,两个末级电子管屏流的高音频成分彼此抵消,不能由低音扬声器放出,而是通过输出变压器Tp\(_{2}\)由高音扬声器放出的。
双三极管ECC82可用6N1代替,EL84可用6P14代替。
这样的推挽放大和放音的线路也可应用在其他地方,例如用在简单的立体声装置中。(孙延宗编译)