本机是交流六灯中短波超外差式收音机,附有调速式电唱机设备,可以放送78转速式的12寸和10寸唱片。电路中有高低音调提升网络,采用永滋式5×7寸喇叭,因而音调丰富,悦耳动听。
电源电压使用110/220伏交流50赫市电,收听频率中波为500-1600千赫,短波为6-18兆赫。电子管采用6SA7变频,6BSC中频放大、检波兼自动音量控制,6SN7音调控制、低频放大,6V6功率放大, 6ц4Π整流,6E1Π调谐指示。


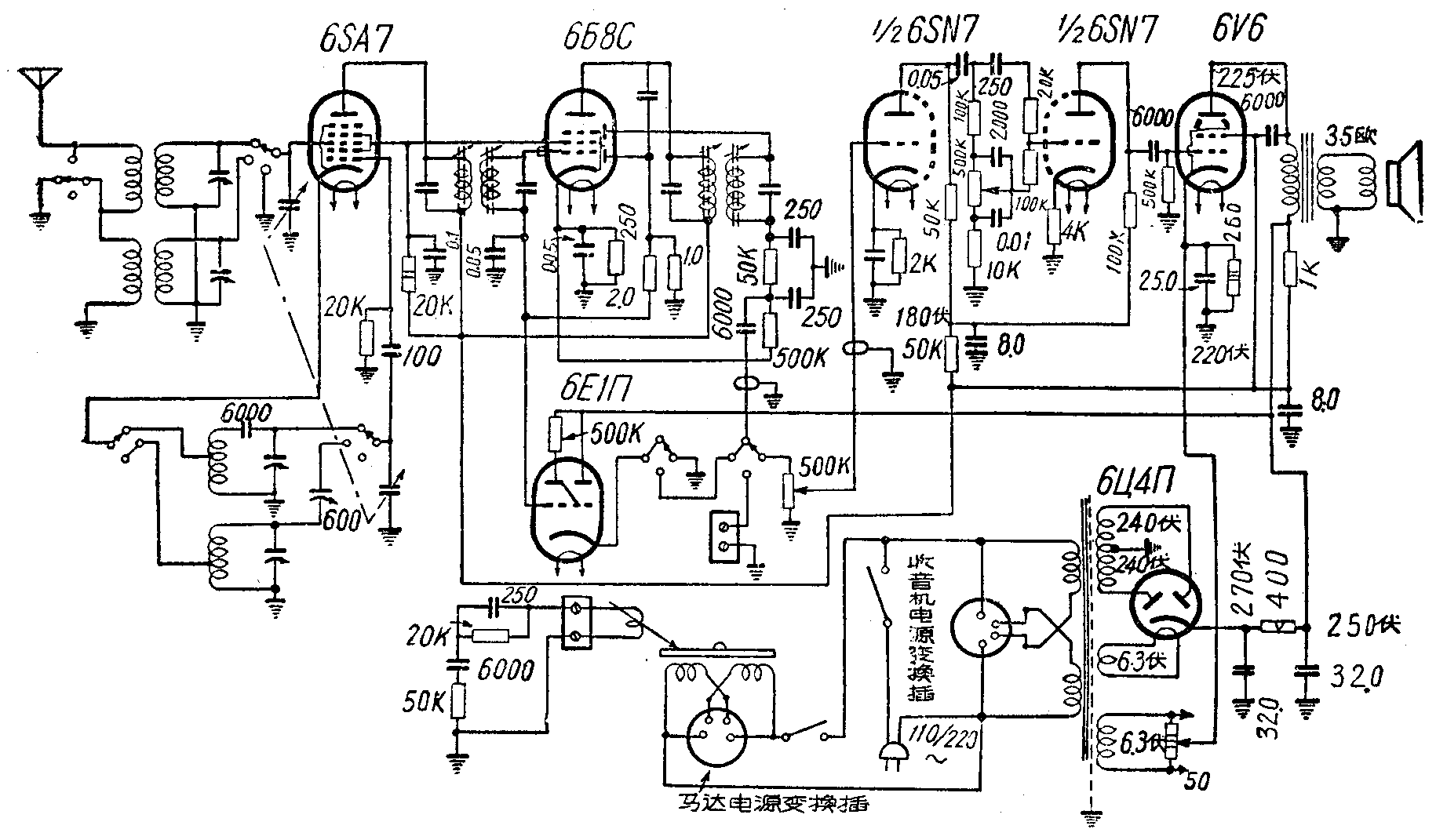
美多牌六灯电唱收音机
——上海无线电器材厂出品
本机是交流六灯中短波超外差式收音机,附有调速式电唱机设备,可以放送78转速式的12寸和10寸唱片。电路中有高低音调提升网络,采用永滋式5×7寸喇叭,因而音调丰富,悦耳动听。
电源电压使用110/220伏交流50赫市电,收听频率中波为500-1600千赫,短波为6-18兆赫。电子管采用6SA7变频,6BSC中频放大、检波兼自动音量控制,6SN7音调控制、低频放大,6V6功率放大, 6ц4Π整流,6E1Π调谐指示。

