552-3型交流五灯中短波收音机

🏠 首页 《无线电》杂志 1957年 🔗 第6期 🔗 第25页 分类:小词典 🔗

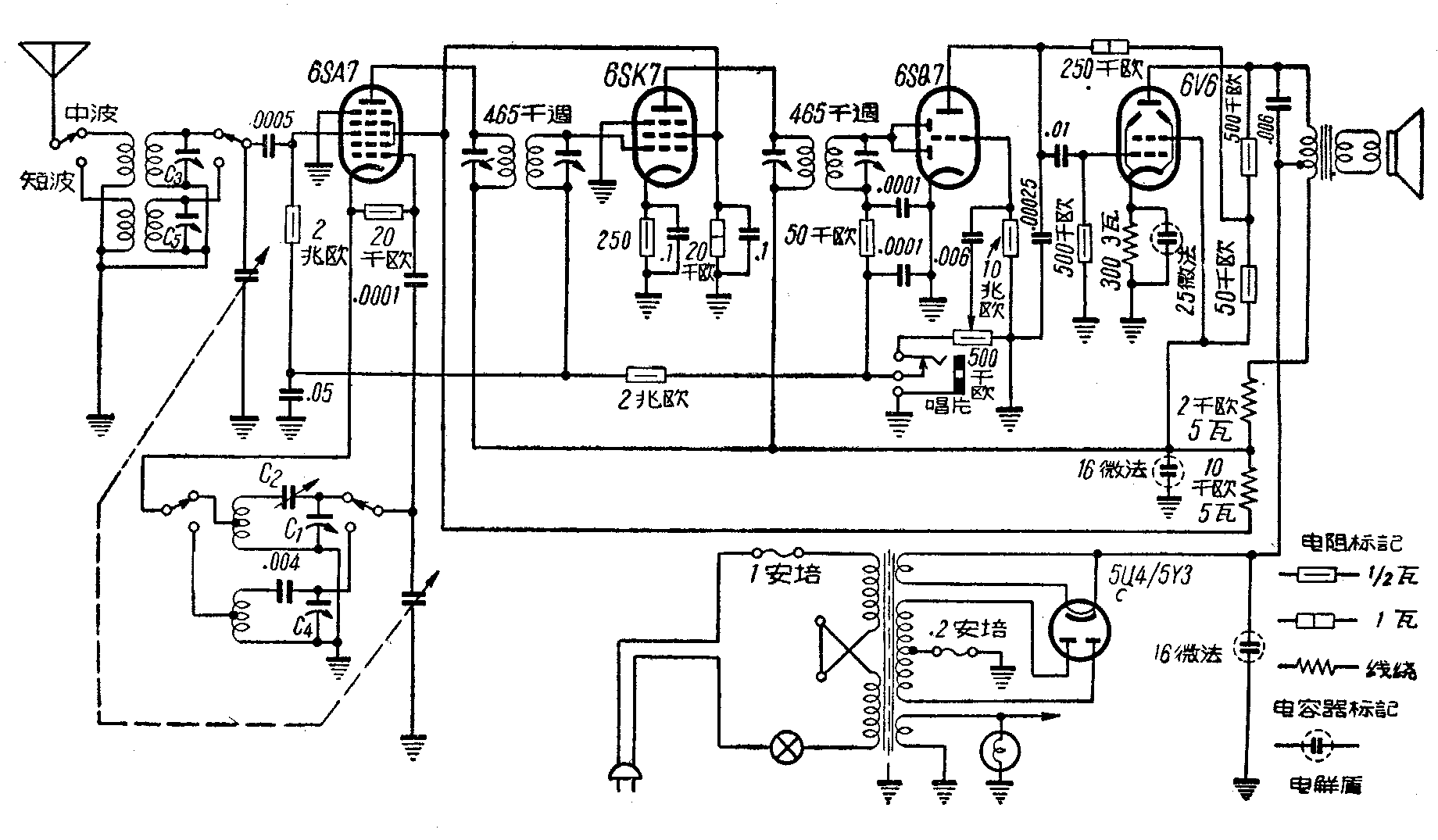
本机是五管超外差式收音机,具有良好的灵敏度与选择性,发音响亮,可供数十人收听,它的规格性能如下:

图1
图1 🔍原图 (959×656)
图2
图2 🔍原图 (1840×1075)

中波段 550千周——1600千周。

短波段3.9兆周——12.1兆周。

电源频率每秒50周,电压110伏或220伏。

电力消耗50瓦,可以连接电唱机,作唱片扩音。

本机是上海合营公利电器制造厂出品。