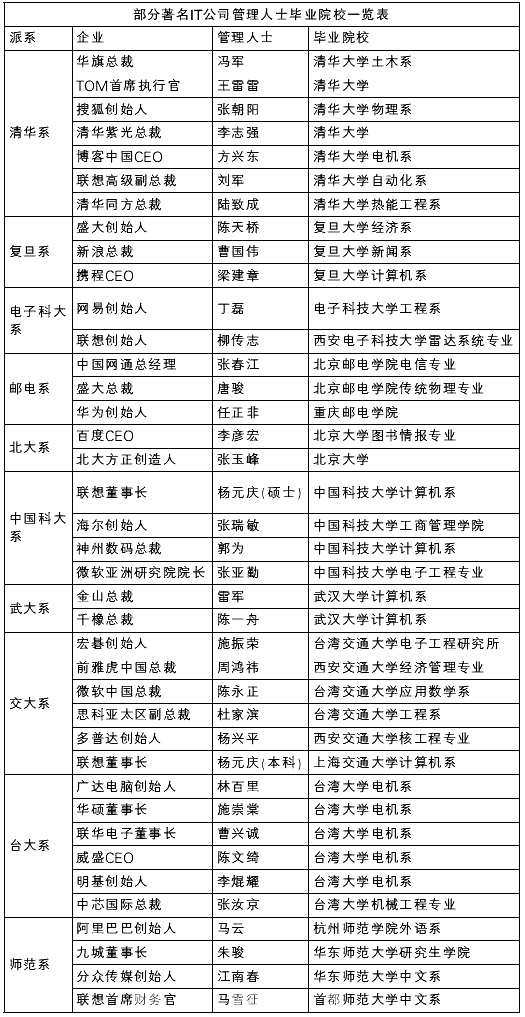
中国十大IT名校
特别策划
“不想成为元帅的士兵不是好士兵”——拿破仑·波拿巴
拨开IT江湖上的恩怨纠葛和刀光剑影,我们发现这些IT人原本有着共同的甜蜜追忆:大学。那些相濡以沫的日子不仅为后来的叱咤风云打下了基础,也成为疲惫之后最想怀念的理想地。
对于在IT江湖厮杀的人们来说,大学就是这场征战的第一个起点,他们中很多人在大学时代就已经开始书写自己的独特传奇故事,大学生活已经奏响了他们成功之路的第一乐章。
今天就让我们打开中国IT名校的广阔版图,走进中国十大IT名校。
台湾大学:天下英雄皆出我门
如果说台湾大学是中国第一大IT名校,毫不为过。
20世纪七八十年代,在台湾青年人中有“来来来,来台大;去去去,去美国”的说法,由此可见台湾大学的重要性。
如果说台大电机系是中国第一大IT专业,亦毫不夸张。
台湾大学仅凭电机系就涌现出一大批战绩显赫的名将,这简直是IT战场中的一个奇迹。
名将录:联华电子曹兴诚、明基李焜耀、威盛陈文绮、中芯国际张汝京、华硕施崇棠、广达电脑林百里
关联企业:联华电子
名将点评:
广达电脑创始人林百里:台湾大学电机系
林百里就读台大时,电机系的学生90%都会到欧美留学,林百里自认成绩在及格边缘,因此大三就确定自己的方向——做计算机。终于在1988年创建后来的全球第一大电脑代工厂商广达电脑。
华硕董事长施崇棠:台湾大学电机系
施崇棠在台湾大学名将录上题上了重要一笔。他是唯一一位先后参与领导了两支超一流IT企业宏碁和华硕的领袖。从台大毕业之后,施崇棠在宏碁干了15年。1994年跳槽到华硕担任董事长。
台湾交通大学:力撑IT半壁江山
在中国IT版图上,台湾交通大学实力“相当恐怖”,中国台湾IT名将几乎一半来自这所学校。在台湾,同竹科科技园区关系密切的交通大学被称为培育高科技人才之摇篮。中国台湾许多电子应用科技产品,都由交大研发成功。
名将录:宏碁创始人施振荣、微软中国陈永正、思科杜家滨
名将点评:
宏碁创始人施振荣:台湾交通大学电子工程研究所
施振荣最值得炫耀的一件事就是缔造了一支庞大的宏碁军团。1971年毕业于台湾交通大学电子研究工程研究所的施振荣,在1976年创立宏碁。
施振荣对母校感情很深。在毕业之前,他以交大校长作为志向。他曾获选为交大杰出校友。
思科亚太区副总裁杜家滨:台湾交通大学工程学专业
杜家滨早年毕业于台湾交通大学,其IT生涯始于中国台湾工业技术研究院。在惠普公司工作了10多年后出任微软中国首任总裁。1998年10月,他担任思科中国公司总裁。今年8月,调任亚太区。
北京邮电大学:通讯中坚舍我其谁
北京邮件大学作为部属高校是非常具有中国特色的。在北京邮电大学叱咤风云,稳稳地坐在“邮老大”的位置上的时候,它担负着培养中国通讯中坚力量的重任。在北京邮电大学培养的名将中,大多占据了国内电信运营商和电信设备商的领导位置。
名将录:张春江、周寰、唐骏
关联企业:北邮电信
名将点评:
盛大总裁唐骏:北京邮电学院传统物理专业
唐骏的大学经历非常有意思。1980年,唐骏在高考中因为语文只得了59分,没有考上理想的大学和专业,被北京邮电学院录取。1985年,唐骏考上了热门专业的研究生,当时几乎没有人对他考上研究生抱有信心,考试的结果却让所有的人大吃一惊——在北邮研究生考试中,唐骏获光纤通信第一名。
士兵篇:
北京邮电大学的毕业生主要集中在电信相关企业,大多从事技术工作。在记者的调查中,北京邮电大学学生在跨国公司和传统IT本土企业比如联想、方正中的比例很低,而在一些通信研究所、电信公司中的比例则高一些。
中国科技大学:往昔盛世我当辉煌
在中国IT版图上,有一所大学简直是早期将才库。这就是地处安徽合肥的中国科技大学。从这里先后走出的名将简直让人看得眼花缭乱,而且个个都统率着精锐军团:“联想双子星座”杨元庆、郭为、海尔董事长张瑞敏、微软亚洲研究院院长张亚勤等。
名将录:杨元庆、张瑞敏、郭为、张亚勤
名将点评:
联想董事长杨元庆:中国科技大学计算机系
如果要评选中国IT战场中才貌双全的儒将,那么至少有两个人可以入选。一个是北大系的李彦宏,另外一个就是中科大系的联想董事长杨元庆。
杨元庆是典型的少年得志:1989年从中国科技大学计算机硕士毕业,加盟联想;1994年出任联想微机事业部总经理;四年之后就成为联想电脑公司总经理;如今41岁的杨元庆已经成为新联想的董事长。
微软亚洲研究院院长张亚勤:中国科技大学电子工程专业
张亚勤至今都是中国科大少年班的骄傲,也是中科大难得的技术型将才。12岁考入中国科技大学少年班,大学毕业后,张亚勤考上中科大电子工程专业研究生。
士兵篇:
在电子制造类企业中,毕业于中科大的普通员工比例很高。早期的联想就一度成为中科大学生的最佳毕业去处。而现在因为张亚勤的原因,中科大同微软中国的关系特别紧密,还专门签署协议共同创建软件学院。
复旦大学:黄浦之畔尽出英才
上海的互联网产业特别强大,国内主要的网游公司和专业网站都集中在这里,这一点也影响到复旦战将的分布。大多优秀战将都在互联网领域有所斩获,立下了赫赫战功。
名将录:盛大陈天桥、 新浪曹国伟、携程CEO梁建章
名将点评:
盛大董事长陈天桥: 复旦大学经济系
中国IT江湖中最知名的复旦大学第一战将陈天桥的大学岁月只能用“辉煌”来形容。
1990年,18岁的陈天桥考入上海复旦大学经济系。性格外向、活泼开朗的他很快就崭露头角,成为“复旦大学1990届经济系的传奇人物”。
1993年,21岁的陈天桥就修满了学分,以上海市唯一的“优秀学生干部标兵”称号从复旦大学经济系提前一年毕业,这在复旦历史上也是罕见的。
携程CEO梁建章:复旦大学计算机系
在中国IT名将录中,有两位是来自大学少年班。一位是中科大的微软亚洲研究院院长张亚勤,另外一位就是专业人才网站携程的首席执行官梁建章。
梁建章少年时代极富电脑天才,13岁就会用电脑写诗,是中国最早接触电脑的小学生之一。15岁考入复旦大学少年班,半年后就读于复旦大学计算机系。
复旦大学的将才们似乎有一个特点,大都提前从学校毕业,陈天桥如此,梁建章同样如此:大三就考入美国乔治亚理工大学。
士兵篇:
长于南中国的复旦学生,认为复旦是中国南方的北京大学。与北大学生相比,他们少了一些指点江山的人文气质,多的是长三角特有的务实精神。
复旦学生适应能力很强,不少企业表示复旦的毕业生比较好用。从事IT业的毕业生大部分留在了上海和周边地区的IT企业。尤其在很多上海本地IT企业,包括网络公司和电脑公司,复旦学生在中层干部中的比例占到了40%以上。
清华大学:代代皆有才人出
前身为清华学堂的清华大学是中国超一流的高等学府,但是清华大学在IT方面并没有培养出多少重量级的IT名将,反而不如一些普通院校。这倒是一个非常值得玩味的现象。也许对于清华大学来说,更多的人才都已经流失到国外去了,所以造成国内清华系的势力在IT界并不够强大。
名将录:华旗冯军、TOM王雷雷、搜狐张朝阳、清华紫光李志强、博客中国方兴东、联通常小兵
关联企业:清华同方、清华紫光
名将点评:
华旗资讯总裁冯军:清华大学土木系
在清华大学的名将录中,冯军可谓知名度最高。冯军本人也是清华大学培养出来的难得的创业型将才。
冯军本来从清华大学毕业后准备出国,结果碰上国家正好出了一个政策,要想出国必须先交5万元的培养金。冯军确确实实没有这么多钱,所以当时就“扑通”跳到中关村开始创业。
几年后这位清华大学土木系的江苏人居然将一个民办电子企业做成了中国最大的数码产品制造商,同时也让自己跻身中国IT战场名将的行列。冯军凭借自己的努力让本身名气同战绩严重不成正比的清华大学好好风光了一把。
博客中国方兴东:清华大学电机系
人称“方博士”的方兴东最初并不是清华大学的一员,直到1996年3月考入清华大学攻读电机系博士。
但是在加盟清华大学之后的很长一段时间,方兴东在中国IT江湖更多是作为一个摇旗呐喊的文人出现,而并没有真正加入。这种局面一直持续到2002年8月,方本人创立博客中国才被打破。
士兵篇:
普遍认为,清华人技术水平比较扎实,这在理工科方面表现得非常明显。
清华毕业生除了出国之外,大部分人倾向于去外企的技术研发部门。在微软、IBM、英特尔等公司的中国研究院,清华学生的比例很高。
西安电子科技大学:电信之王非我莫属
西安电子科大系很幸运,本身培养的名将并不多,但就是这不多的其中一位却是中国IT版图上骁勇善战的顶极帅才——联想创始人柳传志。
名将录:联想柳传志 关联企业:西电捷通
名将点评:
联想创始人柳传志:西安电子科技大学雷达系统专业
1962年柳传志考入西电的时候,这所学校还叫西安军事电讯工程学院。毕业后柳传志在研究所工作了20多年,一直到20世纪80年代创办联想。
柳传志在青年将领辈出的中国IT战场上算得上一位老将了,但是这位“廉颇式”的老将却不仅知名度高而且战斗力强。他一手创立的联想军团如今已经横跨几大洲,逐渐走入国际视野。尤其引人注目的是,名将手下无弱兵,柳传志亲自培养了中国IT战场上另外两位赫赫有名的战将——联想杨元庆和神州数码郭为。从这一点来看,整个中国IT战场无人能出其右。
士兵篇:
尽管西电的将才不多,但是从这里出来的普通士兵的表现却非常出色 。
西电的非常强的专业性,使得这所大学的学生毕业后从事研发工作的比较多。大部分毕业生都去了华为、中兴、普天、UT斯达康等企业。也有相当一部分人正在走创业路。
北京大学:IT名将寥若晨星
在所有IT名校中,北京大学历史最为悠久,浓郁的文化气息似乎也影响到它培养出来的IT名将。比如李彦宏就喜欢用古诗词给百度公司办公室命名,而“百度”这个名字就来自于辛弃疾的一首词。
同清华大学相似,北京大学同样存在一个名校却很少出名将的问题。这几年北京大学在中国IT战场上战功最显赫的只有一个百度的李彦宏,而且他还是“海归”。
名将录:百度李彦宏 北大方正张玉峰
关联企业:北大方正、北大青鸟
名将点评:
百度CEO李彦宏:北京大学图书情报专业
李彦宏算是给北大系争了一口气,尤其是在今年。纳斯达克战役的成功,不但让百度军团一炮打红,也让北大系避免了在IT界“什么都出,就是出不了将才”的尴尬。
1987年,李彦宏以山西省阳泉市高考第一名的成绩考上了北京大学图书情报专业。从大三开始,李彦宏就过着“教室——图书馆——宿舍”三点一线的生活,目标是留学美国,方向锁定在计算机专业。后来李彦宏回国创立百度的时候,公司地点也是选在北大附近:在北大资源宾馆租了两间房。这位北大名将对母校的感情可见一斑。
士兵篇:
与清华系相比,北大系出身的员工个人表达能力要强一些,但是北大系也存在一个很大的问题,就是过于孤傲。所以国内IT企业的北大人比清华人还要少。而且北大本身偏重文科的性质,也使更需要工科人才的国内IT企业很少会选择北大毕业生。
武汉大学:IT领域全面涉足
地处内陆的武汉大学深具人文气息,所以从这里走出来的IT战将都带有浓厚的浪漫色彩,不拘一格。
名将录:金山雷军 千橡陈一舟
名将点评:
金山总裁雷军:武汉大学计算机系
雷军是武大系中为数不多能独当一面的将才,他率领的金山军团在2005年频频出击,连续打响了“WPS2005”和“剑侠情缘Online”两大战役,让金山这支老牌部队再次证明了自己的实力。
雷军两年就修完了大学四年的课程。大二时他就尝试到社会上去经商。当时武汉电子一条街出现了一个背着包在街上卖磁盘的大学生,那就是雷军。
“早接触社会对大学生来说就是离成功早近一步。” 雷军这样评价自己当年混迹在武汉电子一条街的生活。
士兵篇:
技术扎实,创新能力强,但在IT业中从事技术工作的不多。在沿海的台资企业里,比如富士康、神达等,武大毕业生的一大部分都在从事市场推广等工作。
西安交通大学:管理人才不落人后
该校在电子方面与邻居西安电子科技大学相比略逊一筹,但是术业有专攻,它的管理学院非常出色,培养出来的“土鳖”并不比“海归”逊色。而且从西交走出去的两位IT名将都在各自领域创业成功,成就了一番事业。
名将录:前雅虎中国周鸿祎 多普达杨兴平
名将点评:
前雅虎中国总裁周鸿祎:西安交通大学管理学院
在交大系中,周鸿祎是正在崛起的一位新秀战将。
毕业于西安交通大学的周曾经在方正做到事业部总经理的位置。1998年10月,周鸿祎创建3721公司,2004年出任雅虎中国区总裁。他多次入选年度中国十大IT新锐人物。
士兵篇:
同西电相比,西安交通大学毕业生在IT行业工作的不算太多,尤其是在研发型企业所占比例不高。
其他主要IT派系
师范大学
恐怕没有人会想到以教书育人为目的的师范院校会跟IT战场挂上边,但师范系不但出名将,而且还出了不少。
名将录:阿里巴巴马云(杭州师范学院)、联想集团马雪征(首都师范大学)、分众传媒江南春(华东师范大学)、九城朱骏(华东师范大学)
名将点评:
阿里巴巴CEO马云:杭州师范学院外语系
马云在大学是典型的“差生”,连续三年才考上杭州师范学院,却是专科。这个时候运气来了,正好碰上学院外语系没有招满名额,马云就幸运地被调配到本科。毕业后又被分到一所电子学校教外语,一直到创办阿里巴巴。
东南大学
有意思的是,东南大学出了两员大将,而且分别在硬件和软件领域领尽了风骚。他们分别是做硬件的吴海军和做软件的徐少春。
名将录:新天下吴海军、金蝶徐少春
名将点评:
新天下董事长吴海军:东南大学
下海以前,吴海军曾是高校教授,所以有这样的说法:在一群教授中,吴海军是"舞刀弄枪"的,在一群商人中间,吴海军又是"舞文弄墨"的。
吴海军在中国IT战场上是一个有争议的将领。有人指责他经常不按规则出牌,但正是这种"不规则"精神,让中国的电脑价格降了下来,也让他的新天下军团在战场上占据了重要位置,可以同联想这样的老牌军团抗衡。
编辑点评:名将未必出自名门
成功并不只是名校的专利。纵观这些IT名将的大学生活不难看出,在他们的大学生活中有这样一个共同点,那就是除了读书之外,他们身上都有一股闯劲和创新精神。
那么对于大学的普通毕业生来说,在IT战场上如何才能幸存下来呢?
提高自身能力是最重要的。
在记者采访到的一些国内外知名的IT企业中,他们不仅把专业素质、学业成绩作为考核人才的一个基准,而且更看重待人接物的处事能力。
一般来说,本土企业更加看重毕业生能力与相关职位是否匹配,并没有很强的名校情结。
比如华旗和雅虎中国在大学的招聘范围很广,在西北和西南内陆地区,这两所企业同样会安排专门的校园行活动。甚至一些偏远的地方高校,只要有合适的毕业生能够满足职位需求就可能被聘用。
职位和专业不再严格挂钩则是IT企业招聘中的另外一个现象。
记者了解到这样一个例子。今年华硕品牌中心招聘了一位四川大学华西口腔医学院口腔技工工艺学专业的女生,连她自己都觉得不可思议。这种不再看重毕业院校和专业的现象如今在中国IT企业中也越来越多地出现。
毫无疑问,在今天的中国IT产业中,名将未必出自名门,天道酬勤。
