网络话费大比拼
特别策划
全民省话费——通过网络打电话,让你一省再省
现在电话成了我们沟通世界最主要的工具,同时它也让我们的银子像流水一样哗啦啦地流走。为此多少人在这方面费尽心机敲打自己的“小算盘”,结果月底还是面对高额的话费账单而哀叹。
与其如此辛苦地敲打“小算盘”,还不如变一种方式。现在网络电话发展已经很成熟了,不仅可以直接和座机和手机通话,而且通话质量几乎与传统的电话质量没什么差别了。更重要的是,更节约话费。在本专题中我们将对网络电话进行全面的比较,同时还会手把手教你使用网络电话。
与作者、策划编辑面对面
为让读者能更好地学习掌握专题,我们将本专题的作者,和主策划编辑公布给大家,有什么问题可以通过E-mail:pcw-xb@vip.sina.com信箱与作者和编辑交流,同时也可向编辑提出你想看的专题,我们会及时与你沟通联系。
本专题作者:高飞(真名:方汗):经过几个通宵的煎熬,最困难的难关终于挺过来了。做这期专题对我来说是一次磨砺,对写作又有一个新的认识。用编辑的话来说,只有站在读者的角度,才能写出读者爱看的文章来。今后我将更加努力为大家奉上最好的文章。
本专题策划编辑:BOBO:反复推敲,是编辑们的痛苦,也是编辑们的最大的乐趣。如本周的《网络话费大比拼》选题,经过小组会议讨论通过后,编辑和作者经历N次商议和修改,最后才能确定。这当中所有的努力都是为一个目标:做读者最喜爱、最好看的专题。
星河:用“没有最好,只有更好”来形容编辑制作选题的心态可谓非常恰当。无论前期准备得多么充分,选题的修改工作都将持续至胶片出来。这期间,一个更好的灵感闪现就可能导致编辑重新调整而大改稿件,力求让选题更完善。当变成白纸黑字时,编辑方会松一口气,但紧接着又会忐忑地等待读者大人的“验收”。
明明白白网络电话
网络电话又称为VoIP电话,VoIP(Voice over Internet Protocol)是一种利用互联网将语音数据包打包压缩并通过IP网络传输到目的地的一种语音传输技术。可以实现PC-Phone(电脑-电话)、PC-PC(电脑-电脑)的通话。目前,网络电话以IP电话为主,并可以实现多种增值业务。具有话费低廉、技术成熟、拨打便捷,目前成熟的软件通话效果和普通电话基本相同。
早在上个世纪90年代中期,网络电话(VoIP)就已经出现,以色列的VocalTec公司于1995年就推出了一款名为Internet Phone的软件,从此拉开了网络电话的序幕。一开始网络电话仅仅限于PC-PC之间的通话,之后发展到可以通过互联网来拨打普通的电话,即PC-Phone。如今,通过网络电话不仅可以拨打国内长途电话,还可以拨打国际长途电话。近两年,随着宽带网络用户的迅速增加,加上低廉的甚至免费的通话资费,让网络电话重新火爆起来。
现在网络流行的网络电话软件非常多,本期我们精选8款最热门的软件,对它们的特点和下载地址,我们用一个表格来供大家参考。

省话费到底怎么省
在还没有掌握网络电话的使用之前,我们先对收费价格、通话质量、优惠政策以及付费方式来一个详细比较。有比较才有说服力!
比价格
不同的网络电话的资费标准、通话质量以及支付方式是不同的,下面我们选取了“蜜话通”(Sayhi)、8751网络电话、通聊网络电话、ReVIP网络电话、Net2Phone、Grid-Talk网络电话、TelTel以及回拨卡进行了与传统电话的对比测试。

国内长途话费比较
为了获得客观的数据,我们以外地拨打5分钟北京国内长途电话(座机)为例,选择了晚上19点~20点这个网络繁忙时段进行拨打,笔者使用的是2Mbps的ADSL宽带。目前,中国电信的国内长途电话一般按照每6秒钟0.07元标准计费(已建成本地网的地区长途电话计费点原则上以地区级政府所在地为准,未建成本地网的地区长途电话计费点按原规定不变,长途电话的计费距离按两计费点之间空间直线距离量定),IP电话为0.30元/分钟。而中国移动“全球通”直接拨打资费为:基本通话费+长途通话费0.07元/6秒,一分钟资费合计为0.40元+0.70元=1.10元;17951直拨资费为:基本通话费+IP长途费0.30元/分钟,这样一分钟资费合计0.40元+0.30元=0.70元。
如果使用网上免费或共享的网络电话软件,国内长途话费要便宜很多,比如一般的网络电话资费都可以达到0.15元/分钟。下面我们就来看看几种流行的网络电话收费比较。
注:美元对人民币的汇价以2005年9月30日的中间价为准,100美元=809.3元人民币。
比通话质量
现在的网络电话的通话质量可以说一点不亚于传统电话,甚至更清晰。在测试中除了中国电信和中国网通的固定电话外,其他的都是通过网络来拨打电话。比如我们这里主要介绍的就是PC-Phone的网络电话,用户使用网络软件拨打后接入网关服务器,用户的语音数据会通过网关进入IP网络,最后进入传统的PSTN网络。这样,网络电话通话的质量直接受到所使用网络和服务器的影响。

国际长途话费比较
以上是对国内价格的测试,在打国际长途方面,网络电话更具有优势。目前,我国拨打港澳台、美国、加拿大以及其他国家和地区的电话资费还是比较高的,以中国电信为例,拨打港澳台的电话按照0.20元/6秒钟计费,这样每分钟的话费需要2.00元;而使用其IP业务,每分钟仅需要1.50元,这样每分钟就可以节约0.50元。而使用网络电话拨打国际长途,最便宜的Grid-Talk网络电话卡拨打到香港、台湾地区的国际长途仅仅0.20元/分钟。通过TelTel软件甚至可以享受免费的“午餐”。

比优惠
在资费优惠方面,电信长途电话国内长途在每日的00:00~07:00(不分工作日和节假日)实行优惠,优惠幅度6折,具体费率为0.04元/6秒(新疆、西藏执行时间向后顺延2小时)。网络电话软件在这方面更加优惠。由于网络电话软件的不同,对资费优惠的政策也就不同,下面我们对以上几款网络软件进行比较(其中TelTel没有资费优惠,不在其列)。

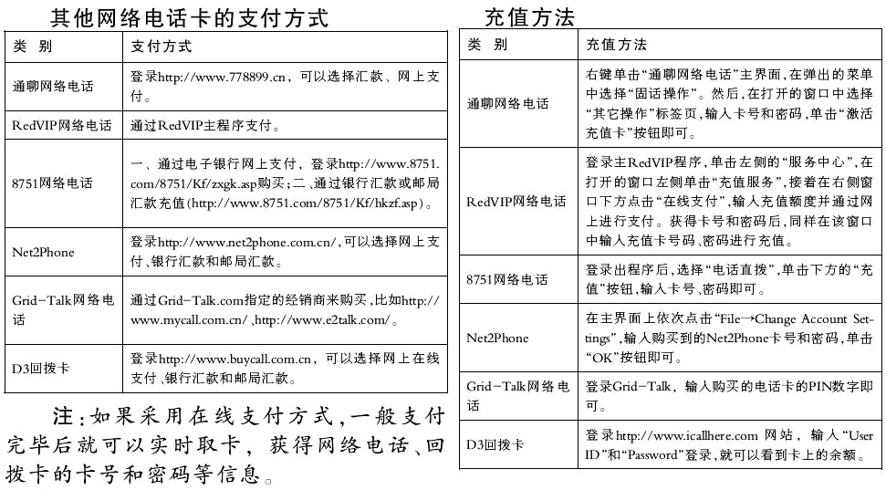
比支付方式
现在电话费用的支付方式多种多样,网络支付、银行支付都非常方便。网络电话软件的费用支付方式也非常的方便,在上面提到的网络电话中,要使用它们一般是通过购买网络电话卡的方式获取卡号、密码,然后通过网络电话软件进行充值。
充值方法:
比如以“蜜话通”为例,首先登录http://sayhi.letone.net/gouka/gou ka1.asp,选择相应面值的卡,比如“10乐币卡”,点击“购买”。
接着,在打开的页面中选择支付的方式。“蜜话通”目前可以在线支付、汇款邮购和到经销商处购买,这里选择“在线支付”。填写数量、E-mail地址后,单击“提交订单”。然后,通过网上银行支付。支付完毕后,就可以显示一个包括卡号和密码的页面,注意记录下来。
购买网络电话卡后,运行“蜜话通”,在主界面中单击“菜单”按钮。然后在快捷菜单中单击“购卡充值”,在弹出的充值界面中输入卡号和密码,单击“储值”按钮来完成充值。
注:如果采用在线支付方式,一般支付完毕后就可以实时取卡,获得网络电话、回拨卡的卡号和密码等信息。

手把手教你使用网络电话
目前市场上的大部分网络软件的使用、设置都比较方便;只要有一台能上网的电脑,安装一款耳麦就可以轻松搭建网络电话环境。下面我们将介绍如何搭建网络电话环境,如何设置、使用网络电话软件,在家里随时能享受网络电话带来的便捷与实惠。
网络电话环境轻松搭建
要实现PC-Phone,除了可以上网的电脑之外,只要准备一款耳麦(或者耳机+麦克风)即可。另外,为了保证网络通话的顺利进行,声卡最好是全双工(目前绝大部分独立、板载声卡都支持全双工)。
耳麦的选购
耳麦就是集中了耳机和麦克风的产品,目前,市场上可供选择的耳麦产品种类非常多,有低端适合在网吧使用的产品,也有中高端适合玩游戏、欣赏电影、听音乐的产品。那么用于网络电话,该选择什么样的耳麦呢?下面我们也给大家介绍一点经验吧!
耳麦的品牌比较繁多,有国产的佳禾、硕美科等品牌,也有国外的飞利浦、创新、索尼、Sennheiser(森海塞尔)等品牌。对于普通的用户来说,为了使用网络电话,选择一款国产的耳麦即可,不要过分追求国外品牌的产品。
在价格方面,低端和中高端的差距比较大,普通的耳麦十几元、二十几元就可以买到,中高端的价格从数百元到千元、甚至数千元不等。其实,为了使用网络电话,一款几十元的耳麦就已经很不错了。
耳麦的设置、使用
下面以Windows XP为例,介绍耳麦的设置和使用方法。
第一步,将耳麦的麦克风插头和电脑声卡的麦克风专用插口(MIC)连接,将耳麦的耳机插头和声卡的LINE OUT插口连接。
第二步,双击Windows任务栏上的音量图标,默认情况下打开“播放控制”对话框,找到“麦克风”栏,勾选“静音”,这样通过麦克风发出的声音不会直接从声卡发出而是发送到对方的计算机中,也就是自己听不到自己通过麦克风发出的声音了。在拨打网络电话的时候,如果要调节耳机的音量,同样可以在该对话框中“播放控制”或“波形”项目中调节。
注:如果在打开的“播放控制”对话框找不到“麦克风”栏,可以在该对话框中依次单击“选项→属性”,在打开的属性窗口中,在“调节音量”区域选择“播放”,在“显示下列音量控制”区域勾选“麦克风”项,单击“确定”按钮即可。
此外,不同的声卡、不同的系统,出现的项目可能不同,比如有些操作系统显示“麦克风”为“Microphone”。另外,如果还有“SW同步”(SW Synth)和“3D音效”(3D Depth)项,全部勾选“静音”。
第三步,在“播放控制”对话框中依次单击“选项→属性”,在打开的属性窗口中,在“调节音量”区域选择“录音”,在“显示下列音量控制”区域勾选“麦克风”项(图1),单击“确定”按钮。

第四步,将出现“录音控制”对话框,将“麦克风”栏下面的“选择”打上钩(图2),并适当调整音量,不要太大,适中即可。在拨打网络电话的时候,可以在该窗口中随时调节麦克风的音量。

这样耳麦就安装、设置完成了,下面就可以拨打网络电话了。
网络电话设备的选择与使用
除了通过PC、结合耳麦等设备拨打网络电话以外,市场上还出现了多种网络电话硬件设备,比如USB网络电话手柄、宽带网络电话机、USB录音电话盒等。
通过USB网络电话手柄可以和电脑一起使用,代替耳麦和声卡,通过USB接口和电脑连接,配合Grid-Talk、Voxbar、铁通EP等网络电话卡使用,使用方法和普通的电话机相同(图3)。

将宽带网络电话机用网线直接连接到ADSL Modem或宽带网络设备上(比如HUB、交换机、路由器),不用和电脑连接,然后配合Grid-Talk、Voxbar、铁通EP等网络电话卡,就可以拨打国内和国际长途电话。其操作方法和普通的电话机一样。
网络电话软件轻松上手
要让网络电话软件能拨打国内、国际长途电话,使用方法很简单:下面我们将对RedVIP网络电话的使用方法作详细地介绍,其他软件的使用方法可以以此为参考。
RedVIP网络电话采用的是VIP网络通信工具,支持语音、视频、短信、文字等多种形式的通信方式,可以拨打国内任何地方的固定电话、手机和小灵通,还可以拨打国际长途,支持呼叫转移、短信发送、短信通知等功能。非常适合于国内用户拨打国内长途电话。
第一步,下载、安装软件
登录http://www.redvip.net/product.htm,在页面的“下载与安装”区域下载RedVIP网络电话软件,具体的下载链接为:http://update.redvip.net/RedVIP.msi。
注:因为RedVIP网络电话软件采用微软.NET架构设计,所以事先不知道是否安装微软.NET Framework,可以直接下载http://update.redvip.net/RedVIP.exe,下载后执行Setup.exe进行安装。
第二步,注册VIP号码
安装完成后,运行主程序,在打开的登录窗口中单击“注册VIP号码”按钮,在打开的注册窗口中输入用户昵称、密码、电子邮箱、手机号码(用于接收验证码)等信息(图1),然后一步一步完成注册。

第三步,设置软件
完成注册后,可以获得一个VIP号码,使用该号码和设置的密码登录。默认情况下,软件是无须进行设置就可以拨打网络电话的(前提是账户有余额,充值的方法在前面已经介绍过了,这里不再赘述)。
不过要设置RedVIP网络电话的其他功能,比如呼叫转移等,可以在RedVIP主界面左侧单击“服务中心”,在打开的窗口中选择“电话设置”标签页;接着在左侧单击“呼叫转移”项,输入呼叫转移号码,注意要包括国家代码和区号,比如861034567890(图2)。

这样,如果你注册的RedVIP号码不在线,可以通过设置呼叫转移将来电转移到所设置的号码上,可以是普通座机或手机。
此外,还可以设置短信通知功能,有兴趣的朋友可以自己尝试。
第四步,拨打电话
使用注册的VIP号码和密码登录,如果你的账户中有余额,即可在主界面中通过小键盘键入拨打的座机、手机号码,比如01083543738(图3),单击“拨号”按钮来拨打电话。通话完毕,单击右侧的“挂断”按钮即可。

注:如果拨打手机号码,需要在手机号码前加0;如果拨打国际固定电话,拨打规则为:00+国家代码+区号+电话号码,比如0019734383111,其中1表示美国的国家代码,973表示城市区号,4383111表示电话号码。
第五步,查看账户余额、通话明细
如果要查看当前账户中的余额,可以在主窗口左侧单击“我的账户”按钮,在打开的窗口中会显示账户的余额、支付方式、拨打权限、用户名称等信息。
同样是在“我的账户”窗口中,选择“话务信息”标签页,选择查看的月份,单击“查询”按钮即可看到你的通话明细记录。
注:不同的网络电话所采用的拨打规则不同,比如同样是从外地拨打国内北京的长途电话,使用“蜜话通”、8751网络电话、RedVIP、通聊网络电话等国产网络电话软件只须拨010+电话号码即可,跟使用普通的电话一样。如果使用的是Net2Phone、Grid-Talk、国外回拨卡、TelTel等国外网络电话软件,须要加拨国家代码,比如861012345678(86是中国的国家代码、10是北京区号、12345678是电话号码)。其中,Grid-Talk还须要在国家代码前加00。
玩转网络电话我有诀窍
网络电话的使用很容易就能学会,但要用好,这当中可有很多的诀窍。而且根据软件的不同,方法也不一样,下面我们就教大家一些使用过程中的实用的技巧。
轻松解决“蜜话通”两个小问题
更改捆绑电话
在填写注册信息的时候,在“电话号码”栏中就要求你填写电话号码,如果填写就表示捆绑了该号码。这样,你的“蜜话通”好友只要拨打你的“蜜话通”号码就可以接通你捆绑的电话。如果要更改该号码,可以在“蜜话通”主界面上单击“菜单”按钮,然后选择“个人设置”,在“注册电话”区域更改即可。
拨打分机号码
使用“蜜话通”拨打带有分机号码的电话与普通电话号码的拨打方式是不同的,在“蜜话通”中要拨打分机号码,首先在主界面单击“拨打电话”按钮,接着在号码栏中输入要拨打的电话,当接通后,通过“拨打电话”界面上的数字键盘来输入分机号码。注意,这个时候通过电脑键盘是无法输入数字的。
使用8751网络电话的三个小窍门
1.获得更多话费
除了充值外,我们还可以通过向朋友推荐8751获得积分,相应的积分可以兑换成一定数额的话费,比如100点积分=1元话费,你推荐的朋友越多,你的积分就越多。推荐的朋友只要在注册的时候,在“推荐人”一栏中输入你的ID号就可以获得积分。
2.拨打电话没有声音
在使用8751网络电话软件拨打电话的时候,如果出现没有声音的情况,可能是缺少音频编码程序,这个时候可以尝试安装微软的Netmeeting。
3.减少回音有高招
在进行网络通话的时候,如果出现回音的情况,可以让对方调小音箱的音量,或者尝试重新设置麦克风。
两招搞定Net2Phone的两个缺陷
减少拨打800电话次数
我们知道,在我国拨打800电话是免费的。不过,通过Net2Phone拨打美国的800电话是收费的,费率为0.029美元/分钟。所以,使用Net2Phone的用户尽量少拨打美国的800电话。
新账号时效性规则
购买的Net2Phone卡新账号必须在12个月内开启使用,否则将自动关闭;已经开启的使用过的账号,在最后一次使用之后的180天如果没有使用,过了180天账号将自动关闭;遇到这些情况的时候,可以联系代理商来解决。如果在账号关闭后的180天仍然没有激活,那么该账号将永久失效。
RedVIP对134手机的拨打和呼叫转移设置
拨打134手机
拨打134手机与其他座机、手机、小灵通号码不同,对于普通的手机号码,只要在手机号码前加0即可拨打,比如013912345678。而134手机,需要添加区号进行拨打,比如02513412345678。
设置短信通知
如果你注册的RedVIP号码不在线,除了可以通过设置呼叫转移将来电转移到所设置的普通座机和手机上,还可以指定某个手机来接收短信通知。在RedVIP主界面左侧单击“服务中心”,在打开的窗口中选择“电话设置”标签页;接着在左侧单击“短信通知”项,输入手机号码,比如13912345678,还可以选择不同的情况来短信通知,比如不在线、占线或无人接听。要取消该服务,将手机号码设为空即可。
注:每条信息收费为0.1元人民币。
提高TelTel拨打成功率
如今,随着TelTel用户人数的增加,特别是在繁忙的时段,拨号成功的概率越来越小。默认情况下,在TelTel主界面中通过不断地输入电话号码、拨号、挂断是很难接通的。我们可以借助于TelTel拨号器来自动进行拨号,比如“豪迪TelTel拨号器”,这里选择的是0.8.3 V4.1版本,经试用可以用于TelTel 0.8.4.5的拨号。首先,运行并登录TelTel,然后运行豪迪TelTel拨号器,输入电话号码,单击“拨号”按钮开始进行自动拨号。只要有耐心,很快就可以拨通。
注:“豪迪TelTel拨号器0.8.3 V4.1”的下载地址为:http://www.skycn.com/soft/612.html。
专题制作花絮:
高飞:当接到BOBO给我这个专题的任务后,首先我考虑的是如何教大家使用这些软件,所以一开始对每个软件的使用都写得很多。第一次写完后,编辑给的意见比正文还多,直看得眼前一阵星星在闪烁……后来经过多次与编辑的沟通,逐渐掌握了编辑对专题的理解思路,虽经历了N个通宵,但觉得非常值。
在这个专题中,最困难的是对每个软件都要去安装和注册,还要买各种各样的卡如Net2Phone、Grid-Talk、蜜话通、通聊等。一切都准备妥当后,最后还需要一一去测试、实验。在测试的过程中,发现现在的网络软件非常好用,比当初想象的要好得多,这使得我更加坚定做好这个专题的决心。
BOBO:因为是做网络聊天软件的专题,所以这次与作者的交流我也使用了网络聊天软件。由于网络软件的话费非常的便宜,在修改的过程中,想到一个点,马上就拿起电话给高飞拨过去了。有时上个要求还在修改过程中,另一个修改的地方又来了。这种无休止的折磨,温柔的高飞终于受不了了,哭诉着说:“老大,我已经快一天没喝水了,5555……” 啊!
星河:讨论提纲的过程是快乐的,大家纷纷献策,其中也不乏幽默之举,甚至出现了“最省话费的方式就是不打电话”的观点……正是在这种轻松的氛围下,大家的灵感一个个闪现,最终确定了基本的提纲。落实选题的过程又是相对枯燥的,因为有太多需要验证和推敲的地方,正如BOBO所言,高飞也几乎被“折磨”得“崩溃”了。如今我们终于完成了这份“试卷”,能否过关就看读者大人的打分了……