光电鼠标“升级”记
硬件周刊
日前,笔者在网上邮购了一款型号为MO42KO的惠普工包鼠标,虽说40元出头的价格挺实惠,但400dpi分辨率确实低了点,移动时感觉比双飞燕机械鼠标还要慢。
电路分析
拆开鼠标外壳后查看电路板,发现该鼠标采用了中国台湾东贝光电U2051 芯片+GL603USB-A-XP2P USB接口芯片的双芯片设计方式,按键采用C77机械继电器。可能因为是工包产品的缘故,电路板上有不少空焊点。
与目前大多数中高档鼠标所采用的安捷伦A2051芯片相比,U2051和A2051在型号上仅开头的字母不同,那么它们之间有何联系呢?由于未能找到U2051的官方资料,笔者将电路板实物与安捷伦公司提供的DATASHEET文件逐一对照,发现U2051的引脚数及外围元件与A2051完全相同,不用任何修改就可以直接替换。
我记得曾在一篇文章中谈到U2051是安捷伦A2051的OEM型号(二者参数完全相同),加上鼠标底部光学传感器上的安捷伦特有的太阳图形LOGO,可以确定U2051就是A2051的OEM产品。
改造过程
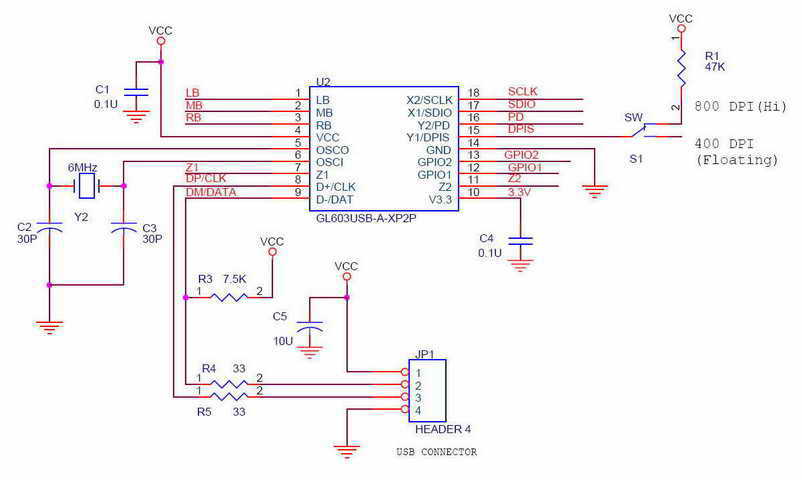
但是为什么A2051的分辨率最高可达800dpi(默认为400dpi),而我的这只惠普工包鼠标却只有400dpi的分辨率。 从GL603USB-A-XP2P芯片的相关资料得知,此芯片为配合A2051专门设计了400dpi和800dpi两种模式选择,即当GL603USB-A-XP2P的第15脚接+5V时(通过连接阻值为47kΩ的电阻),鼠标的分辨率为800dpi;而第15脚悬空时,分辨率为400dpi(图1)。
用万用表测量电路板上GL603USB-A-XP2P的第15脚,发现它并未和+5V连接,而是悬空的!看来鼠标“跑不快”的原因在于出厂时的默认设置。根据资料,GL603USB-A-XP2P的第4脚为芯片供电端,接+5V。按图2所示在电路板背面第4脚与第15脚之间焊上一只47kΩ电阻。
开机再试,鼠标灵敏度果然大增。
后记
在电脑配件产品中,类似的现象非常多,只要我们能充分发挥DIY的精神,努力“挖潜”,就能取得意想不到的收获。

