喷墨打印机常见故障排除(三)
整机外设
上期我们为大家介绍了喷墨打印机在打印时常常出现的故障以及解决方法。本周我们给大家介绍打印乱码、打印字符变形等故障的排除方法。
1.打印内容乱码
打印机能打印,但不管是图像还是文字,在打印出来后都是一些我们不认识的字码。数据线插头与接口接触不良是造成该故障的主要原因,遇到此故障时应先检查数据线的两端插头是否有接触不良或数据线有断线的地方,然后再查找其他的原因。
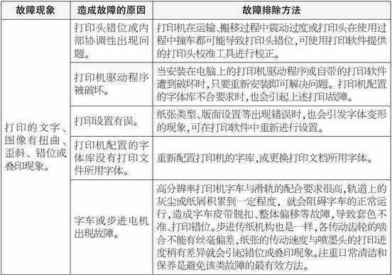
2.打印字体、图像变形
下面我们讲一下打印出的文字或图像有扭曲、歪斜、错位等故障的排除。导致上述故障现象的主要原因多是打印头错位、打印字车走位不正常或是带动打印字车的步进电机有故障造成,当然也有软件及设置上的问题。其中,尤其以字车导轨脏污而导致此故障的原因最多,所以大家在遇到这个故障时应先擦拭一下字车导轨并加点润滑油试一试。

