品牌机售后服务收费横向大比拼
整机外设
编者按
完善的售后服务是用户选择品牌电脑时要考虑的重点,特别对于那些初次接触电脑的用户来说。在价格与配置基本相同的情况下,该选择哪一款品牌机呢?当然是选择质量和售后服务好的那一款。在一年一度的315消费者权益日来临之际,我们组织了下面的品牌电脑厂商收费服务项目以及价格介绍的专题,希望对大家有所帮助。
不能不了解的收费服务
品牌电脑保修规则一般按照国家质检总局联合信息产业部以及国家工商行政管理局等有关部委共同签发、于2002年9月1日起开始实行的《微型计算机商品修理更换退货责任规定》来制定,品牌电脑厂商承诺一定期限内的免费保修、保换以及上门服务项目。
可是所遇到的问题不在保修条款中该怎么办?当电脑超过免费保修期限遇到问题又该怎么办呢?对于这种情况,各大品牌电脑厂商都相应提供了较为完善的保修期以外的维修服务(即保外维修)以及不属于保修条款规定范围内的服务,这些服务一般都是收费的。
实际上,很多朋友的品牌电脑遇到问题需要进行维修时,面对各个维修机构收取的这费用那费用,往往不知所措,更不知道哪些费用应该收取,哪些费用属于保修期间内的不合理收费。因此对于即将购买品牌电脑的朋友以及正在使用品牌电脑的朋友来说,了解一些品牌电脑的售后服务收费价格以及限制条款是非常必要的。
不同厂商收费服务概览
在介绍品牌电脑厂商的售后服务收费之前,大家应该明确什么是“免费服务”以及“收费服务”。所谓的“免费服务”是指品牌机厂商在三包期内对电脑产品进行的免费维修,如更换配件、安装操作系统、解决故障等。而“收费服务”是指由品牌机厂商服务机构或者指定的专业维修机构,对那些已经超过保修期的产品进行的有偿服务。有的品牌机厂商根据客户的特殊需要,提供保修期内的有偿升级服务,比如升级内存、硬盘、显示器等,这些也属于收费服务之列,这类服务也被叫做增值服务。
由于国内品牌电脑市场状况比较复杂,既有国内、国际知名品牌,也有一些地方小品牌,它们各自制定的收费制度也千差万别,因此我们选取了一些具有代表意义的品牌机厂商收费服务项目作为考察介绍的重点(考察资料主要来自厂商网站上现有的服务支持网页以及厂商特约维修站,其他一些资料通过部分厂商的服务电话以及E-mail获得)。
1.Acer
服务支持网址:http://www.acer.com.cn/service/index.asp?a=s21
售后服务联系电话:010-68472323
收费服务内容:Acer除正常“三包”范围内的免费服务外,还对其所售产品提供三包期外及三包范围外的有偿售后服务,这些内容包括硬件、软件等全方位的服务。在服务机构方面,Acer提供了定点售后服务部门、特约售后服务部门的电话咨询服务、客户送机上门维修服务以及维修人员上门维修服务等多种方式。对于客户送机上门的维修情况,只收取相应的维修费和备件费,对于维修人员上门服务的情况,则根据情况加收一定的交通费和上门费。
Acer有偿服务收费大概如下:有偿服务费=维修人工费+测试费+备件材料费。如果仅调试(不打开机器)即维修完毕则为:有偿服务费=测试费。
点评:和大多数品牌机售后服务一样,我们在Acer的售后服务书上没有见到上述收费标准。同时Acer的销售部门以及售后部门也无法提供经由Acer认证或授权的文本收费标准,对于最终用户来说,这些收费价格及标准仅仅来源于服务人员的口头叙述。但在我们询问中,相关部门表示这些资料应该是Acer的全国统一标准。在收费标准方面,Acer的收费价格应该在我们所访问品牌中处于中等水平。而售后服务人员在我们提出免收上门费用的时候也答应可以给予相应折扣。
在笔记本电脑维修方面Acer还特别设立了两小时快速完修服务,承诺在1年保修期内的笔记本电脑,只要送到Acer专门售后服务点,将保证在两小时内修好,如因客观原因没能修好,Acer将提供另外一台笔记本电脑以保证用户的重要工作不因维修而停滞。
Acer维护费用相对低廉,能够在电话咨询中解决问题,不开机调试即可完成的维修只收取20元测试费。上门服务费用相对低廉,并且根据地域不同有相应折扣。走访的两个售后服务维修站均未找到书面的有偿服务收费标准,但是所报价格一致,应该是“统一标准”,但是容易给人信口开价的感觉。备件价格及收费不够明晰,容易给最终用户造成迷惑。对于颇有名气的Acer品牌电脑来说,无800咨询电话这点也让人惊讶。
2.长城电脑
服务支持网址: http://www.greatwall.com.cn/services/1.htm
售后服务联系电话:800-8100285
收费服务内容:长城电脑制定了“特殊维修费标准”,其中包括:上门服务委托费、特殊服务委托费、批量服务委托费等。
批量服务费标准:(10台以下)
(1)硬件维修费: 50元/次。
(2)上门服务费:100元起按实际距离逐增。
(3)10台以上的批量维修费标准,在以上标准的基础下浮20%
普通用户最关心的还是当我们的计算机出现问题,而又处于保修期或保修范围之外时到底要拿出多少钱才能解决问题。
点评;表格罗列的费用和《售后服务手册》中我们看到的是一些有着很大弹性的收费标准,这给了我们普通消费者许多回旋的余地,可以让我们付出相对较少的维护费用。我们对两个地方的长城电脑代理销售、售后部门进行了随机造访,发现“三包”期外及保修范围外的普通用户也可以用很低的价格得到长城的有偿服务,有些服务甚至是“免费”的。当然如果要换部件的话,备件费用还是无法减免的。
3.戴尔(DELL)
服务支持网址:http://www1.ap.dell.com/content/topics/topic.aspx/ap/topics/services/zhcn/dimension?c=cn&l=zh&s=bsd
售后服务电话:800-8580888
收费服务内容:DELL作为国际著名的PC厂商,除了提供1年内下1工作日上门标准服务外,还向客户提供了可以升级的3年内下1工作日上门服务、台式机、工作站安装、个人备份与恢复服务、台式机CompleteCover(为用户提供各种意外损坏的免费维修和换件服务)服务以及24×7(每周7天,每天24小时)电话技术支持服务等,这些服务的收费价格一般按照客户的实际需求和戴尔业务代表进行商定。除了以上几种收费服务外,DELL还提供定制集成、工程师对工程师(E2E)、企业级高级支持等特色服务。在很多时候,DELL也将收费服务以较为优惠的价格捆绑在产品中,如在2004年3月,客户在购买DELL Precision工作站时,可以支付485元,选择DELL的3年24小时技术专线支持服务。
点评:DELL所提供的收费服务种类齐全,不仅涉及电脑自身软、硬件的维修,而且客户可以根据自己的需求定制服务,有特殊需求的企业可以选择企业级高级支持服务,这充分反映了DELL已经将服务作为一种产品来对待,客户当然也必须为选择的服务支付一定的费用。DELL公司对每一项服务的内容、目的、种类都做了比较明确的阐述,这样可以保证用户能够合理地、有效地选择自己所需要的售后服务项目。对于绝大部分的DELL家用、商用电脑,用户没有特殊的要求,DELL都会提供出售后1年内下1工作日上门服务。而对于DELL电脑的原厂部件升级等增值方案,DELL官方网站上也有众多方案可供选择。至于保修范围以外的特殊服务,往往需要用户和DELL进行相应的协商共同解决,此类服务并没有明确的报价表。
4.方正
服务支持网址:http://www.founderpc.com/service
售后服务电话:800-8101992
收费服务内容:方正电脑是国内品牌机中惟一采用国外品牌计算机产品常用 “工时制”收取有偿服务费的厂商。对于家用台式电脑的各类维修项目,方正均采取0.5~3小时的标准工时维修时间(每工时100元)来完成各种售后维修工作。而作为上门服务费收取的“地域费”标准从20公里内的50元/次至1000公里以上的1700元/次不等。
点评;方正的“全程服务”在回应速度、备件储备、故障处理上表现不错。但是服务价格相对较高,其服务收费是“时间就是金钱”的最好印证。方正电脑的有偿服务=所耗工时×100+上门服务费+备件材料费。通过计算我们可以得出用户如果想恢复随机软件就要花费最少50元最多200元的费用,而加装非厂商提供的软件花费多少,主要就取决于安装软件所耗用的时间了(不足0.5工时的按照最低起价0.5工时计算)。方正售后服务故障处理比较迅速,另外方正增值服务内容“服务卡”采用客户预先支付不同费用选择不同“服务套餐”的办法也有可借鉴之处。“工时制”收费价格高昂,且弹性较大,或多或少会让客户担心维修人员的效率(比如是否会故意拖延时间)。
5.惠普
服务支持网址:http://welcome.hp.com/country/cn/chi/support.html
售后服务联系电话:800-8100039
收费服务内容:作为世界知名PC厂商,惠普在中国提供了非常详尽的售后服务和增值服务。同时它在售后服务方面的管理和实施都与国外相差不大。中国惠普公司的客户须承担保修期外和保修范围之外所发生维护的一切费用,包括维修所用的备件费用、人工费用,如果客户要求上门服务,还须承担工程师现场维修的差旅费用,其备件费用以实际维修更换的备件价格为准。惠普的人工服务费用是按照工时计算的,每工时为100元,上门服务费以维修中心为起点,根据距离划分为不同区域制定价格。用户送修服务总价=工时费×标准工时+备件费;上门维修服务总价=工时费×标准工时+备件费+上门费。
点评:惠普公司作为老牌PC生产厂商,其台式机以稳定、简洁著称。保修期外维修的指导价也非常合理,仅仅包括工时费和上门费两部分。而惠普的指定/特约维修机构现在仅仅局限在省会以上大城市,比起方正的“全程服务”的机构要少了许多。这对于一些离维修机构较远的客户来说,选择惠普的维修服务将会耗费一笔不小的资金(据笔者了解:惠普今年将在国内选择100个中型城市设立由较高技术实力的科技公司组成的代理维修站。这无疑在上门费用上为客户节约了相应的费用开支)。惠普公司提供了几项维修期外的维修免费服务项目,如确认耗材性能、应用维护指导等。另外惠普公司还提供了一系列针对企业用户的专业收费服务,如企业级产品保修条款等。惠普服务快捷,服务种类详尽,技术支持水平较高。
6.IBM
服务支持网址:http://www-900.ibm.com/cn/services/service_pac/servicepac_list.shtml
售后服务联系电话:800-8101818
作为较早进入中国的国外PC厂商之一,IBM的售后服务网点遍及全国,其售后服务人员的技术水平也相对较高。相对一些国内厂商的售后服务水平来说,有着明显的优势。
收费服务内容:IBM 公司提供的ServicePac收费服务主要包括保修期内升级,保修期外合约服务,单机安装服务。服务形式分为:1.现场服务。正常工作时间内的现场服务是在星期一至星期五的早上9:00至17:00间(当地时间)提供,不包括公众假日;2.目标响应时间服务。在现场服务中提供4个小时的响应时间。3.ThinkPad 的现场维修服务等。其收费服务条款是按照不同的收费组合以及机型制定的。
备注:需要注意的是,由于IBM收费服务是按照不同的收费组合以及机型制定的。表中的收费组合“A+B+C”表示:A年备件免费+B年劳务免费+C客户送修。如“3+3+C”即为3年备件免费+3年劳务免费+客户送修;4h为4小时响应;5×9为5天9小时;7×24为7天24小时;NBD(Next Business Day)为第二个工作日响应。本地现场服务是指在 IBM 服务站所在城市的行政区划以内。
点评:IBM公司在台式机领域占有极其重要的地位,它所制定的收费服务方案非常完善,而且细分到不同的机型上,在收费服务的响应时间上,都作了非常精确的规定和解释,这对于遇到问题,急需帮助的客户来说是非常关键的。服务收费内容详尽,收费细分到具体机型,技术支持水平较高。
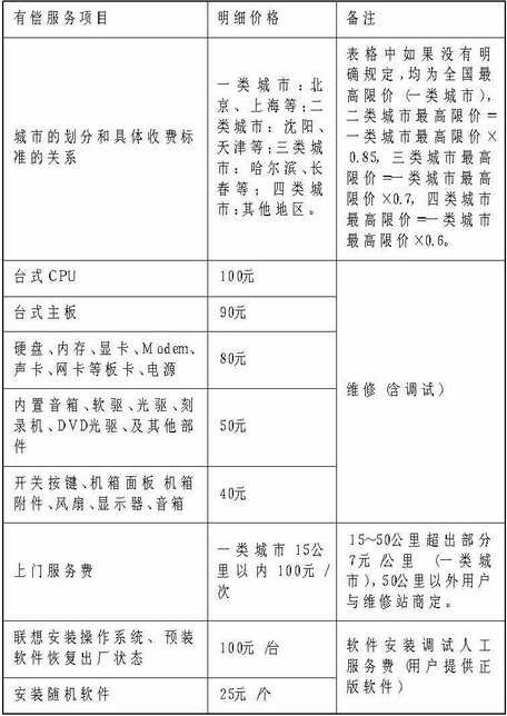
7.联想
服务支持网址:http://www.lenovo.com/Support/Channel
售后服务联系电话:800-8108888
收费服务内容:联想公司针对客户在产品《标准保修服务承诺》范围之外的服务需求,制定了《联想有偿服务收费标准》,具体项目包括:硬件维修、升级服务和软件调试安装服务。联想的有偿服务费由三部分构成,即:有偿服务费=人工服务费+上门服务费+备件材料费,其中的人工服务费指提供维修维护服务所发生的技术人工费用;上门服务费指提供现场服务所发生的往返交通费用及工程师的途中占用工时费用;配件材料费指更换备件、器件、维修耗材等物料费用。
点评:联想公司的服务网点众多,在一个规模不大的城市中也能找到相应服务机构,这大大缩短了用户等待维修的时间。它提供的维修范围涉及所有计算机配件,并在上门服务费用方面规定了最高限额。杀毒服务方面没有统一明确的价格标准,在制定收费标准时,价格参照各地的经济水平制定,显示了人性化服务的特点。联想电脑服务价格制定灵活且符合中国国情,技术服务网络完善,有偿服务价格表详细。只是作为国内家用PC的领军“人物”,各地维修站的技术支持水平有待进一步提高。
8.浪潮
服务支持网址:http://www.langchao.com/Support/Channel_Home/Default.shtml
售后服务联系电话:800-8600011
收费服务内容:浪潮是国内老牌服务器和工作站制造商,近年来也开始涉足家庭电脑和商用电脑等领域。浪潮电脑公司除提供了标准保修承诺以外,其他服务项目还包括了咨询服务、在线服务、有偿软件服务等。其中的有偿软件服务总价由检验费、服务费(送修或上门)两部分组成。
评论:浪潮电脑的有偿服务费=人工检验费+服务费(送修或上门)+备件材料费。根据操作系统及软件的不同收取不同的服务费用,软件收费的标准也是以软件的个数为单位制定的,对于想安装更多软件的用户来说也意味着要花更多的费用,不过,20元的办公软件安装费和10元的媒体工具软件安装费用较为合理。浪潮制定了详尽的软件维护服务收费,工具软件安装费用低廉。
9.七喜
服务支持网址:http://www.hedy.com.cn/hedy-service/hedy-service-fwcn-2.htm
售后服务电话:800-8309777
收费服务内容:七喜所提供的有偿服务,是针对客户电脑所出现的问题不符合其免费保修规定、国家三包条款的情况而制定的,收费服务条款非常简单。当用户需要获得有偿服务时,可与七喜的维修机构进行联系协商,维修时将收取一定的(不少于100元)材料成本费用和交通费用。
备注;此价格为七喜北京维修站价格。
点评:从七喜公司所制定的收费服务条款来看,有偿服务由上门服务费和故障维修费两部分组成,并针对具体服务项目进行了细化,具体收费标准可向当地服务站查询。当客户电脑出现问题时,自己将要支付的维修费用可以与当地的维修站进行协商。七喜快乐天使热线服务响应时间迅速,解决故障的速度相对较快。
10.实达
服务支持网址:http://www.icom.com.cn/khfw/fwzc.asp
售后服务联系电话:800-8100586
收费服务内容:实达公司对保修期以外的电脑产品实行硬件维修服务、软件恢复服务、上门维护服务、整机维护服务等收费服务,所收费用包括硬件维修费、材料费、软件维护收费、地域补偿费、整机维护安装收费等。
点评:从实达电脑的维修价格表来看,其硬件维修费除显示器外,价格均为50元,简单明了。但在维修Modem、网卡等低价硬件时,价格显得偏高。另外实达电脑提供的软件服务收费、整机硬件安装收费也均为50元,收费适中,消费者能够承受。另外,实达也对计算机的清洁维护和现场安装服务制定了收费标准。服务种类细分,服务费用“明码标价”。硬件维修费没有按照实际情况细分。
11.神舟
服务支持网址:http://www.hasee.com/service/guide.asp
售后服务联系电话:800-8307108
收费服务内容:和神舟产品整机销售实行的价格策略一样,神舟电脑的有偿服务也凸显了价格优势,软硬件维护维修费均用在40~50元。其他收费如:杀毒费用为50元,外郊县的上门费为20~30元,在整个电脑市场中的维修价格是较低的。
点评:神舟电脑有偿服务的突出特点是在BIOS升级以及软盘、硬盘的数据恢复上,乍一看价格不菲,但是对于特殊重要的文件来讲,这样的费用还是要比专业数据恢复的公司相对便宜不少。售后服务条款详细且价格低廉。是少数提供了BIOS升级和数据恢复等特色服务的厂商之一。
12.TCL
服务支持网址:http://www.tclinfo.com/5herald/index_1.asp
售后服务联系电话:800-8308365
收费服务内容:做家电起家的TCL在电脑的有偿服务上无疑借鉴了家电维修的经验,收费项目简单明了,涉及到电脑维修的方方面面,从软件到硬件,从维修到扩充升级都有详细的收费明细。
备注:二级维修在这里是指针对配件本身的维修,不涉及配件更换。
点评:TCL提供的BIOS升级服务等收费标准比较低廉,而BIOS升级对普通用户来说既神秘又颇具吸引力。此外内存容量扩充、加装硬盘等服务内容也是其特色之一。用户需要注意的是,在《TCL家用台式电脑保修条例》中,上门服务费视客户所在地与TCL电脑认证维修机构之间的距离来定,收取相应金额的地域补偿费(即交通增加费用)。
13.清华同方
服务支持网址:http://www.thtfpc.com
售后服务联系电话:800-8105546
收费服务内容:清华同方的有偿服务内容包括“软件咨询服务”、“保修期内上门服务”以及“保修期外硬件服务”三项内容。
备注:L为客户所在地与清华同方服务机构之间的距离
点评:清华同方制定了详细的保修期外的有偿服务收费细则,整体服务体系较为完善。在有偿服务的收费方面对一般家庭显得适中。
14.新蓝
服务支持网址:http://www.xinlan.com.cn/service/ser_policy.asp
售后服务联系电话:0755-27382644
收费服务内容:新蓝电脑公司提供的收费服务,仅仅是指当用户遇到随机软件出现问题时对用户提供的有偿恢复服务,收费由上门交通往返费和基本调试费组成。
点评:新蓝电脑的收费服务与其他一些新兴品牌基本相似,有偿服务标准较为简略,没有对操作系统以及硬件维修细则作出明确说明。当客户遇到不属于保修条款中的硬件故障或者其他方面的问题时,具体服务收费可以与当地新蓝电脑维修站协商。电话调查中我们发现新蓝电脑售后服务收费适中,服务响应较及时。
横向对比
我们根据以上品牌电脑公司的有偿收费资料,针对其相同或具有较大差异的收费项目做了一下比较,如:维修CPU人工费,维修主板人工费、上门服务最短距离收费等(见总表)。(注:IBM采用服务组合收费的方式,DELL详细的有偿服务价格需要用户与厂商协调,无法单独比较某个项目)。
大部分国内和国际知名品牌电脑厂商的售后服务收费标准都制定得比较完善。在服务类型、项目上能够基本满足用户的需要,涉及到硬件维修、软件维修以及上门服务等各个方面。一些新进入电脑制造领域的厂商,由于销售、服务网络不健全,在售后服务方面缺乏足够的经验,它们制定的收费服务条款也非常简略,让客户无法知道如何获得服务以及针对某个类型的故障维修要支付多少费用。
由于不同品牌电脑厂商收费观念不同,在制定收费服务范围以及具体价格上有较大的区别,特别是在国内品牌与国际品牌、国内老品牌与国内新品牌之间差异非常明显,如维修CPU人工费有的厂商只收50元,而有的则在100元左右;软件安装费、调试费、人工费也存在从20元到100元左右的差异。
作为一些新兴品牌,为了最大程度地扩大市场占有率,收费服务价格制定比较低廉,充分发挥了其成本低、操作灵活的优势。形成巨大反差的是:个别品牌公司对市区内的用户采取免费上门服务的态度,多数品牌公司则不同程度地收取了包括市区在内的上门服务费,其中少数品牌公司的上门费用,如果距售后维修部门远的话,仅上门服务费就数百甚至千元以上,这对于那些离维修部门较远的用户来说,十分不便。
从这次调查结果中,我们可以看出:
1.作为很多家庭用户需要的保修期外的有偿服务,在收费标准方面还很模糊,一些价格只是标明一定的区间,没有明确标价,这使得客户在维修电脑时,不能够准确了解真正的价格情况,也导致一些品牌电脑维修中心以及代理维修机构收费混乱。对于客户来说“明明白白消费”与“明明白白享受有偿服务”一样重要。因此在统一市场规范、结合不同城市的经济水平制定统一收费标准方面还有许多值得改进的地方。
2.部分厂商没有向客户提供更换配件的具体价格,这可能与硬件价格波动幅度有较大关系,另一方面,也和计算机产品折旧速度很快有关。笔者认为“三包”期外的配件价格,厂商完全可以按照市场的相关折旧率制定出一个比较确切的价格范围。这些内容对于厂商渠道来讲不是一个难解决的问题,做好这个环节无疑对厂商的品牌服务形象是一个很好的宣传。
3.一些厂商在有偿服务的标准里确定了客户可以选用自购配件以及正版软件作为自己品牌电脑中的部件来使用,表现出“海纳百川有容乃大”的气魄,值得借鉴学习。毕竟“三包”期外的品牌机,厂商自己不去处理,客户也会找到其他维修机构处理。姿态高一点,带来的不仅仅是眼前的利益。
从另外一方面看,收费服务已经不仅仅是作为产品超过“三包期”的补充而存在,而是作为一种增值服务引起越来越多厂商的注意,这在国际品牌厂商的收费服务方面表现得非常明显,如IBM、惠普等公司,客户均可以支付一定的费用,购买一定组合收费的服务,这也是收费服务的发展趋势。
后记:虽然,我们通过多种渠道拿到了这些品牌的统一“收费服务标准”,但在实际调查中我们也发现:众多的国内品牌整机的特约及指定维修站、维修中心,在有偿售后服务的收费标准上执行了一种远远低于"统一标准"的收费方式,即:人工费的收取是能收就收,能在规定的范围收多少就收多少,而上门费一般按照实际发生的交通费用收取。这样"有偿服务"的目的也很简单,增加知名度和良好的口碑,以争取更多的新客户和市场份额。对于销售和维修一体的商家,这种表现尤其突出。虽然国内品牌“有偿售后服务”还依然处在起步阶段,还没有像国外品牌那样有板有眼。但这些国产品牌已经开始从单纯的销售到售后服务再到有偿服务的方向发展,未来的售后服务收费制度,将会越来越细,越来越人性化。














