显示器电源修复记
整机外设
显示器使用日久,其中的电源,行、场电路等高压、高温、大电流的地方就成了故障高发区。前几天,笔者就碰到了一个和电源有关的显示器故障。该显示器为一台网吧用的杂牌17英寸显示器,因不明原因导致电源部分发生严重烧坏,其中电源开关管K2141和脉宽调制块KA3842均已爆裂。另外,编号为R520、R521、R534的电阻烧黑变形,交流电源输入端所串接的热敏限流电阻也已裂开。
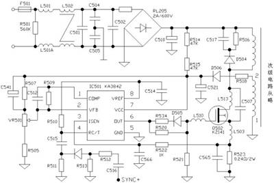
故障分析:为便于分析,笔者首先测绘出了电源部分的主要电路图,如下图所示。
从故障现象来看,估计是电源电路发生了严重短路所致。为避免盲目通电造成更大的损坏,笔者首先将所有的受损元件一一换下,其中的R520、R521、R534由于受损严重(图中框出部分),色环已无法分辨,根据经验将R520、R521分别取值为47Ω和10kΩ,并将R534用一导线连通代替。用万用表测试交流电输入端的电阻为560kΩ左右,基本无短路现象,便试着进行通电试验,没想到再次发生严重短路,不但将保险管烧断,还导致两只高压整流二极管短路。
为安全起见,将电源部分的所有元件一一进行实测,并与标称值比较,终于发现电阻R522按其色环计算出的阻值应为1kΩ,但实测阻值却达到了85kΩ。
正常情况下,电路起振并有稳定电压输出以后,电路将从取样电阻R523处将流过开关管的电流转换为电压并通过R522送至KA3842的过流保护端第3脚。如果开关管工作电流过高,使KA3842的3脚电压超过了1V,其6脚将停止输出脉冲以保护开关管。
现在,由于R522阻值严重变大,一旦开关管因某种原因而处于电流过载状态,馈送回KA3842的3脚电压势必仍然很低,从而无法控制KA3842对开关管进行保护,最终导致开关管损坏。比如G、D极间断路,这样一来,三只电阻以及脉宽调制块的损坏也就不难理解了。
分析到这里,处理的方法就比较简单了,换下包括R522在内的所有损坏变质元件,再次给整机加电,这次终于没有发生短路现象,但显示器还是不能得电工作。再次进行在线测量,发现KA3842的7脚电压竟然只有1V,而在正常情况下,加电以后,300V直流电压将通过R514、R515配合R507、VR501及R505的分压作用给KA3842的7脚提供启动用的17V电压。正常工作以后,7脚通过开关变压器绕组1、2和R518、D506也应该获得持续的17V电压供电。由于先前已经排除了相关的阻容元件的问题,遂怀疑KA3842损坏。用一外接直流电源给KA3842的7脚直接提供17V电压供电,若KA3842正常,则其8脚应该输出5V基准电压,但实测8脚电压却只有1V左右,看来,确实是在第一次加电试验时将新换上的KA3842损坏,马上另换一块KA3842后通电,显示屏上已经可以看到待机提示信息了!将显示器联机试验,一切完全恢复正常。
经验总结:显示器电源部分是显示器故障的高发区,常见故障有高压整流二极管短路、高压滤波电容短路、场效应电源开关管烧毁、脉宽调制集成块烧毁等。检修时除了替换比较明显的损坏元件以外,千万不能忽视对那些看似完好,但实际上已经损坏变质的元器件的检查。另外,在中低端显示器中,电源电路采用KA3842系列脉宽调制块为核心的占了很大的比例,对它检查可以采取给7脚外加直流电压(17V左右)并测量其8脚是否输出5伏基准电压的方法。
