听懂电脑的报警声(Award篇)
硬件周刊
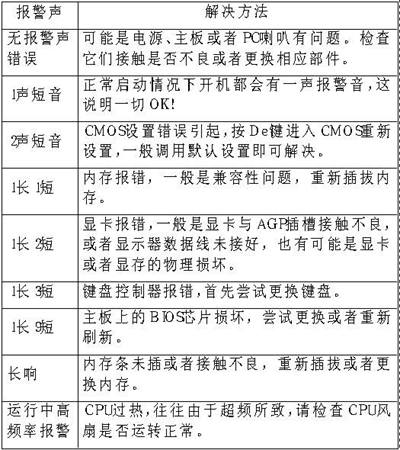
上期我们曾经介绍了AMI BIOS常见报警声的含义,本期我们来看看使用得最为广泛的Award(Phoenix)BIOS。下面将介绍Award BIOS的常见报警声的含义以及排除方法(见下表)。大家也许奇怪为什么Award后面要括上Phoenix?这是因为Award和Phoenix原本都是著名的BIOS生产厂商,目前已经合并,而现在很多主板上虽然贴有Phoenix的标签,实际上使用的还是AwardBIOS,比如精英L7VTA(KT400)主板就是这样。
Award的报警声音一般都会重复出现,相隔5秒左右。此外,由于Award采用开放式的BIOS报警设置系统,主板厂商可以根据自身需要设计具有特色含义的报警声,比如华硕、微星、技嘉、精英等主板在风扇停转、CPU温度超过警戒线时的报警声就略有差别。另外,Award BIOS版本号新旧不一,报警声的含义也有所差别。
