组合式手机数据线的制作和使用
数码与整机
近日购得一Nokia3310手机,笔者出于DIYer的天性,翻来覆去地捣鼓,全然不顾保修期的约束(其实是实在忍不住),后经查阅相关资料得知现在手机中基本采用闪存记忆体来记忆软件系统,它和计算机的BIOS一样可以进行刷新,使机子获得一定的升级。在购买全套数据线的实际操作中,笔者发现网上出售的所有手机配套数据线都是好几根,使用时必须不断地插拔数据线接口,有些机子换用不同功能的数据线时还得不断地拆装电池(如Nokia3210、3310、6510等)这样做,既麻烦又对机器有一定的磨损,于是便打消了直接购买数据线的念头,决定自己动手制作。
基本设计思路
就是将数据线一次性安装好,其余操作只进行数据线另一端的接头连接。
制作
1.使用时要使电路性能尽量稳定,所以数据线电路(Mbus、Fbus)采用了计算机主板COM接口的常用电路GD75232,而Flash线则采用了74HC14;使用变压器独立供电,避免直接从计算机COM口取电的做法,因为那样做总会使电源供应出现这样那样的问题;数据线接口采用插接式工艺。
现在只要将手机Flash、Data(Mbus)、Data(Fbus)集中到一个外壳内(笔者使用了交流适配器的外壳),将接插头留在机壳外,做好标记就可以投入使用了。
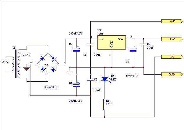
整机工艺完成图见(图2),内部结构图见(图3),电路原理图见(图4)、(图5)、(图6)。





2.具体使用时可以购买一些备件:切记,在接插件时一定要做具体标记(接插数据用)(图7)、部分最便宜的手机耳机((图8)其数据插头和耳机插头用同一个数据接口)。


3.有些形状特殊的数据插头需要自制,如Nokia3310的数据线结构特殊则需要自制,笔者自制的插头外形见(图9)。

焊接制作时一定要仔细认真,争取一次成功。可以先从电源部分开始制作,焊完一部分检查一部分,确认无误后进行下一部分。
使用指导
1.连机
不打开手机数据线的电源,将数据线插头插入手机、COM插头接入计算机的COM1口、LPT插头接入计算机的LPT1口;将做好标记的数据线另一头的接插件的共用地线插到标有“Gn”的插头上,并按所进行的操作将其他插口插到相应的插头上。
提示:上述操作完成后接通组合数据线的电源,此时机壳上的电源指示灯亮,表明可以打开相应的软件,进行你所需要的各种操作了。
2.换线的方法
笔者制作本数据线的初衷是想尽量减少插拔数据线的次数,从而降低手机数据接口的磨损程度。为避免在换接其他类型数据插头时不小心造成损失,要将手机电源和组合数据线电源关闭,待插好各数据插头后再依接口的排列打开数据线盒、手机的电源进行操作。
3.接口的排列
各品牌手机的数据接口样式和排列不同,具体数据可到笔者个人站点http://diyguide.51.net查看。
4.接口的用途
刷新手机芯片(即升级手机软件版本或手机)用机器上图示的Flash部分接口,修改码片时使用Data部分的Mbus接口,计算机与手机通讯如传输修改开机画面、铃声、电话簿时使用Data部分的Fbus接口,在手机关机的情况下用数据线的开关进行Mbus/Fbus类型的转换。
结果
成功地将自己的3310手机升级到了3315,并且备份了原机的数据,更改了铃声和画面,效果很好。(图1)
