低价笔记本电脑,真的那么美?
数码与整机
今年,国内笔记本电脑市场有一个显著的特点,采用台式机CPU的笔记本电脑和移动PC产品大量涌现,一时间成为了市场上最耀眼的明星。这些产品售价普遍在万元以下,据目前的调查情况,它们的销售形势喜人。也许很多朋友还不清楚这张低价牌是怎样打出来的,也在为到底买不买这样的产品而犹豫!在暑期购机高峰之际,我们特地为大家策划了这期专题,希望能对这部分朋友有较大的帮助。
首先需要声明的是,本文中的低价位笔记本电脑是指包括国内和国外厂商在内,面向低端应用而推出的价位在10000元以下的产品,也就是传统意义上的万元机,并不包括二手机和水货。鉴于移动PC在设计方面和笔记本电脑有一定的相似性,基本的价位和万元机处于一个档次,我们在这里也将它并入此专题一起讨论,至于移动PC和真正的笔记本电脑的相似点和区别,正文中会向大家一一阐述。
低价笔记本电脑的价格为什么能卖到这么低呢?下面我们就来分析一下万元机的低价是建立在什么样的基础之上的。
市场定位:如同人们投资理财一样,没有人会将自己的所有积蓄一下子投入股市,并且只买一只股票。一个成熟的生产商,是不可能在整个市场上投这么大的赌注的。以联想为例,他们整个产品线的定价从最低端的7999元到最高端的19588元,价差在12000元上下。
厂商设计和生产这些不同系列不同价位的笔记本电脑,就是为了最大限度地满足普通消费水平的需求,其最终目的只有一个,尽最大的努力占领市场份额。市场份额的多少可代表品牌的形象,这在一定意义上将影响那些相对比较外行的购买者。
上面说的只是同一厂商内部不同系列机型的市场定位区别的原因。让我们把范围扩大一些来看看。由于起步时间晚,周边环境的不配套,国内的笔记本电脑生产商在技术力量和市场影响力上还远远没有达到和国际知名厂商抗衡的地步,再加上国家在关税上的政策性保护,所以国内的厂商一般都是走相对低价的路线,整个产品线的定价都相对便宜。
售后服务和保修:俗话说得好,一分钱一分货,既然是低价位的产品,就不要希望能和价值两三万元的高档笔记本电脑一样享受金牌级的售后服务了。万元机热潮的兴起,使得有些原本并不生产笔记本电脑的IT厂家也加入到市场中来,但是由于技术力量不足,使得他们在售后服务和保修的环节上存在故障解决周期过长、维修网点覆盖面不宽等等不足。
用料与做工:厂商们都不会赔本赚吆喝,为了在有限的价位空间之中获得适当的利润,只能降低生产成本。大多数万元机都是采用相对便宜的整合芯片组,缩短开发周期,减少设计经费以降低成本。前者倒是无可厚非,毕竟大多数万元机采用的整合芯片组虽然不能提供非常强大的性能,但是至少在稳定性方面并没有特别突出的Bug,用在非高端应用的领域还是称职的。但是,让人略感遗憾的是在整机的设计和做工上,某些厂商生产的产品就有点让人不敢恭维了。
(图1)是国内某厂商的一款机型拆开后的照片。作为发热量最大的部件之一,CPU被安排在机身的中央地带,这样的设计显然不利于CPU热量的散去。

要知道笔记本电脑和台式机在使用方面有一点大的区别就是舒适度问题。作为台式机我们一般接触到的只有鼠标和键盘以及显示器,它们和离我们的身体较远的机箱是相对分离的,键盘打字不舒服了可以换。而笔记本电脑的键盘和腕托直接就在“机箱”正上方,散热设计合理与否将直接影响到输入文字时的舒适度,而这是已经定型的,没有办法可以更换了。
有些机器因为设计周期短,主板电路和接口位置安排不够合理,导致机身内部增加了一些较长的排线(图2)。美观上倒是没有什么,反正在机身内部,但是如果橡胶老化了就有可能引起短路,这大大增加了不安全因素。

配套设施:为了进一步压缩成本,拉开与高档系列机型的差距,大多数的万元机型在附加值方面进一步“瘦身”,预装的操作系统多为版权费用相对较低的Windows98,甚至还有预装DOS 7.0的机型。另外,在光软互换或全外挂的机型中,只标配CDROM而不是DVDROM,而软驱则作为选配件需要额外购买。至于附送的软件和资料光盘也很简单,甚至没有。
什么是移动PC
接下来让我们看看什么是移动PC,这种产品本身兼有台机和笔记本电脑两方面的技术,虽然处于比较尴尬的境地,但是却给低价位笔记本电脑市场和台机市场带来了一定的冲击。原因就在于它找到了一个很好的市场切入点,移动PC比普通台式机的优点就在这“移动”两个字上,当然这里的移动指携带的方便性,而非在移动中办公的意思。
要想知道移动PC的性能到底如何,还有它为什么这么便宜?首先让我们来看看,它采用的到底是何种技术:
CPU和内存:为了达到压缩成本的目的,在这两个方面都是采用的标准台式机技术。移动PC采用的都是台式机CPU,而非笔记本电脑专用的移动版CPU。两者除了在体积上的区别外,最主要的是由于台式机CPU工作电压都高于相同频率的移动版本的CPU,必然带来了更大的发热量和功耗。表(图3)是主频为800MHz的台机PⅢ和笔记本电脑专用的PⅢ以及PⅢ-M工作电压对比。

由于受到体积的限制,移动PC不可能像台式机一样拥有3~4个散热风扇,所以它的发热量较大导致系统的稳定性问题是首先需要考虑的,尤其是在炎热的夏季,机身内部的温度过高将导致系统的稳定性下降,频繁出现死机现象。至于功耗问题,厂商则是采用不提供电池的方法来巧妙地回避,而且还能起到降低成本的作用。
(图4)是某款正在市场上销售的移动PC的内存照片,它的内存插槽是设计在腕托下面的,长时间使用必然使腕托处的温度高于其他部位,降低了使用的舒适度。

主板芯片组:目前市场上几款比较成熟的移动PC采用的都是SiS630的芯片组的主板。这款由台湾矽统公司出品的芯片组所具有的高度整合性和相对便宜的价格,使它成为移动PC的最佳选择。不过SiS630芯片组的3D性能只能说是一般,1024×768分辨率,16位色下,3DMark2000的得分只有1250左右,难以和采用独立显卡的高档笔记本电脑相比,和台式机就更不能相提并论了。
存储设备和显示器:移动PC再怎么用台式机配件,也得考虑体积和重量因素,不然移动性能从何谈起呢?要知道在这两个指标上,相同容量的台式机硬盘重量是笔记本电脑硬盘的3~4倍。所以,在光驱和硬盘这两个存储设备上,移动PC都选择了笔记本电脑专用的设备。为了达到和低端笔记本电脑争夺市场的目的,移动PC也选择了和笔记本电脑一样的TFT液晶显示器。
在扩展性方面,目前的移动PC和大多数的万元机都在向较理想的方向发展,一般只能在高档笔记本电脑上见到的S-Video、USB2.0以及1394接口已经开始在少数机型上采用了,但是PC卡插槽的缺少使得移动PC的扩展性受限。
知道了移动PC采用的配件,也许我们就不难理解它为什么这么便宜了。要知道,仅CPU和内存这两样配件,移动PC就比笔记本电脑少了近2000元的成本。
买“鱼”的无奈
看了上面的介绍,我想你一定会对这些低价位笔记本电脑和移动PC留下一个不好的印象。呵呵,“鱼”与“熊掌”是不可兼得的。
俗话说一俊遮百丑,也许万元机最大的长处就是价格便宜了,对于没有收入的学生和收入不丰的工薪一族来说,万元以下的价格可能更容易接受一点。而且快与不快是相对的,以目前万元机型的主流配置来看,如果只是上网和文档处理的话,性能上是绰绰有余的,即使是PⅡ300MHz+128MB配置的机器都能胜任。
在中文化程度上,国内厂商有着先天的优势,可以向客户提供基本全中文界面的说明书、网页介绍等。这一点国外厂商做得就不够好,虽然他们的很多产品都有中文的介绍网页,但是当需要下载驱动程序的时候就将链接指向了英文网站,这让那些英文不好的用户在访问和更新驱动程序时存在一定的困难。
所以说,低价位笔记本电脑和移动PC是各大厂商面对低端消费市场,尤其是消费水平不高的个人用户和中小企业所推出的产品类型,如果我们能够正确地认识到这一点,也就没有必要抱怨它的性能和其他方面的不足了。在个人用户消费水平并不高的中国电脑市场,应该说厂商推出这些产品还是顺应是市场的需求,符合经济规律的。
给自己个购买的理由
看了上面的概念篇,低价笔记本电脑和移动PC在你心中的印象一定不是很好吧?这并不奇怪,花万元左右买来的东西,谁不希望能有一个不错的性能呢!其实,前面文章的用意就是要给你的购买冲动浇浇冷水。
低价位的笔记本电脑也至少需要万元左右的投资。相比目前普通台式机尤其是兼容机能随意DIY,笔记本电脑的升级潜力则不是很大。就目前的技术而言普通用户能做到的也就是增加硬盘和内存的容量,以及升级BIOS(详情请参考《电脑报》2002年第23期的《笔记本电脑升级实战──硬盘篇、内存篇、BIOS篇》)。而且一般情况下升级BIOS还需要操作者有一定的实际经验才行。所以,购买笔记本电脑就有点一次性投资的味道了。
如何减少自己购买之后后悔的概率呢?先要做到知己──自己需要购买笔记本电脑吗?
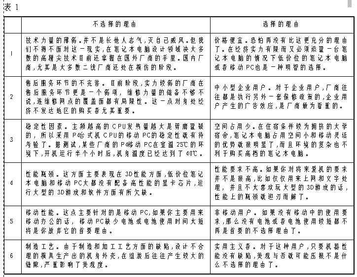
在我们做出决定之前,不妨将选择和不选择低价位笔记本电脑或移动PC可能存在的理由统统列举出来,然后根据自己实际的情况,按照其中的主次关系,一边排除,一边帮自己明确到底有没有必要实施购买计划。
实际的情况会因人而异,所以我在这里仅列出一些较常见的理由给大家作一个参考(表1(图5))。

产品扫描
如果你负担不起高档笔记本电脑的天价,又确实需要一台笔记本电脑来帮助自己进行日常工作、学习以及娱乐的话,那就让我们一起对市场上正在销售的主流低价位笔记本电脑和移动PC进行一番调查吧!
首先声明,下列厂商的排名,按照英文名称的字母顺序排列。为了不引起不必要的麻烦,所有机型的报价和配置列表的数据均选用7月15~30日采集调查,仅供读者参考,如果购买请以当前厂商的所提供的具体资料为准。
京东方(BOE):京东方科技集团股份有限公司于2001年6月正式推出京东方品牌的笔记本电脑,目前市场上销售的万元以下的有E700系列和T300系列。
E700系列是光软全内置的机器,端口配置没有什么特别之处,能基本满足网络和普通的多媒体需要,但缺少PC卡接口使它的扩展性能受到一定的限制。这款机型比较适合对电脑扩展性要求不高的学生或其他用户(图6)。

T300系列内置了24×CD-ROM,而整机重量只有1.7kg(厂商数据),具有1394接口是它最大的亮点,还可以通过蓝牙或者无线网卡模块使它具有使用无线网络的能力。
比较适合对移动性要求较高的使用者(图7)。

具体配置和价格情况见表2(图8):

售后服务和保修:京东方承诺对生产的整机实行3年的有限保修,对整机部件实行1年的免费保修。保修是以送修的方式进行,但目前只对北京、上海、广州、沈阳、成都、武汉、西安、济南8大城市承诺3日内修复。详情请参看京东方的网站上关于服务和支持的介绍。
官方网址:http://www.boe.com.cn
方正(Founder):方正科技是北大方正集团在国内唯一的上市企业。主要的品牌就是方正电脑,其中的方正颐和笔记本电脑目前分为E2500系列,E3000系列,A8系列,S2000系列,T5600系列和T6000系列。目前在市场上报价在万元以下的方正笔记本电脑有E2500中的两款和T5600中的一款(表3(图9))。

根据厂商的配置介绍,E2500采用的是台式机的CPU。从目前情况来看,在光软全内置的机型上采用台式机CPU可以稍微避免散热不良的问题,并且它的整机重量在3kg左右,适合对移动性要求不高的室内用户(图10)。

T5600C的优点在于它的端口比较齐全。配备了在万元机中比较少见的红外和S-Vedio接口,还可以通过PC卡扩展,获得无线联网的能力。对需要在移动中办公的商业用户来说是一款不错的选择(图11)。

售后服务和保修:方正对出品的笔记本电脑承诺主板保修3年,其他抽插式(更换)的部件如CPU、硬盘、内存等一年保修。方正的保修承诺中有一个很不错的地方就是提供有一年意外事故保修服务,为发生了意外损坏的客户免除了后顾之忧。详情请查阅官方网站或者咨询当地代理商。
官方网址:http://www.founderpc.com
福日东升(furistock):福建福日电子股份有限公司虽然进入国内笔记本电脑市场较晚,但是它的确是最早推出移动PC概念的厂商。2001年岁末,福日公司将N610移动PC推向市场,正式开始了移动PC和台机,以及传统意义上的笔记本电脑的市场争夺战。
目前市场销售的福日东升万元笔记本电脑主要有N320系列、N440系列、以及移动PCN610和N620(表4(图12))。

N320W作为光软互换机型,缺少网卡使得它在网络接入的选择上有所局限。不过,可以通过使用PC卡的网卡来扩展,但这又占用了唯一的一个PC卡插槽……不过S-Video的出现为N320W增色不少。这款机型适用于需要将屏幕扩展到外接设备进行产品展示的用户(图13)。

N440和N440F均为光软全内置的台式机替代品,至少在3D性能上还不能与现在主流配置的台式机抗衡,要不是PC卡的增加,N440和N440F又要出现像N320W那样的尴尬了。现在使用PC网卡后,至少还有一个PC卡插槽的空余。它们适合的用户群和N320W基本类似,但是需要你的身体稍微强壮一点。呵呵,背着光软全内置的大厚机到处跑,可不是闹着玩儿的(图14)。

N610和N620C都属于移动PC的类型,作为早一代的移动PC,N610采用了VIA的Mobile版本的C3,和N620C上采用赛扬1.2GHz相比要逊色不少。而且N620C还有一个可以选购的锂电池,相对1000元的差价,显然N620C还实惠一些。
售后服务和保修:福日东升对自己销售的笔记本电脑主机部件提供3年的有限保修,其中第一年为免费保修,后两年需要收取部件成本费用。若在维修后一个月内出现同样的硬件故障,福日提供免费维修。详细的情况请参考福日东升的厂商主页或者拨打800免费电话查询。
官方网址:http://www.furistock.com
精英(I-Buddie):讯怡电脑有限公司是目前精英公司在大陆的唯一总代理。目前精英公司通过讯怡在国内销售的移动PC在万元以下级别的有:I-Buddie 4(A928)系列和I-Buddie(A900)系列(表5(图15))。

虽然A900采用的C3 1GigaPro实际频率只有733MHz,但是以5999元的低价对普通的学生用户来说,吸引力还是很大的。毕竟对于学生用户来说经济承受能力并不是很强(图16)0。

A928最大的卖点并不是P4 1.6GHz的CPU,而是提供4个USB2.0接口和1394火线接口,使得它可以同时适应这两种目前最常见的高速外设,数据传输将更加快捷迅速(图17)1。

售后服务和保修:在讯怡的官方网站和I-buddie的移动PC网站上都没有明确地写明保修措施。不过在操作系统的安装和BIOS升级等技术支持方面的介绍文章内容非常详尽。从这一点上说,国内一些较小的厂商就做得不够好了。
官方网站:http://www.desknote.com.cn或者http://www.speedy.com.cn
清华紫光(thunis):清华紫光笔记本电脑事业部是清华紫光集团于1998年成立的专门负责笔记本电脑的生产和销售的下属部门。目前清华紫光在市场上销售的万元机主要有AL210和AL260两款(表6(图18))。

AL210和AL260都是采用SiS630的主板芯片组,在性能上除了CPU的差异外几乎没有什么两样,端口都较为齐全,没有什么明显优点和缺点的机器。适合中小型企业的普通职员,毕竟他们对电脑的应用大都在文字处理和浏览网络方面(图19)2。

售后服务和保修:非常遗憾,在清华紫光的厂商网页上我们没有找到具体的保修条例,好像目前的长青藤服务体系并没有包括对清华紫光笔记本电脑的保修。看来厂商在这方面需要加强,至少应该有明显的网页链接。
官方网站:http://www.thunis.com或者http://www.62792288.com
WinBook:WinBook在中国的代表是北京友邦在线电子技术有限公司,并且WinBook是在市场上最早推出万元机的厂商之一,目前市场上销售的万元机中,WinBook的产品种类是最多的。共有E天系列,E海系列,2840系列以及海王星等几大系列(表7(图20))。

海王星作为目前WinBook首款配备P4 CPU的万元以下笔记本电脑,仅仅从配置来看就有足够的吸引力了。除去P4的诱惑之外,Mobility版本的ATiRadeon(16MB独立显存)也很少在万元级别的笔记本电脑中出现过。对海王星,笔者唯一有点担心的就是它的散热问题,如果这一关能过的话,也许海王星将真的成为万元机市场的一颗明星(图21)3。

售后服务和保修:友邦公司对出售的WinBook笔记本电脑提供3年的有限保修,其中第一年是免费保修,后两年采取收取部件成本费用的保修方式。但是电池只提供半年的免费保修。
官方网址:http://www.bjyb.com
选购和保养
选购注意事项
如果你已经决定购买一台万元左右的笔记本电脑或者移动PC,那么在选购的时候就需要精挑细选一番了。下面笔者就根据自己多年的经验结合当前市场上的情况给大家介绍一些选购方面的注意事项。
首先向大家介绍三款简单实用的软件,帮助大家检测自己的机器。
1.查看CPU的Intel Processor Frequency ID Utility
由于采用台式机CPU和笔记本电脑专用的CPU的成本差距很大,使得一些小厂商不惜铤而走险,但是在宣传资料上却不言明是采用何种CPU。如果是采用Intel CPU的机型,我们可以使用Intel自己推出的一款CPU测试软件Intel Processor Frequency ID Utility来检查。Intel推出的针对台式机的CPU和笔记本电脑专用的CPU在封装形式上有着明显的区别,而这些区别是写在CPU芯片内部的。Intel Processor Frequency ID Utility作用就是读取这些信息,并将它显示给测试者。((图22)4)

Intel Processor Frequency ID Utility的详细使用方法可以参考它的帮助文件,里面有详细的关于CPU封装形式详细说明。
下载地址:http://www.skycn.com/soft/3959.html
2.专业测试屏幕的Ntest
笔记本电脑和移动PC采用的液晶屏在生产过程中是无法保证每一块都完全没有坏点的,就连国家工业标准里面也是写明了各种尺寸的TFT的坏点数目标准的。为了避免在购买回去之后才发现自己的TFT上有坏点或者坏点数目超过了国家标准。我们可以采用Nokia出品的专业屏幕测试软件──Ntest进行检测。
这款软件使用非常简单,只要选择一个模式,用鼠标在屏幕上点几下,屏幕的颜色就会按照一定顺序变化。如果有坏点存在的话,那个坏点所在的像素或者几个像素就会固定在某个颜色上不变,仔细一看就能分别出来了。
下载地址:http://www.mydrivers.com/tools/dir0/d279.htm
3.了解电池性能的Battery Mark
其他配件一般都不会受到天气情况的影响而产生问题,但是笔记本电脑的电池却会受到周围环境温度的影响。尤其是在过热的情况下,内部的化学电芯会产生问题。虽然我们不能当场在柜台上测试电池性能,但是一般厂商都有一个因质量原因退货或者更换的期限,大多在1周左右,这样我们就可以借助于Battery Mark 4.0.1的功能了解我们的电池性能。((图23)5)

Battery Mark 4.0.1内建了4个引擎,在测试进行时不断通过脚本调用其他程序,模拟我们实际使用中的情况来消耗电池的电量,并每过2~3分钟将已经测试的时间自动记录下来,直到将电池电量全部放光自动关机为止。这样在关机前最后一次记录的测试时间就是我们最后得到的测试结果。而且Battery Mark 4.0.1提供了两种测试的模式:一种是Conditioning Run,它使CPU和硬盘轮流处于高速运转状态,尽量模拟我们使用中对电池电量消耗最快的方式;另外一种是Life Test,它比Conditioning Run要多一个模拟使用者思考的过程,使得测试更加接近我们的实际使用过程。
对于采用笔记本电脑专用CPU的使用者,在进行Battery Mark测试的时候一定要注意,将Speedstep设置为使用电池自动降低频率,否则测试出来的数据和厂商提供的数据会有较大的差距。
下载地址:http://www.mydrivers.com/tools/dir0/d253.htm
有了以上“三剑客”的帮忙,你在挑选笔记本电脑电脑的时候,就不至于手足无措了。
注意:在选购的时候还要注意厂商提供的配置列表和销售商提供的产品有无差别,尤其是在一些小的配件上。最好选择具有正式代理资格的销售商购买,避免以后产生不必要的纠纷。
使用和保养
笔记本电脑在使用的时候的保养是否得当,也是减少问题出现的一个很重要的方面。笔记本电脑给人的第一印象应该是它的外观。目前比较流行的外壳材料是工程塑料外镀上一层铝镁合金或者其他镀层。但是比较遗憾的是这些镀层都是比较容易脱落,稍微不注意掉了一块的话,会很难看的。所以在使用中我们最好不要将比较锐利的物品放在笔记本电脑周围,以免划伤机器。
另外,虽然目前的操作系统基本都是支持热插拔功能的,但是在取下USB和PC卡外设的时候最好还是在系统里面停止使用该设备,经过操作系统的允许后再将其取出。笔者就见过一台笔记本电脑,因为经常非正常取出PC卡(网卡)导致PC卡插槽的接口的损坏。一些较老的接口,如串并口、甚至PS/2口最好不要在开机状态下拔插,经常这么做的话,主板总有一天会坏的。((图24)6)

现在是相对气温较高的暑期,使用笔记本电脑和移动PC的时候散热问题是不得不考虑的。首先尽量不要在户外烈日当头的情况下使用,尤其是不要让太阳直射在电脑上。其次在室内使用的时候如果习惯将电脑放在台桌上使用,最好能将笔记本电脑垫高,这样有利于机身底的空气流通,尽快的将热量带走。夏天来临的时候,衣服穿得少了,就会自然觉得笔记本电脑变得很烫,再也不能将它放在大腿上使用了。不用着急,教给你一个小窍门。去买一个质量比较过关的水枕头来……垫在大腿和笔记本电脑之间了,既隔热又帮助笔记本电脑散热,一举两得的好事啊。不过水枕头的质量一定要过关,建议先摔打几下试试看会不会漏水:)实在不放心就在它外面再加一层塑料袋吧,毕竟笔记本电脑还是很怕水的。
笔记本电脑的硬盘也是一个比较娇贵的家伙,处于工作状态时,最好不要翻转和大幅度移动笔记本电脑,以免硬盘的磁头打在盘片上形成坏道,时间长了,很容易让你的硬盘报废。
好了,说了这么多无非是想让你能更加舒适、更加安心地使用你的电脑。最后再给大家一个忠告:电脑是买来用的,只要能满足自己的工作需要就好,绝大多数的高性能只是体现在测试数据上,我们一般用户是用不到的,在这方面我们并不提倡超前消费。