国货当自强──WPS office2002抢鲜评测
评测与市场
说起WPS,很多早期的电脑玩家一定不会对它感到陌生的吧。在DOS时代的WPS几乎就是文档处理的代名词,但是当我们的电脑都开启了Windows窗口之后,Office似乎就成为办公处理软件的唯一选择。十年磨一剑,去年出现的WPS Office已经打响了国产办公软件反击战的第一枪,如今WPS Office 2002又即将走向前台。
WPS Office 2002集成了文字处理、电子表格、电子演示和电子邮件功能,这使得它具有与当今Office XP相匹敌的功能。除此之外,各大模块比起上一版本有了长足的进步,这些都增加了WPS Office 2002的技术含量和适用性以及竞争力,但是否能同Office XP一决高下?就让我们带着这些疑问揭开WPS Office 2002神秘的面纱看看吧。
测试环境
硬件平台:PⅢ 800、256MB内存、迈拓金钻640GB(7200转)
软件平台:Windows 98/Me/2000(SP2)/XP
测试软件:WPS Office 2002 、Office XP简体中文专业版
测试项目
一、和Office XP的大致性能比较
MS Office功能强大毋庸置疑,但正版软件的价格昂贵也众所周知。特别是推出的Office XP新版本,更具有强大的网络功能。金山公司此次推出的WPS Office 2002,面对Office XP的强大压力,它的表现如何?在我们对它进行深入评测之前,我们先来看看它与Office XP之间的大致性能比较。
1.软件大小
测试中,我们安装两款办公软件的时候都采用了完全安装组件的模式,其中WPS Office 2002需要104MB硬盘空间,而Office XP竟然需要483MB硬盘空间。虽然Office XP多了不少组件,但对于我们办公应用中,最为常见的文字处理、电子表格、电子演示这3个主要组件来说,WPS Office 2002仅仅需要60MB空间就可以搞定,Office XP却需要200多MB的硬盘空间。
2.系统资源占用
办公软件程序的系统资源占用情况,会直接影响用电脑办公的工作效率。它们对系统资源占用的测试的结果如((图3))所示。

由于目前大家使用的文字文档多为DOC文档,所以我们的测试主要以打开DOC文档来进行测试。从表1中可以看出,WPS Office 2002在瞬间CPU资源占用和稳定之后CPU资源占用都与Word XP相差无几。但是不足之处在于打开文档所需要的时间,打开测试一的文档竟然花费了32秒钟,即使在已经调用了程序内核的情况下打开另外两个文档也要比较长的时间,这大概与DOC并非WPS Office 2002首要支持的文件格式有关。
3.软件操作界面(图1)

Office XP采用的是多窗口模式,也就是说每打开一个文档都会以单独的窗口形式出现,这样在打开少数文档的时候便于切换任务,但是文档多了之后将造成任务栏图标过多,反而影响了工作效率。WPS Office 2002采用的是单窗口模式,新打开的文档都会以子窗口的形式显示在主窗口中,这样能够保持任务栏的整洁,可是不便于切换任务。另外,WPS Office 2002和Office XP在操作界面方面有着几分相似,无论是工具栏上的常用按钮还是菜单条中内置的命令都差不多,这样便于用户更换平台之后也能够迅速上手使用。
4.文件格式的兼容性能
Offcie XP和WPS Office 2002所能支持的文件格式如((图4))所示,其中WPS Office 2002的各个组件在保留了自身独特文件格式支持之外,还能够支持Office XP对应组件的主要文件格式。特别需要指出的是WPS Office 2002也可以编辑处理Office XP生成的文档,并且保存之后的文件在Office XP中打开不会出现任何文字丢失、图表变形的情况。

二、WPS Office 2002常用功能测试
由于篇幅原因,我们不能把所有功能的测试性能一一列出来。所以我们只把WPS Office 2002的新功能和部分常用功能的测试结果告诉大家。
1.文字处理性能
1)基本功能
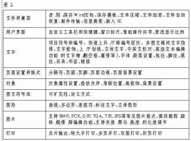
WPS Office 2002可以打开Word XP提供的各种文档格式,同时也能够对WPS文档进行编辑修改。它的基本功能如((图5))所示,由此可见MS Office中提供的常用功能都可以在WPS Office 2002中找到对应的支持。

2)图文字符库
在Word XP中提供了字符集,其中囊括了一些特殊字符,在WPS Office 2002中同样也有这个功能,只是它附带的内容增加了许多有我们中国文化背景的符号。
3)模板功能
使用模板功能不但能极大地减轻一些文职人员的工作负担,还能提供一些特定排版文件的思考线索。WPS Office 2002针对国人编辑文档的习惯,提供了极为丰富的模板,这也是WPS一直以来最大的特色所在。
2002版中,仅文字处理模板就提供了12类140种可用模板,用户还可以自行编辑它的格式并将其保存为模板。
4)表格功能
WPS Office 2002可以用鼠标绘制出特殊格式的表格,还能套用现成设置来创建出一些专业化的表格,特别对于中国人经常使用的斜线表头就采用了多种模式。
5)特殊字符制作
WPS Office 2002测试过程中,用除了能够正确输入常用的特殊字符以外,还可插入以前我们在Word里难以实现的条形码、数学和化学等公式符号。除了已经提供的14种类的数学、化学专用公式符号以外,我们还能自己定制特殊的专业符号。
6)文本打印功能
经过我们的测试发现,WPS Office 2002的打印功能不仅支持手动和自动模式的双面打印,还能够随意创建出具有中国特色的艺术字体,甚至能够将四个页面拼接在一起打印出特大型号的文字。我们使用普通的A4进行打印测试,可以有较好的打印效果。
2.电子表格
1)制表功能
WPS Office 2002的电子表格也采用了与Excel XP类似的工作表和工作簿方式,在一个电子表格中最多支持255个工作簿。也具有对数据的自动筛选和自动填充功能,但却不支持对超链接数据粘贴。而且用WPS Office 2002制作的ET表格,能用Web浏览器正确地打开浏览。但是,WPS Office 2002的电子表格能够读取或者另存为Excel的文件格式,却不能把表格和数据作为dBase等数据库的形式进行另存。
2)函数功能
Excel电子表格强大之处在于提供了丰富的函数资源,方便进行表格数据之间的运算。WPS Office 2002的电子表格也提供了信息函数、数学与三角函数、时间函数、统计函数、查找与引用函数和逻辑函数等丰富的函数支持。和Excel XP一样,只要通过函数列表选择相应的函数,然后再适当设置参数即可。
3)数据图表制作功能
数据图表功能应该是表格数据表现的极为重要的体现方式。WPS Office 2002提供了三维折线图、柱形图、饼图、条形图、极坐标图等图表类型。但表现的形式上,比如图表的美观,颜色的搭配上我们感觉还有待提高。
3.电子演示
1)制作流程
电子演示是WPS Office 2002的新增功能,它与PowerPoint XP一样,能制作出影像幻灯片。而前者最大的特色在于附带了数十种精美的外观模板,同时也提供了配色方案和页版式模板,而且这些现成的模板都可以与主编辑文档显示在一个窗口中。
2)和多媒体之间的结合性能
WPS Office 2002电子演示组件集成了对于多媒体文件的支持,测试中它基本上能够选取MIDI文件、WAV文件或者音乐CD作为幻灯片的背景音乐,它甚至还支持MPEG格式的影像。
3)演示效果
WPS Office 2002可以针对每一张幻灯片定制不同的显示效果,比如它附带了十五类上百种不同的换页方式。同时,还能够为幻灯片中的每一个元素定制出现的方式、顺序以及完成后的状态。另外,在播放演示文档时,程序还提供了一些特殊的辅助功能,比如显示幻灯片的备注、暂停演示进行白屏或者黑屏讲解等。(图2)

4.电子邮件
和MS Office附带了Outlook一样,WPS Office 2002也附带了电子邮件收发模块,与Foxmail非常相似。操作和上手使用都非常容易。并且可以导入Foxmail、Outlook的地址簿和邮件等。
从WPS Office 2002电子邮件的主要功能来看,基本上具有了当前主流电子邮件客户端的主要功能,也支持多用户和多信箱,针对不同用户可以设置不同的密码。还针对现在用户个性化邮件的需求,WPS Office 2002电子邮件提供了制作HTML格式邮件、定制邮件模板等功能。
另外,WPS Office 2002电子邮件还增加了用户黑名单和邮件过滤功能,我们对过滤功能进行测试的结果是,可以有效拦截进入黑名单的垃圾邮件,并在邮件服务器上直接删除。
总 结
从整个WPS Office 2002测试结果来看,它在产品的易用性和实用性方面均有着出色的表现,单看WPS Office 2002的操作界面和使用的功能菜单,都和MS Office如出一辙。特别是在文件兼容性方面有了大幅提高,对大家常用的MS Office文件格式做到了可读、可写双向兼容。
WPS Office 2002文字处理功能基本上可以胜任日常办公的需求。并且从国人办公实际情况出发,特别增加了庞大的图文字符库和模板功能,而且具有图文混排引擎,能有效地提高办公效率。但在文本的批注功能,艺术字编辑功能和绘图功能上还有待加强。
WPS Office 2002中的电子表格已经具备了日常数据统计和分析功能。同时,电子表格还支持很多类型的外部数据导入。但电子表格功能作为向更高端的办公应用发展的桥梁,WPS Office 2002还有待改善,表格数据的网络(共享)功能、数据多样性处理,并且在图表制作等上应该更加专业。附带的函数功能还需要增加,例如SUM IF这类实用的函数暂时也没有提供。
WPS Office 2002的电子演示是我们测试过程中感觉最成功的模块功能。不但能兼容Office的PowerPoint文档,而且附带了非常丰富的各类主题模板和多种播放模式。其中,提供的文档保护功能和较全的打印功能是PowerPoint所不具备的。不过WPS Office 2002电子演示功能也有一些不足之处,比如页插入的媒体文件还不支持当前最为流行的MP3与WMA,这些也多少给用户造成了一些不便。总之,我们认为WPS Office 2002的电子演示功能已经具备了制作出高水准幻灯片的能力。
WPS Office 2002的电子邮件模块功能和当前各种电子邮件工具的功能相差不大。但还只是一个电子邮件收发工具,和MS Office的Outlook相比还缺少和WPS其他模块功能结合应用的功能和数据信息的管理功能。
在我们的测试过程中发现,不管从其功能还是从软件的操作界面上看,WPS Office 2002各方面都带有MS Office的影子。但面对网络的普及,在办公的网络应用功能上还稍显稚嫩。总之,我们假设在没有盗版的情况下,当用户面对软件真实价格的时候,WPS会不会成为MS Office的替代品,还需要用户们在实际应用中去体验。