“内猫”起死回生记
笔者一月前借给朋友的一只内置MODEM突告“死亡”,故障现象是不能拨号,我拿回来以后就放到自己机器上试验,开机后Windows能发现新硬件,安装驱动程序也一切正常,用“诊断”查看“猫”的详细信息,也能反应出速率等一系列信息,只是在拨号时听不到拨号音,随即出现无法拨号的出错信息,心中大喜,这说明“猫”的“心脏”还活着。因朋友住在农村,初步估计是受到雷电感应电压而损坏了线路部分的元件,有救活的可能。
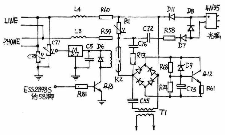
接下来仔细把“猫”察看了一番:该“猫”采用双面印刷板制造,贴片元件较多,使用了ESS2898S+ESS2818P的芯片。为了便于分析和诊断,我通过查找资料,绘出了主要线路部分的电路图(见(图1)):

分析该电路图,我认为该“猫”能用“诊断”查看到详细信息,说明ESS芯片工作正常,能和计算机通信。要启动电路听拨号音,首先要由ESS2898S芯片的58脚发出一个高电平给Q13,控制固体继电器K2吸合,这样电话信号就能加到圆桥组成的极性保护电路上,使Q12导通,模拟电话接通的状态,使线路呈现低阻恒定值。于是拨号音就通过T1耦合加到相关电路上,才能使下一步——拨号得以继续进行。现在听不到拨号音,那首先应该检查Q13和K2是否正常。用万用表在线测得Q13的e、b电阻很小,保护二极管D6则完全击穿导通,测K2(1A05V)触点无粘连,加5V电压能导通,于是用一只普通的NPN塑封开关三极管和一只IN4148替换上。这时我心想,有R1、C70、C71的过压保护作用,L3、L4、R59、R60也应该查一查,仔细一看,贴片电阻R59、R60表面有烧焦起壳的痕迹,用放大镜只能隐隐约约看到表面的阻值字符为“1XX”。从该电路上分析应该是小阻值的,既有保护作用,又有线路环阻补偿作用,于是找了两只阻值为“101”的贴片换上。再检查Q12组成的模拟导通电路,发现12V稳压管D9正、反向电阻为同值约100多欧姆,换上新品,再检查一下C72、R58、D7、D8、D11和光耦组成的振铃接收部分,未发现有异常,估计此“猫”是在连接状态下被击坏的,否则的话这部分电路阻抗低必然首当其冲。
接着我将“猫”上机做试验,连接后立即听到清脆的拨号音响起,接着“哗——”的握手音响起,等到“猫”安静下来,熟悉的网页出现在眼前,心中大喜。查看速率竟然比损坏以前还高,原来最高为50.7K,现在达到53.3K。使用了一段时间后没有出现异常,且特殊振铃功能也正常,说明该“猫”已经完全救活。