对ATX电源控制电路的剖析
本文结合所附电路图对ATX电源控制电路的工作原理进行了较详细的阐述,望能对广大维修者有所帮助。
检修ATX开关电源,从+5VSB、PS-ON和PW-OK信号入手来定位故障区域,是快速检修中行之有效的方法。
#1 一、+5VSB、PS-ON、PW-OK控制信号
ATX开关电源与AT电源最显著的区别是,前者取消了传统的市电开关,依靠+5VSB、PS-ON控制信号的组合来实现电源的开启和关闭。+5VSB是供主机系统在ATX待机状态时的电源,以及开闭自动管理和远程唤醒通讯联络相关电路的工作电源,在待机及受控启动状态下,其输出电压均为5V高电平,使用紫色线由ATX插头((图1)1)9脚引出。PS-ON为主机启闭电源或网络计算机远程唤醒电源的控制信号,不同型号的ATX开关电源,待机时电压值为3V、3.6V、4.6V各不相同。当按下主机面板的POWER开关或实现网络唤醒远程开机,受控启动后PS-ON由主板的电子开关接地,使用绿色线从ATX插头14脚输入。PW-OK是供主板检测电源好坏的输出信号,使用灰色线由ATX插头8脚引出,待机状态为零电平,受控启动电压输出稳定后为5V高电平。

脱机带电检测ATX电源,首先测量在待机状态下的PS-ON和PW-OK信号,前者为高电平,后者为低电平,插头9脚除输出+5VSB外,不输出其它电压。其次是将ATX开关电源人为唤醒,用一根导线把ATX插头14脚PS-ON信号,与任一地端(3、5、7、13、15、16、17)中的一脚短接,这一步是检测的关键,将ATX电源由待机状态唤醒为启动受控状态,此时PS-ON信号为低电平,PW-OK、+5VSB信号为高电平,ATX插头+3.3V、±5V、±12V有输出,开关电源风扇旋转。上述操作亦可作为选购ATX开关电源脱机通电验证的方法。
#1 二、 控制电路的工作原理
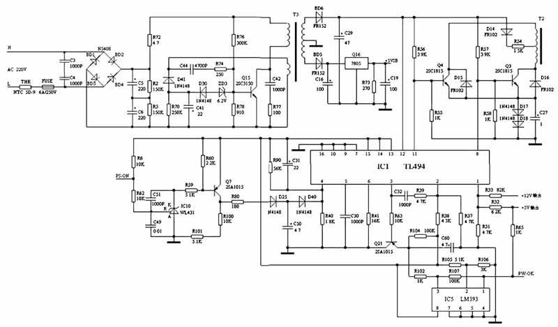
ATX开关电源,电路按其组成功能分为:交流输入整流滤波电路、脉冲半桥功率变换电路、辅助电源电路、脉宽调制控制电路、PS-ON和PW-OK产生电路、自动稳压与保护控制电路、多路直流稳压输出电路。请参照(图2)2。

#2 1.辅助电源电路
只要有交流市电输入,ATX开关电源无论是否开启,其辅助电源一直在工作,为开关电源控制电路提供工作电压。市电经高压整流、滤波,输出约300V直流脉动电压,一路经R72、R76至辅助电源开关管Q15基极,另一路经T3开关变压器的初级绕组加至Q15集电极,使Q15导通。T3反馈绕组的感应电势(上正下负)通过正反馈支路C44、R74加至Q15基极,使Q15饱和导通。反馈电流通过R74、R78、Q15的b、e极等效电阻对电容C44充电,随着C44充电电压增加,流经Q15基极电流逐渐减小,T3反馈绕组感应电势反相(上负下正),与C44电压叠加至Q15基极,Q15基极电位变负,开关管迅速截止。
Q15截止时,ZD6、D30、C41、R70组成Q15基极负偏压截止电路。反馈绕组感应电势的正端经C41、R70、D41至感应电势负端形成充电回路,C41负极负电压,Q15基极电位由于D30、ZD6的导通,被箝位在比C41负电压高约6.8V(二极管压降和稳压值)的负电位上。同时正反馈支路C44的充电电压经T3反馈绕组,R78,Q15的b、e极等效电阻,R74形成放电回路。随着C41充电电流逐渐减小,Ub电位上升,当Ub电位增加到Q15的b、e极的开启电压时,Q15再次导通,又进入下一个周期的振荡。
Q15饱和期间,T3二次绕组输出端的感应电势为负,整流管截止,流经一次绕组的导通电流以磁能的形式储存在T3辅助电源变压器中。当Q15由饱和转向截止时,二次绕组两个输出端的感应电势为正,T3储存的磁能转化为电能经BD5、BD6整流输出。其中BD5整流输出电压供Q16三端稳压器7805工作,Q16输出+5VSB,若该电压丢失,主板就不会自动唤醒ATX电源启动。BD6整流输出电压供给IC1脉宽调制TL494的12脚电源输入端,该芯片14脚输出稳压5V,提供ATX开关电源控制电路所有元件的工作电压。
#2 2.PS-ON和PW-OK、脉宽调制电路
PS-ON信号控制IC1的4脚死区电压,待机时,主板启闭控制电路的电子开关断开,PS-ON信号高电平3.6V,IC10精密稳压电路WL431的Ur电位上升,Uk电位下降,Q7导通,稳压5V通过Q7的e、c极,R80、D25和D40送入IC1的4脚,当4脚电压超过3V时,封锁8、11脚的调制脉宽输出,使T2推动变压器、T1主电源开关变压器停振,停止提供+3.3V、±5V、±12V的输出电压。 受控启动后,PS-ON信号由主板启闭控制电路的电子开关接地,IC10的Ur为零电位,Uk电位升至+5V,Q7截止,c极为零电位,IC1的4脚低电平,允许8、11脚输出脉宽调制信号。IC1的输出方式控制端13脚接稳压5V,脉宽调制器为并联推挽式输出,8、11脚输出相位差180度的脉宽调制控制信号,输出频率为IC1的5、6脚外接定时阻容元件的振荡频率的一半,控制Q3、Q4的c极所接T2推动变压器初级绕组的激励振荡,T2次级它激振荡产生的感应电势作用于T1主电源开关变压器的一次绕组,二次绕组的感应电势经整流形成+3.3V、±5V、±12V的输出电压。
推动管Q3、Q4发射极所接的D17、D18以及C17用于抬高Q3、Q4发射极电平,使Q3、Q4基极有低电平脉冲时能可靠截止。C31用于通电瞬间封锁IC1的8、11脚输出脉冲,ATX电源带电瞬间,由于C31两端电压不能突变,IC1的4脚出现高电平,8、11脚无驱动脉冲输出。随着C31的充电,IC1的启动由PS-ON信号控制。
PW-OK产生电路由IC5电压比较器LM393、Q21、C60及其周边元件构成。 待机时IC1的反馈控制端3脚为低电平,Q21饱和导通,IC5的3脚正端输入低电位,小于2脚负端输入的固定分压比,1脚低电位,PW-OK向主机输出零电平的电源自检信号,主机停止工作处于待命休闲状态。受控启动后IC1的3脚电位上升,Q21由饱和导通进入放大状态,e极电位由稳压5V经R104对C60充电来建立,随着C60充电的逐渐进行,IC5的3脚控制电平逐渐上升,一旦IC5的3脚电位大于2脚的固定分压比,经正反馈的迟滞比较器,1脚输出高电平的PW-OK信号。该信号相当于AT电源的PG信号,在开关电源输出电压稳定后再延迟几百毫秒由零电平起跳到+5V,主机检测到PW-OK电源完好的信号后启动系统。在主机运行过程中若遇市电掉电或用户关机时,ATX开关电源+5V输出端电压必下跌,这种幅值变小的反馈信号被送到IC1组件的电压取样放大器同相端1脚后,将引起如下的连锁反应:使IC1的反馈控制端3脚电位下降,经R63耦合到Q21的基极,随着Q21基极电位下降,一旦Q21的e、b极电位达到0.7V,Q21饱和导通,IC5的3脚电位迅速下降,当3脚电位小于2脚的固定分压电平时,IC5的输出端1脚将立即从5V下跳到零电平,关机时PW-OK输出信号比ATX开关电源+5V输出电压提前几百毫秒消失,通知主机触发系统在电源断电前自动关闭,防止突然掉电时硬盘磁头来不及移至着陆区而划伤硬盘。
#2 3.自动稳压控制电路
IC1的1、2脚电压取样放大器正、负输入端,取样电阻R31、R32、R33构成+5V、+12V自动稳压电路。当输出电压升高时(+5V或+12V),由R31取得采样电压送到IC1的1脚和2脚基准电压相比较,输出误差电压与芯片内锯齿波产生电路的振荡脉冲在PWM比较器进行比较放大,使8、11脚输出脉冲宽度降低,输出电压回落至标准值的范围内,反之稳压控制过程相反,从而使开关电源输出电压稳定。IC1的电流取样放大器负端输入15脚接稳压5V,正端输入16脚接地,电流取样放大器在脉宽调制控制电路中没有使用。