开关电源维修一例
故障现象:手提电脑电源适配器没有电压输出,初步判断电源适配器电路有问题。
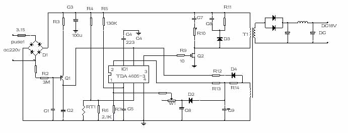
维修过程:拆开外壳检查,发现保险丝烧黑了,说明电源电路存在短路现象。用万用表测量场效应开关管的漏极对地电阻,阻值接近于零,拆下场效应开关管Q2测量,发现其漏-源极已烧通短路。我们在检修开关电源电路时,当检查出开关管已损坏,不能认为更换开关管后故障就已排除,因为有可能是开关管驱动电路故障引起开关管损坏。如果由于驱动的原因引起故障,那么在更换开关管后通电试机时,有可能再次烧毁开关管,造成维修成本升高。因此,还要进一步检查驱动电路是否工作正常。该电路采用的是他激式驱动电路,使用了一块TDA4605-3集成电路来实现脉冲宽度调制控制功能。由于手上没有资料,因此根据印刷电路描出电路图,如(图1)。分析该电路图,判断IC1的电源输入脚是第6脚,通电后测量6脚电压约十几伏,说明高压整流滤波电路正常,由Q1和集成电路构成的启动电源电路正常。用示波器测量第5脚驱动脉冲输出脚,没有波形输出,断定集成电路已损坏。跑了几家电子元件店,才买到一块TDA4605,没买到2SK1081场效应管,只好购买了一只功率更大的2SK1082代替,再购买一只3.15A的延时保险丝。更换元件后通电试验,发现还是没有18V电压输出,也没有出现再烧毁元件的现象,说明短路故障已排除,但还是没有驱动脉冲加到场效应管的栅极。进一步分析电路,高压整流输出的300V直流通过R5、C5和R4、R6、RT1加到集成块的第2、3脚,估计分别是场效应管过热取样和市电欠压取样电压。用万用表测量3脚有取样电压,2脚没有取样电压,拆下R5测量阻值为无穷大,已断路。换上一只1W270K电阻后再通电试验,电源有输出电压,但一秒钟后降为零。检查电路没有发现其他故障,再通电试验仍然只有一秒钟的电压输出。电源电路有一秒钟的输出电压,说明功率变换电路已经开始工作了,但不能维持下去。从电路图可知道IC1在通电初期由高压整流得到的300V通过Q1供给启动电源,变换电路工作后应改由D4对T1绕组的感应脉冲整流得到直流供给工作电源,现在IC1不能持续输出驱动脉冲,可能是在启动初期IC1输出的脉冲宽度过窄,D4整流后的电压过低,不能维持控制电路和变换电路的工作。根据正常使用情况下应该只有一个故障点的规律,对原有故障再进行分析,判断最初的故障原因应是R5,在R5损坏的瞬间,使IC1产生异常的驱动脉冲,导致场效应管烧毁,因此原来的TDA4605-3应该是好的,后来购买的IC型号为TDA4605,少了后面的“-3”,参数可能有差异,导致整个电路不能维持工作。把原来的TDA4605-3换回去后,电源适配器工作正常。

经验教训:在维修过程中,由于不够细心走了一些弯路。首先在检查出IC1没有输出脉冲时,没有对集成电路的外围电路进一步进行检查,马上断定是集成电路损坏;其次在购买元件时,没有考虑到元件型号后缀编号不同可能存在的差异,因此使维修成本上升、故障现象增加、维修过程延长。