自制3D眼镜
前几天看到一些网友提到TNT2 M64的显卡可以用Elsa Erasor III LT的BIOS,于是就上网当了一个,刷了一下,确实不错,不但有硬件全屏反失真,还支持3D眼镜,它可以把任何一个D3D或是OpenGL的游戏变成立体模式,戴上3D眼镜就能看到真正的3D效果了。但是一个Elsa的眼镜要几百元,不如自已做一个,用不了几元钱。经过查找一些资料,做了几次试验,成功的制成了一个3D眼镜的驱动电路。
大部分PC用的3D眼镜原理都差不多,把D3D的画面拦截下来,分成两幅图,再分两帧显示出来,也就是说原来的一帧现在变成了两帧,3D眼镜用LCD液晶门的开关控制左右眼,使两眼看到不同的画面,从而产生立体感。控制方式大致有两种,一种是用串口的一个信号来控制,还有一种是通过VGA显卡中的信号来控制,Elsa的3D Revelator用的是后一种,叫做VGA pass-through,VGA的接口如(图1)和(图2)。


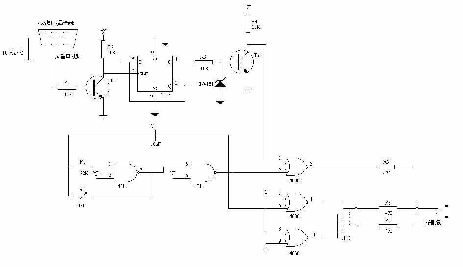
Elsa的3D Revelator好像是用了一个DDC信号控制,具体的控制编码保密。虽然不知道Elsa的控制方式,但是图像的显示方式都是一样的,用其它控制方式也可以实现它的功能。VGA接口的第14针是垂直同步信号,用这个信号就可以达到与刷新率同步的目的。不管3D眼镜用的是哪种控制方式,只要让左右眼变化与刷新率同步,就应该可以看到立体效果。我设计的电路见(图3)。

VGA的信号很小而且是模拟的,用一个三极管就实现了把小的脉冲信号转变成数字信号。再用一个D触发器将信号分帧,以便于控制左右眼。下面部分组成了一个多谐振荡器,用于控制LCD门,因为LCD门要用交流信号开关,防止损坏液晶片,使用时可以调节一下Rf,使液晶片关闭比较好。这个电路的缺点是有50%的机会左右眼是反的,这时把开关换一下向就可以了。
这个电路可以用9V的电池或者变压器供电,VGA pass-through可以买一对VGA的接口自己焊一个,眼镜最好是买一个,样子好看而且戴着舒服的3DTV眼镜,只要80元。我这个驱动电路成本只有十几元,这样总共也只要一百元左右。它可以把各种游戏机、电视机上的3D眼镜接到电脑上,让你领略真正的3D世界。我发现国内很少有人自制硬件设备,希望我的文章能起到抛砖引玉的作用(该设备自己使用成功,但这个电路没有经过专业测试,由此导致任何故障概不负责)。